我是靠谱客的博主 玩命书本,这篇文章主要介绍三个彩灯循环点亮程序_单片机彩灯控制系统(项目一),现在分享给大家,希望可以做个参考。

任务描述:某企业承担了一个LED彩灯控制系统设计任务。此彩灯控制系统由时钟电路、复位电路、8个发光二极管LED灯组成,要求单片机并行端口控制LED灯按照1,2→3,4→5,6→7,8→1→2→3→4→5→6→7→8的顺序循环点亮,每个状态停留1秒,循环不止。请用单片机设计其控制系统并调试运行。

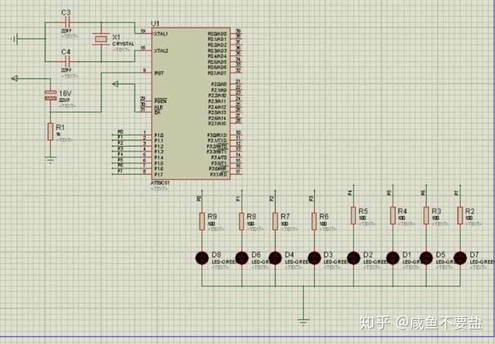
硬件图:

52fd3df8d3ba422a46100f56b50cb3dd.png

元件清单:

f371986e69959407534e3c2b6d6877bc.png

仿真视频:

知乎视频​www.zhihu.com
知乎视频​www.zhihu.com

C语言程序:

#include<reg51.h>

unsigned char led[12]={0x03,0x0c,0x30,0xc0,0x01,0x02,0x04,0x08,0x10,0x20,0x40,0x80};

void delay(unsigned int k);

void main()

{

unsigned char i;

while(1)

{

for(i=0;i<12;i++)

{

P1=led[i];

delay(1000);

}

}

}

void delay(unsigned int k)

{

unsigned int i,j;

for(i=0;i<100;i++)

for(j=0;j<k;j++);

}

最后

以上就是玩命书本最近收集整理的关于三个彩灯循环点亮程序_单片机彩灯控制系统(项目一)的全部内容,更多相关三个彩灯循环点亮程序_单片机彩灯控制系统(项目一)内容请搜索靠谱客的其他文章。

本图文内容来源于网友提供,作为学习参考使用,或来自网络收集整理,版权属于原作者所有。
点赞(194)

评论列表共有 0 条评论

立即
投稿
返回
顶部