本来想一起写汽车尾灯和交通灯的,但是我的交通灯仿真改了,然后明天要考MATLAB,所以今晚就先不写交通灯了,交通灯等下个星期写,废话不多说,开写了。我是用Multisim仿真的。
这是汽车尾灯的要求:
任务:汽车尾灯控制器设计
基本设计要求:设计系统模拟汽车尾灯两侧信号,左右各有3个指示灯。
汽车运行时具有如下模式:
(1)汽车正向行使时,左右两侧的指示灯全部处于熄灭状态。
(2)汽车右转弯行驶时,右侧的3个指示灯按右循环顺序点亮,
(3)汽车左转弯行驶时,左侧的3个指示灯按左循环顺序点亮
(4)汽车临时刹车时,左右两侧的指示灯同时处于闪烁状态
实验室提供74LS90,74LS160,74LS161等芯片。
以下是我的方案:
1.设计框图:

2.整机概述:
汽车尾部左右两侧各有3个指示灯,用发光二级管模拟,三进制计数器状态转换有数码管显示,尾灯运行模式如下:
(1)开关S1、S2断开,汽车正向行使,左右两侧的指示灯全部处于熄灭状态。
(2)S1断开,S2闭合,汽车右转弯行驶,右侧的3个指示灯按右循环顺序点亮。
(3)S1闭合,S2断开,汽车左转弯行驶,左侧的3个指示灯按左循环顺序点亮。
(4)S1、S2都闭合,汽车临时刹车,左右两侧的指示灯同时处于闪烁状态。
3.单元电路的设计方案及原理说明
3.1时钟信号
单元电路图:

图3.1 A 时钟信号仿真图
NE555能产生脉冲,但电路比较复杂,所以我直接用信号发生器产生方波
3.2开关控制电路及状态控制器
单元电路图:

图3.2 A 开关控制仿真
考虑到要汽车尾灯控制器有4种状态,所以用两个开关控制,74LS138有输入时对应相应Y的序号输出低电平,其他均为高电平,用两个开关连接Vcc和74LS138的AB从而得到4种不同状态
原理说明:

图3.2B 74LS138引脚图

表3.2 74LS138功能表
74LS138有3个输入端ABC,由功能表知G1=1,G2A=G2B=0时74LS1381处于选通状态, 所以G1接Vcc,G2A、G2B接地,两个开关的两端各自接Vcc和A/B,AB的值对应Y0到Y3的值;AB以二进制形式输入,然后转换成十进制,对应相应Y的序号输出低电平,其他均为高电平,可以通过控制两个开关实现4种状态的转换。
3.4三进制计数器
单元电路图:

图3.4A 三进制计数器仿真图
汽车右转和左转时各自的3个尾灯依次循环闪亮,有三个状态,所以需要一个三进制计数器,74LS160为十进制同步计数器,有异步清零的功能,所以加上一个与非门可组成三进制计数器。LOAD、ENT、ENP都接到Vcc,QBQA接到与非门输入端,与非门输出端接到CLR端即可。
原理说明:

图 3.4B 74LS160引脚图

表3.4 74LS160功能表
由功能表可知,当CLR=LOAD=ENT=ENP=1时,74LS160处于计数状态,而当CLR=0时74LS160则清零。QBQA=11时异步清零74LS160就是三进制计数器,因此QBQA接到与非门输入端,与非门输出端接到CLR端,LOAD、ENT、ENP接到VCC。
3.5 译码器和数码
单元电路图:

图3.5A 译码器和数码管仿真图
译码器的的输入端BA由三进制计数器QBQA接入,输入接到七段数码管上,LT、RBI、BI/RBO接Vcc。七段数码管要正常显示需要译码器驱动,一开始我直接把译码器接到数码管上,仿真时数码管不稳定,通过查资料知道数码管上需要接限流电阻,所以在数码管上串联300Ω的电阻。
原理说明:

图 3.5B 74LS48引脚图

表3.1.5 74LS48部分功能表
当LT=RBI=BI/RBO=1时,74LS48处于7段译码状态,所以LT、RBI、BI/RBO都接Vcc,输入端DCBA由计数器的输出端QDQCQBQA接入。
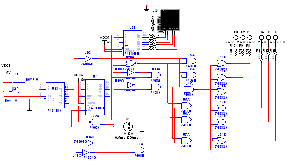
3.6尾灯控制电路及尾灯
单元电路图:

图3.6A 尾灯控制电路及尾灯仿真图
用74LS138做控制器,控制运行状态,74LS160是三进制计数器,接上译码器、数码管可以显示计数器状态。左、右转时,左、右尾灯循环点亮尾灯,用三进制计数器控制点亮顺序,临时刹车6个尾灯随CLK闪亮,外加非门、与门、或门,此时计数器状态不予理会。
原理说明:
表3.6A 开关、运行状态、尾灯状态对应关系表
表3.6B 转弯时计数器状态与尾灯关系
由上表可知,①当Y1=0且Q0Q1=00 ②当Y3=0且CLK=1时,D4会亮,所以把Y1接入非门,从Q0Q1接一个或非门,再把或非门、非门输出接入与A;把Y3接到非门,再把非门的输入与CLK接到与门B,与门A、B的输出接到或门,或门接到电阻,电阻接到D4即可。其他五个尾灯以此类推。
总的仿真图即3.6的图。
因为明天要考试,所以今晚写得比较急,有错误之处请见谅。
我滚去复习MATLAB了!!!
最后
以上就是苗条糖豆最近收集整理的关于数电课设之汽车尾灯的全部内容,更多相关数电课设之汽车尾灯内容请搜索靠谱客的其他文章。
发表评论 取消回复