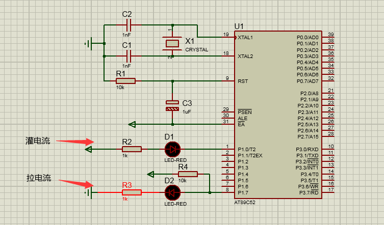
51单片机系统中发光二极管的典型应用电路可分为“灌电流”和“拉电流”两种。

如图所示,P1.0引脚上的发光二极管D1驱动方式称为“漏电流”驱动方式,当P1.0输出高电平,D1两端无电压差,不发光;当P1.0输出低电平时,D1两端有电压差,发光。
P1.7引脚上的发光二极管D2的驱动方式为“拉电流”驱动方式,当P1.7输出高电平时,D1两端有5V的电压差,发光;当P1.7输出低电平时,5V电压差将落在上拉电阻R4上,D2两端无电压差,则不发光。
| 漏电流 | |
| P1.0 | D1 |
| 高电平 | 不发光 |
| 低电平 | 发光 |
| 拉电流 | |
| P1.7 | D2 |
| 高电平 | 发光 |
| 低电平 | 不发光 |
注释:
D1、D2:发光二极管LED。发光二极管LED和普通二极管一样,具有单向导电性,当加在发光二极管两端的电压超过1.9V时就会导通,当流过的电流超过一定电流(一般2~3mA)则会发光。
R2、R3:限流电阻。当电阻值较小时,电流较大,发光二级管亮度较高,当该电阻值较大时,电流较小,发光二极管亮度较低。
R4:上拉电阻。
问题一:限流电阻的作用与大小如何选择?
限流电阻经常串联于电路中,用以限制所在支路电流的大小,以防电流过大烧坏所串联的元器件。同时限流电阻也能起分压作用。
限流电阻计算公式与及方法:
限流电阻=(电源电压-LED正向稳定电压)/要求的工作电流
1.首先确定二极管点亮时的消耗掉的电压大约是1.6V~1.7V
2.二极管正常情况下能承受的电流为3mA~10mA
3.假设输入为5V电压,二极管上电压取1.7V
4.电阻最大为(5-1.7)/3=1.1K
5.电阻最小为(5-1.7)/10=330欧姆
6.电阻的取值应该是330~1100之间
7.如果电阻太小二极管会过亮容易烧坏,如果电阻过大二极管亮度太暗,也会导致现象不明显,影响结果。
问题二:上拉电阻大小如何选择?
电路设计中,我们一般选择上拉电阻的阻值时一般都是根据参考原理图或者凭借经验选取。
一、最大值的计算原则:
要保证上拉电阻明显小于负载的阻抗,以使高电平时输出有效。
例如:负载阻抗是10K,供电电压是5V,如果要求高电平不小于4.5V,那么,上拉电阻最大值 Rmax:(5-4.5)=10:5
Rmax=1K
即电阻最大值为1k,(如果超过了1k,输出的高电平就小于4.5V了)
二、最小值的计算原则:
保证不超过管子的额定电流(如果不是场效应管而是三极管也可依照饱和电流来计算)
例:管子的额定电流150mA,放大倍数100,基极限流电阻10k,工作在5v的系统中。那么,算法如下:
Ib=U/R=(5-0.7)/10=0.47(mA)
Ic=100*0.47=47mA 小于额定的150,所以可以按饱和法来算最小值。
上拉电阻最小值
Rmin=5v/47mA=106欧姆 (如果小于这个电阻,管子就会过饱和而没有意义了。如果大于这个值,管子的导体电阻就会变大一些,所以太高也不利于低电平的输出)
注意:算出最大最小值后,一般是随便选个中间值就可以了,例如本例子可以选510欧姆的上拉电阻。但是,如果负载电流较大,低电平要求严格,那么就要选100欧姆的上拉电阻。但是如果考虑省电因素,而低电平要求不严格,那么就可用1K的上拉电阻了。
选上拉电阻时:
500uA x 8.4K= 4.2即选大于8.4K时输出端能下拉至0.8V以下,此为最小阻值,再小就拉不下来了。如果输出口驱动电流较大,则阻值可减小,保证下拉时能低于0.8V即可。
当输出高电平时,忽略管子的漏电流,两输入口需200uA
200uA x15K=3V即上拉电阻压降为3V,输出口可达到2V,此阻值为最大阻值,再大就拉不到2V了。选10K可用。COMS门的可参考74HC系列
设计时管子的漏电流不可忽略,IO口实际电流在不同电平下也是不同的,上述仅仅是原理,一句话概括为
:输出高电平时要喂饱后面的输入口,输出低电平不要把输出口喂撑了(否则多余的电流喂给了级联的输入口,高于低电平门限值就不可靠)
“不唯书 不唯师 唯真理” 文章内容为作者搜集、学习所得,受学识水平所限,错误之处在所难免,我们可以在评论区交流,谢谢!
最后
以上就是清脆翅膀最近收集整理的关于发光二极管的典型应用电路的全部内容,更多相关发光二极管内容请搜索靠谱客的其他文章。
发表评论 取消回复