基于STM32F103的红外循迹避障小车设计
红外循迹及红外避障实现较简单,无论是51单片机还是STM32单片机,其例程随处可见。但是完全可以运行的Proteus仿真,开源的并不多,更不要说基于STM32单片机的仿真。
下面跟大家聊聊基于STM32F103的红外循迹避障小车的Proteus仿真。
首先,我们来验证一下,Proteus软件能否对STM32进行仿真。
我所使用的是Proteus8.6版本,我们可以看到STM32芯片有以下几款:

我选用STM32F103R6芯片,进行点灯仿真,从而证明Proteus可以对STM32进行仿真实验。

可以看到运行之后,LED灯被点亮。

此部分程序(即STM32点亮LED)如下:
#include "stm32f10x.h"
#include "bsp_led.h"
#include "bsp_key.h"
static void Delay(__IO uint32_t nCount) //简单的延时函数
{
for(; nCount != 0; nCount--);
}
/**
* @brief 主函数
* @param 无
* @retval 无
*/
int main ( void )
{
LED_Init (); //初始化 LED
Key_GPIO_Config();
macLED1_OFF ();
macLED2_OFF ();
macLED3_OFF ();
while ( 1 )
{
if( Key_Scan(macKEY1_GPIO_PORT,macKEY1_GPIO_PIN) == KEY_ON )
{
/*LED1反转*/
macLED1_TOGGLE() ;
macLED2_TOGGLE() ;
macLED3_TOGGLE() ;
//return main();
}
/* macLED1_ON (); // 亮 此处为流水灯程序
Delay ( 22100 );
macLED1_OFF (); // 灭
macLED2_ON (); // 亮
Delay ( 22100 );
macLED2_OFF (); // 灭
macLED3_ON (); // 亮
Delay ( 22100 );
macLED3_OFF (); // 灭
*/
}
}
下面开始红外循迹及避障的Proteus仿真:
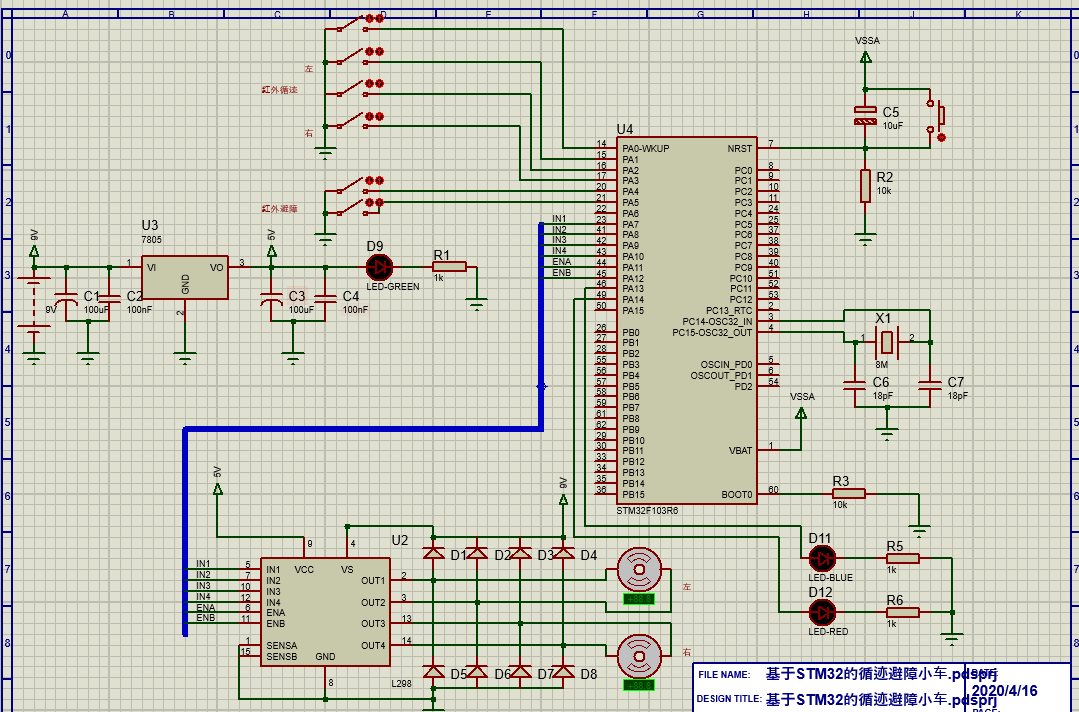
红外循迹模块,选用此款,使用简单,价格便宜

其工作原理我不再赘述,其原理图如下图:

红外避障模块,对比之后,发现红外避障效果最好的,就是这款红外模块。

电机驱动模块,选择L298电机驱动,此驱动较常用,使用也较简单。

其原理图如下:

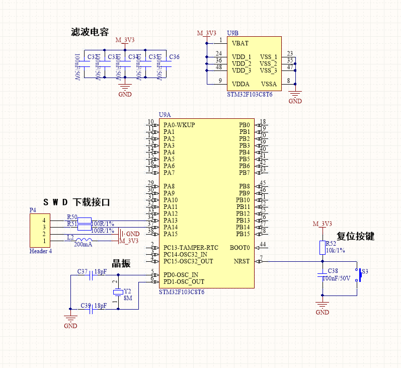
STM32单片机选择STM32F103C8T6,只需要买此小核心板即可,经济实惠。

单片机最小系统原理图:

电源部分原理图如下:

Proteus红外模块的仿真,只能用按键模拟,即单片机引脚检测0、1信号。
完整Proteus仿真图如下:

点击运行

大家可以看到,程序跑不动,显示在运行,但是程序无法正常循环

实践证明,Proteus仿真STM32只能进行简单的仿真,无法进行复杂仿真。不过仿真51单片机是完全没有问题的。
所以,我的建议,直接做实物,最终实物调试成功,没有任何问题
来张实物图片

部分程序如下,可参考
主程序
#include "stm32f10x.h"
#include "bsp_SysTick.h"
#include "bsp_led.h"
#include <string.h>
#include <stdlib.h>
#include "bsp_pwm_output.h"
#include "infrared.h"
#include "delay.h"
//全局变量
unsigned int Task_Delay[NumOfTask];
/**
* @brief 主函数
* @param 无
* @retval 无
*/
int main(void)
{
//初始化systick
SysTick_Init(); //用于延时等操作
SysTick->CTRL|=SysTick_CTRL_ENABLE_Msk;
TIMx_PWM_Init(); //PWM波初始化
infrared_Initial(); //红外初始化
while(1)
{
if((infrared_Scan(infrared_5_GPIO_PORT,infrared_5_GPIO_PIN)==INFRARED_ON)&&
(infrared_Scan(infrared_6_GPIO_PORT,infrared_6_GPIO_PIN)==INFRARED_ON))//前方有障碍,必须两边同时检测到才能触发,否则均认为是误触
{
DelayS(3); //延迟3秒
if((infrared_Scan(infrared_5_GPIO_PORT,infrared_5_GPIO_PIN)==INFRARED_ON)&&
(infrared_Scan(infrared_6_GPIO_PORT,infrared_6_GPIO_PIN)==INFRARED_ON))//仍旧有障碍
{
TIMx_Mode_Config(500,0,0,500);//右转500ms
DelayMs(500);
}
else
{
TIMx_Mode_Config(500,0,0,500);//直行500ms
DelayMs(500);
}
}
else
{
if((infrared_Scan(infrared_3_GPIO_PORT,infrared_3_GPIO_PIN)==INFRARED_ON))//循迹,右侧内部传感器见到黑线,说明车身方向偏右
TIMx_Mode_Config(0,0,600,0);//轻微左转
else if((infrared_Scan(infrared_2_GPIO_PORT,infrared_2_GPIO_PIN)==INFRARED_ON))//循迹,左侧内部传感器见到黑线,说明车身方向偏左
TIMx_Mode_Config(600,0,0,0);//轻微右转
else if((infrared_Scan(infrared_4_GPIO_PORT,infrared_4_GPIO_PIN)==INFRARED_ON))//循迹,右侧外部传感器见到黑线,说明车身方向偏左
TIMx_Mode_Config(0,0,900,0);//剧烈左转
else if((infrared_Scan(infrared_1_GPIO_PORT,infrared_1_GPIO_PIN)==INFRARED_ON))//循迹,左侧外部传感器见到黑线,说明车身方向偏左
TIMx_Mode_Config(900,0,0,0);//剧烈右转
else
TIMx_Mode_Config(500,0,500,0);//直行
}
}
}
PWM波程序
#include "bsp_pwm_output.h"
/**
* @brief 配置TIM3复用输出PWM时用到的I/O
* @param 无
* @retval 无
*/
static void TIMx_GPIO_Config(void)
{
GPIO_InitTypeDef GPIO_InitStructure;
/* 设置TIM3CLK 为 72MHZ */
// RCC_APB1PeriphClockCmd(RCC_APB1Periph_TIM3, ENABLE);
macTIM_APBxClock_FUN (macTIM_CLK, ENABLE);
/* GPIOA and GPIOB clock enable */
macTIM_GPIO_APBxClock_FUN (macTIM_GPIO_CLK, ENABLE);
/*GPIOA Configuration: TIM3 channel 1 as alternate function push-pull */
GPIO_InitStructure.GPIO_Pin = macTIM_CH1_PIN;
GPIO_InitStructure.GPIO_Mode = GPIO_Mode_AF_PP; // 复用推挽输出
GPIO_InitStructure.GPIO_Speed = GPIO_Speed_50MHz;
GPIO_Init(macTIM_CH1_PORT, &GPIO_InitStructure);
/*GPIOB Configuration: TIM3 channel 2 as alternate function push-pull */
GPIO_InitStructure.GPIO_Pin = macTIM_CH2_PIN;
GPIO_Init(macTIM_CH2_PORT, &GPIO_InitStructure);
/*GPIOB Configuration: TIM3 channel 3 as alternate function push-pull */
GPIO_InitStructure.GPIO_Pin = macTIM_CH3_PIN;
GPIO_Init(macTIM_CH3_PORT, &GPIO_InitStructure);
/*GPIOB Configuration: TIM3 channel 4 as alternate function push-pull */
GPIO_InitStructure.GPIO_Pin = macTIM_CH4_PIN;
GPIO_Init(macTIM_CH4_PORT, &GPIO_InitStructure);
}
/**
* @brief 配置TIM3输出的PWM信号的模式,如周期、极性、占空比
* @param 无
* @retval 无
*/
/*
* TIMxCLK/CK_PSC --> TIMxCNT --> TIMx_ARR --> TIMxCNT 重新计数
* TIMx_CCR(电平发生变化)
* 信号周期=(TIMx_ARR +1 ) * 时钟周期
* 占空比=TIMx_CCR/(TIMx_ARR +1)
*/
void TIMx_Mode_Config(u16 CCR1_Val,u16 CCR2_Val,u16 CCR3_Val, u16 CCR4_Val)
{
TIM_TimeBaseInitTypeDef TIM_TimeBaseStructure;
TIM_OCInitTypeDef TIM_OCInitStructure;
/* -----------------------------------------------------------------------
macTIMx Channel1 duty cycle = (macTIMx_CCR1/ macTIMx_ARR+1)* 100% = 50%
macTIMx Channel2 duty cycle = (macTIMx_CCR2/ macTIMx_ARR+1)* 100% = 37.5%
macTIMx Channel3 duty cycle = (macTIMx_CCR3/ macTIMx_ARR+1)* 100% = 25%
macTIMx Channel4 duty cycle = (macTIMx_CCR4/ macTIMx_ARR+1)* 100% = 12.5%
----------------------------------------------------------------------- */
/* Time base configuration */
TIM_TimeBaseStructure.TIM_Period = 999; //当定时器从0计数到999,即为1000次,为一个定时周期
TIM_TimeBaseStructure.TIM_Prescaler = 0; //设置预分频:不预分频,即为72MHz
TIM_TimeBaseStructure.TIM_ClockDivision = TIM_CKD_DIV1 ; //设置时钟分频系数:不分频(这里用不到)
TIM_TimeBaseStructure.TIM_CounterMode = TIM_CounterMode_Up; //向上计数模式
TIM_TimeBaseInit(macTIMx, &TIM_TimeBaseStructure);
/* PWM1 Mode configuration: Channel1 */
TIM_OCInitStructure.TIM_OCMode = TIM_OCMode_PWM1; //配置为PWM模式1
TIM_OCInitStructure.TIM_OutputState = TIM_OutputState_Enable;
TIM_OCInitStructure.TIM_Pulse = CCR1_Val; //设置跳变值,当计数器计数到这个值时,电平发生跳变
TIM_OCInitStructure.TIM_OCPolarity = TIM_OCPolarity_High; //当定时器计数值小于CCR1_Val时为高电平
TIM_OC1Init(macTIMx, &TIM_OCInitStructure); //使能通道1
TIM_OC1PreloadConfig(macTIMx, TIM_OCPreload_Enable);
/* PWM1 Mode configuration: Channel2 */
TIM_OCInitStructure.TIM_OutputState = TIM_OutputState_Enable;
TIM_OCInitStructure.TIM_Pulse = CCR2_Val; //设置通道2的电平跳变值,输出另外一个占空比的PWM
TIM_OC2Init(macTIMx, &TIM_OCInitStructure); //使能通道2
TIM_OC2PreloadConfig(macTIMx, TIM_OCPreload_Enable);
/* PWM1 Mode configuration: Channel3 */
TIM_OCInitStructure.TIM_OutputState = TIM_OutputState_Enable;
TIM_OCInitStructure.TIM_Pulse = CCR3_Val; //设置通道3的电平跳变值,输出另外一个占空比的PWM
TIM_OC3Init(macTIMx, &TIM_OCInitStructure); //使能通道3
TIM_OC3PreloadConfig(macTIMx, TIM_OCPreload_Enable);
/* PWM1 Mode configuration: Channel4 */
TIM_OCInitStructure.TIM_OutputState = TIM_OutputState_Enable;
TIM_OCInitStructure.TIM_Pulse = CCR4_Val; //设置通道4的电平跳变值,输出另外一个占空比的PWM
TIM_OC4Init(macTIMx, &TIM_OCInitStructure); //使能通道4
TIM_OC4PreloadConfig(macTIMx, TIM_OCPreload_Enable);
TIM_ARRPreloadConfig(macTIMx, ENABLE); // 使能TIM3重载寄存器ARR
/* TIM3 enable counter */
TIM_Cmd(macTIMx, ENABLE); //使能定时器3
}
/**
* @brief TIM3 输出PWM信号初始化,只要调用这个函数
* TIM3的四个通道就会有PWM信号输出
* @param 无
* @retval 无
*/
void TIMx_PWM_Init(void)
{
TIMx_GPIO_Config();
TIMx_Mode_Config(0,0,0,0);
}
延时程序
#include "stm32f10x.h"
#include "delay.h"
static u8 fac_us=0;//us延时倍乘数
static u16 fac_ms=0;//ms延时倍乘数
//初始化延迟函数
//当使用ucos的时候,此函数会初始化ucos的时钟节拍
//SYSTICK的时钟固定为HCLK时钟的1/8
//SYSCLK:系统时钟
void DelayInit()
{
SysTick_CLKSourceConfig(SysTick_CLKSource_HCLK_Div8); //选择外部时钟 HCLK/8
fac_us=SystemCoreClock/8000000; //为系统时钟的1/8
fac_ms=(u16)fac_us*1000;//非ucos下,代表每个ms需要的systick时钟数
}
//延时nus
//nus为要延时的us数.
void DelayUs(unsigned long nus)
{
u32 temp;
SysTick->LOAD=nus*fac_us; //时间加载
SysTick->VAL=0x00; //清空计数器
SysTick->CTRL|=SysTick_CTRL_ENABLE_Msk ; //开始倒数
do
{
temp=SysTick->CTRL;
}
while(temp&0x01&&!(temp&(1<<16)));//等待时间到达
SysTick->CTRL&=~SysTick_CTRL_ENABLE_Msk; //关闭计数器
SysTick->VAL =0X00; //清空计数器
}
//延时nms
//注意nms的范围
//SysTick->LOAD为24位寄存器,所以,最大延时为:
//nms<=0xffffff*8*1000/SYSCLK
//SYSCLK单位为Hz,nms单位为ms
//对72M条件下,nms<=1864
void DelayMs(unsigned int nms)
{
u32 temp;
SysTick->LOAD=(u32)nms*fac_ms;//时间加载(SysTick->LOAD为24bit)
SysTick->VAL =0x00; //清空计数器
SysTick->CTRL|=SysTick_CTRL_ENABLE_Msk ; //开始倒数
do
{
temp=SysTick->CTRL;
}
while(temp&0x01&&!(temp&(1<<16)));//等待时间到达
SysTick->CTRL&=~SysTick_CTRL_ENABLE_Msk; //关闭计数器
SysTick->VAL =0X00; //清空计数器
}
void DelayS(unsigned int ns)//延时秒
{
unsigned char i;
for(i=0;i<ns;i++)
{
DelayMs(1000);
}
}
涉及到STM32的设计,Proteus软件暂时无法进行完全的仿真,建议直接设计实物,调试实物代替仿真
分享决定高度,学习拉开差距
作为学习者给大家分享自己完成的此作品,希望对大家有帮助,当然上文若有不妥之处,欢迎指正。
欢迎大家留言,批评指正!
最后
以上就是迅速果汁最近收集整理的关于基于STM32F103的红外循迹避障小车设计(含Proteus仿真)的全部内容,更多相关基于STM32F103内容请搜索靠谱客的其他文章。
本图文内容来源于网友提供,作为学习参考使用,或来自网络收集整理,版权属于原作者所有。
发表评论 取消回复