电平触发与边沿触发
always块可以使用电平触发也可以使用边沿触发,电平触发往往对应组合逻辑,边沿触发往往对应时序逻辑
举例
在这个例子中,timing变量通过边沿触发来赋值,comb通过电平触发来赋值
`timescale 1ns / 1ps
module test(
input clk,
input [2:0] a,
output reg timing,
output reg comb
);
always@(posedge clk )begin
if(a>2'd2)
timing<=1;
else
timing<=0;
end
always@(a)begin
if(a>2'd2)
comb=1;
else
comb=0;
end
endmodule
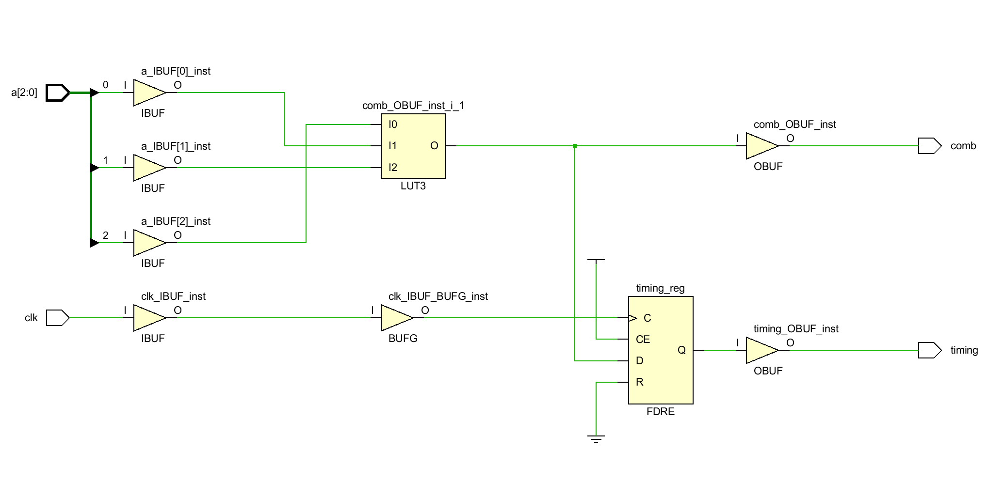
原理图

在原理图中可以看到,输入a经过LUT后分别给到了comb和timing_reg
真值表

真值表满足代码中所要求电路实现的功能,在a>0时输出1,否则输出0
时序

根据时序图,comb比timing早一拍变化,这与原理图中comb的赋值是组合逻辑,timing的赋值是时序逻辑是相对应的
最后
以上就是幸福网络最近收集整理的关于always块的边沿触发与电平触发的全部内容,更多相关always块内容请搜索靠谱客的其他文章。
本图文内容来源于网友提供,作为学习参考使用,或来自网络收集整理,版权属于原作者所有。
发表评论 取消回复