Simulink潮流仿真时遇到的问题分享
参考资料
1、CSDN大佬经验分享
2、MATLAB电力系统仿真教材《MATLAB/Simulink电力系统建模与仿真》于群、曹娜
背景
1、课程要求做两机五节点的MATPOWER仿真、Simulink仿真,并对比两种仿真结果
2、教材缺乏非常多步骤,有很多坑,不适合新手使用
3、大佬的分享解决了很多问题,但他的Simulink文件仿真还是有错误,结果跟MATPOWER仿真、教材是对不上的,需要修改
4、恰好我的版本跟大佬一样是2016b,就直接运行他的simulink文件开始找不同解决自己的问题,结果确实学到很多东西也发现并解决了他的问题,在此分享出来,供众多被教材折磨的电气同学参考
操作细节
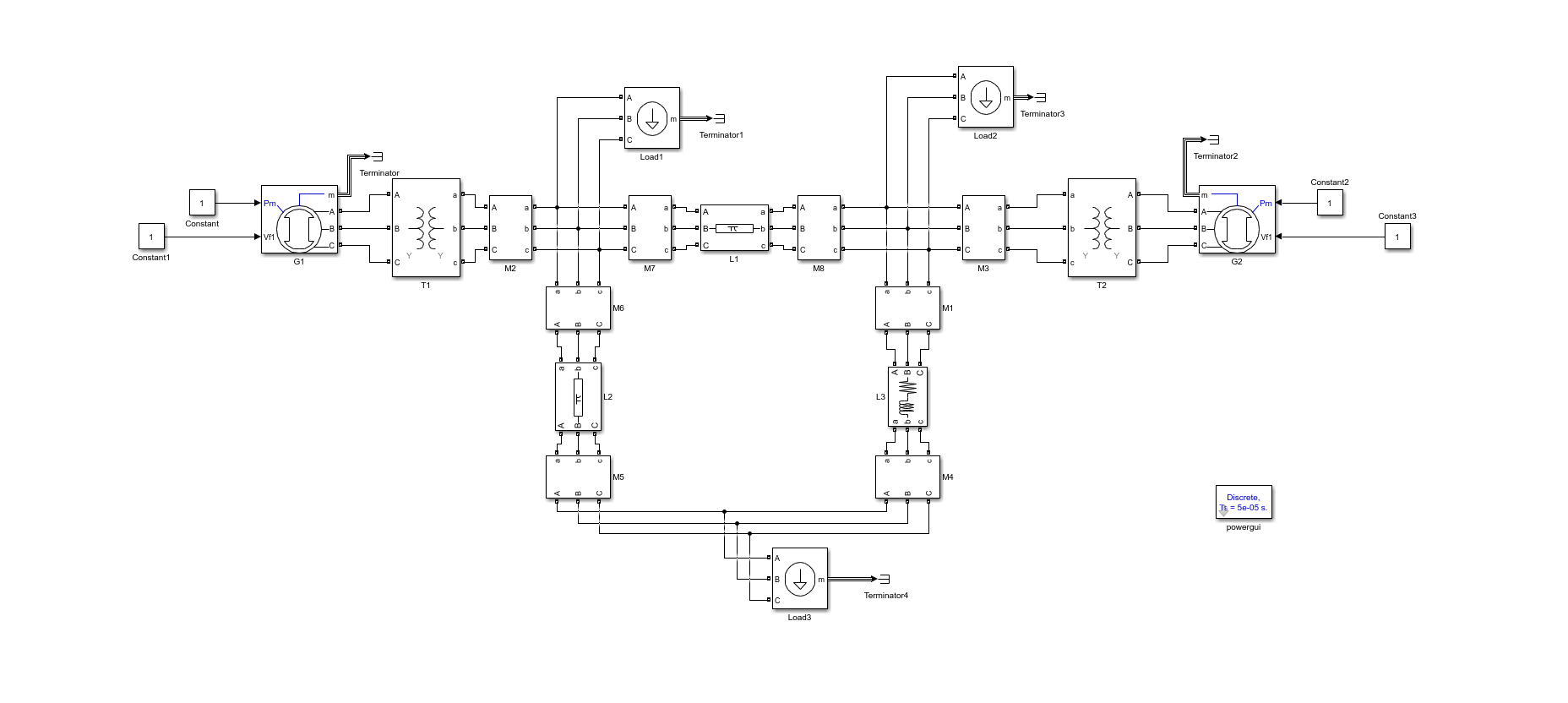
发电机部分
- 拉入constant模块,不用修改参数
- 拉入Synchronous Machine模块,按书上说的只修改额定功率、额定电压和频率。这三个参数在parameters的第一行,其它不修改(包括initial conditions)

- 复制粘贴一个,修改命名分别为G1、G2
- tips:crtl+r可以旋转模块,但记得选中目标并放开鼠标左键(跟ad不一样啦)
变压器部分
- 拉入Three-Phase Transformer (Two Windings) ,但注意书上的印刷为Three- Phase,实际应搜索Three-Phase
- 修改连接方式为Y-Y

- 对着书上的数据修改参数

- 复制粘贴并分别重命名为T1、T2
- T2注意要左右翻转一下,改变一二次侧
母线部分
- 拉入Three-Phase VI Measurement模块,重命名为M1,勾选use a label,更改默认sign label(不改之后会报错)

- 这样原模型的Vabc端口和Iabc端口就消失了,想要模拟书上的黑色的母线可以右键选择format再选择background再选择black再拖动边框更改下大小就能跟书上的一样了,但我不喜欢所以这里就不改了
- 复制粘贴重命名(记得重命名sign label)
线路部分
L1
- 按照实验要求,L1是π型等效电路,使用Three-Phase
PI Section Line,并根据书上的公式修改参数

- 重命名复制粘贴为L2
L2
- 按照实验要求修改L2的参数,注意线路阻抗跟L1是不同的

- 这里正序/零序阻抗的值我是直接从L1比例计算过来的,我忘记该怎么正儿八经地算了(问题不大嘿嘿嘿)
L3
- 按实验要求,此线路没有对地电容,使用RL等值电Three-Phase
Series RLC Branch,修改参数

- 同理此图中的参数也是比例计算过来的
- 重命名L3
负载
- 按照书上写的使用Three-Phase Dynamic Load模块,重命名为Load1
- 更改数据:第一行为额定电压、额定频率,三个负载都一样;第二行为功率,记得按书上的更改

- 复制粘贴,记得更改功率
teminator
- 修改名字、无参数
用优雅的线条把模块连接起来

powergui
- 搜索powergui并加入
- 修改gui为离散、并修改采样时间

Machine Initialization
- 点powergui中的tools,点Machine Initialization
- 修改5个节点的参数
G1
PV节点、额定相电压11025、有功输出500e6、频率50hz
G2
swing节点(平衡节点)、额定相电压11025、有功输出0、a相相角0、频率50hz
Load1
有功200e6、无功100e6、频率50hz
Load2
有功370e6、无功130e6、频率50hz
Load3
有功160e6、无功80e6、频率50hz
笔者踩过的一个坑
第一次做的时候我按照书上的做法和CSDN大佬的做法,发现点击update后左边的数据不变,然后点compute会报错Unable to find machine initil conditions for the parameters you specified
解决办法是先点击simulink的开始仿真,等运行完了再进powergui然后update和compute就行了
compute结果

对比书上的结果和matpower计算结果,发现很明显的Load2的相角和Load3的相角是不对的,大佬之前分享的simulink结果也是不对的。(他的一部分原因是因为线路阻值不对)

这时候切出去,也可以看到之前的constant已经自动更改,电机参数中的两个initial值也已经自动修改,负载initial值也自动修改了
debug
前置实验中使用matpower仿真的结果是能跟书上的matpower仿真及simulink仿真对上的,于是切回去看看参数
发现matpower中branch表格有两个参数上述仿真没有涉及到

对着两机五节点图看,这两个参数是负载到最近发电机的支路电抗,也就是变压器电抗,再回过去看书,发现是变压器T2的支路电抗没有修改造成的
修改T2电抗

然后重新update、compute

!!!
nice!!!
可以看到基本和书上的对起来了,剩下的与教材、matpower相差的部分可以归结于仿真误差了
写在最后
2020/10/18 3:43
今天从下午2点就开始整这个,边看比赛边仿真
教材真的恶心人,很多细节都没有,我以前用过Simulink做过pid仿真和三相桥整流的仿真,不是新手也被恶心坏了,到现在终于搞定并且写完分享了,也很开心自己能解决这个问题。
第一次写CSDN,做的不好的地方大家可以提一下
Tes可以的,这都能赢我是没想到的
最后
以上就是帅气春天最近收集整理的关于Simulink潮流仿真时遇到的问题分享Simulink潮流仿真时遇到的问题分享操作细节写在最后的全部内容,更多相关Simulink潮流仿真时遇到内容请搜索靠谱客的其他文章。
发表评论 取消回复