本内容介绍施密特触发器、D触发器、单稳态触发器的工作特点及其应用电路。紫色文字是超链接,点击自动跳转至相关博文。持续更新,原创不易!
目录:
一、施密特触发器
如下图所示,为门电路构成的施密特触发电路的示意图和其图形符号。其中满足条件:R1
1、工作特点
2、分类
3、应用
1)波形变换 2)脉冲整形 3)脉冲鉴幅
二、D触发器
1、工作特点
2、应用
1)按键控制(双稳态) 2)分频电路
三、单稳态触发器
1、工作特点
2、各种单稳态触发器
1)微分型单稳态触发器 2)积分型单稳态电路 3)D触发器构成的单稳态触发器(按键)
4)555时基组成的单稳态电路
-----------------------------------------------------------
可先参阅:时序逻辑电路,器件选型参阅
电子元件-门电路。
-----------------------------------------------------------------------------------------------------------------
一、施密特触发器
1、工作特点
施密特触发电路(Schmitt Trigger)是脉冲波形变换中经常使用的一种电路,有时也简称为施密特电路。施密特触发电路具备两个重要的特点:
1)输入信号从低电平上升过程中电路状态转换时对应的输入电平,与输入信号从高电平下降过程中对应的输入电平转换电平不同;
2)在电路状态转换时,通过电路内部的正反馈过程使输出电压波形的边沿变得很陡。
因此,利用以上两个特点不仅能将边沿变化缓慢的信号波形整形为边沿陡峭的矩形波;而且可以将叠加在矩形脉冲高、低电平上的噪声有效地清除。
如下图所示,为分离元器件构成的施密特触发电路示意图和其电压传输特性曲线。其中满足条件:R1>R2。
-----------------------------------------------------------
2、分类
同相输出施密特触发器、反相输出施密特触发器。
-----------------------------------------------------------
3、应用
1)波形变换
利用施密特触发器电路状态转换过程中的正反馈作用,可以将边沿变化缓慢的周期性信号变换为边沿很陡的矩形脉冲信号。
--------------------------------
2)脉冲整形
在数字系统中,矩形脉冲经传输后往往发生波形畸变。例如:当传输线上电容较大时,波形的上升沿和下降沿将明显变差;当传输线较长且接收端的阻抗与传输线的阻抗不匹配时,波形的上升沿和下降沿将产生振荡现象;当其他脉冲干扰信号通过导线间分布电容或公共电源线叠加到矩形脉冲信号上时,信号波形上将出现附加的噪声波动。
--------------------------------
3)脉冲鉴幅
将一系列幅度各异的脉冲信号加到施密特触发器电路的输入端,只有那些幅度大于Vt+的脉冲才会在输出端产生输出信号。因此,施密特触发电路能将幅度大于Vt+的脉冲选出,具有脉冲鉴幅的能力。
-----------------------------------------------------------------------------------------------------------------
二、D触发器
1、工作特点
1)D触发器具有记忆功能的两个稳定状态的信息存储器件,是构成多种时序电路的最基本逻辑单元。
2)D触发器是一种最简单的触发器,在触发边沿到来时,将输入端的值存入其中,并且这个值与当前存储的值无关。在两个有效的脉冲边沿之间,D的跳转不会影响触发器存储的值,但是在脉冲边沿到来之前,输入端D必须有足够的建立时间,保证信号稳定。
-----------------------------------------------------------
2、应用
1)按键控制(双稳态)

Proteus仿真图移步:基于CD4013双稳Proteus仿真。
--------------------------------
2)分频电路
电路采用异步触发形式,各触发器的初始状态不会影响到分频的功能。若要求初始状态为"0"状态,可将D触发器的复位端R引出,接至复位控制电路。
-----------------------------------------------------------------------------------------------------------------
三、单稳态触发器
1、工作特点
1)电路在没有触发信号作用时处于一种稳定状态;
2)在外来触发信号作用下,电路由稳态翻转为暂稳态;
3)由于电路中RC延时环节的作用,暂稳态不能长时间保持,经过一段时间后,电路会自动返回到稳态。其暂稳态持续时间取决于RC参数。
-----------------------------------------------------------
2、各种单稳态触发器
1)微分型单稳态触发器
可以用窄脉冲触发,但是输出脉冲的下降沿较差。下图所示为或非门构成的单稳态触发器,电路由与非门D1,反相器D2,定时电阻R和定时电容C组成。
单稳态触发器电路处于稳态时,由于反相器D2输入端经R接+VDD,其输出端为0,耦合至D1输入端使D1输出端为1,电容C两端电位相等,无压降。
当在触发端加入触发脉冲时,或非门D1输出端变为0,由于电容两端的电压不能突变,因此D2输入端也变为0,D2输出端变为1,由于输出端电压又反馈到D1输入端形成闭环回路,所以电路一经触发后,即使取消触发脉冲Ui仍能保持暂稳状态,此时,电源+VDD开始经R对C充电。
随着C的充电,D2输入端电位逐渐上升。当达到反相器D2的转换阈值时,D2输出端又变为0。由于闭环回路的正反馈作用,D1输出端随即变为1,电路回复稳态。直至再次被触发,该电路各点波形如下图所示。
下图所示为与非门构成的单稳态触发器,电路由与非门D1,反相器D2,定时电阻R和定时电容C组成。与利用或非门单稳态触发器不同的是:定时电阻R不是接+VDD,而是接地。该单稳态触发器由负脉冲触发,输出一个脉宽为Tw的负矩形脉冲。
单稳态触发器电路处于稳态时,由于反相器D2输入端经R接地,其输出端为1,耦合至D1输入端使D1输出端为0,电容C两端电位相等,无压降。
当在触发端加入触发脉冲时,与非门D1输出端变为1,由于电容两端的电压不能突变,因此D2输入端也变为1,D2输出端变为0,电路进入暂稳态,随着C的充电,D2输入端电位逐步下降,当达到反相器D2的转换阈值时,D2输出端又变为1,电路回复稳态。直至再次被触发,该电路各点波形如下图所示。
--------------------------------
2)积分型单稳态电路
具有较强的抗干扰能力,但是其输出波形的边沿比较差;而且触发脉冲宽度必须大于输出脉冲宽度时才能正常工作。
--------------------------------
3)D触发器构成的单稳态触发器(按键)
(1)R为定时电阻,C为定时电容。D触发器的数据端D接1电平(+VDD),置1端S接地,输出端Q经RC定时网络接至置0端R,触发脉冲从CP端输入,输出信号由Q端输出。该单稳态触发器由正脉冲触发,输出一个脉宽为Tw的正矩形脉冲。
(2)电路处于稳态时,Uo为0,当触发脉冲Ui加至CP端时,Ui上升沿使数据端D的1到达输出端Q,电路转换为暂稳态,Uo=1,并经R向C充电。
随着充电的进行,当电容C上的电压达到R端的转换电压时,使D触发器置0,Uo=0,电路回复稳态。这时C经R放电,为下一次触发做好准备。该电路各点波形如下如图所示。
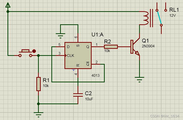
图3.2.3.4
(1)通电4013的1脚上电瞬间,继电器RL1动作一次。
(2)按一下按钮K1,4013的CLK端3脚受正脉冲上升沿触发,数据端5脚D的高电平传送至输出端Q,4013的1脚电位变高,电路进入单稳状态,这时三极管Q1饱和导通,继电器线圈得电动作,其触点闭合。
(3)4013的1脚电位变高的同时,电容C1经过电阻R2和电位器RV1充电,当C1两端电压充到4013第4脚清0阈值电平时,4013的1脚恢复低电位,单稳态结束,继电器释放。4013处于单稳态的时间约为t=0.7(R2+RV1)C。单稳态结束后,4013的1脚变为低电平,电容C1经二极管D1迅速放电,为下一次触发作好准备。
(4)本电路Proteus仿真图移步:基于CD4013单稳Proteus仿真。从图3.2.3.4可以看出,Q的上升沿波形较差,不影响使用。
(5)R1电阻两端并联10nF/103电容消抖,这样会得到很大的改善。
但最好再增加1个施密特触发器74HC14。
--------------------------------
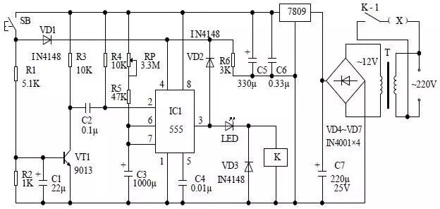
4)555时基组成的单稳态电路
抗干扰长单稳延时
(1)SB断开,555时基电路的4脚通过电阻R6与地相连,555时基电路被强制复位。此时,无论2脚受到多大的干扰,555时基电路都不工作。当按下按钮SB后,电源通过二极管VD1加到4脚一个高电平,时基电路的强制复位功能解除,同时电源通过电阻R1加到三极管VT1的基极,使得VT1导通,电容C2通过与VT1集电极相连后向IC电路的2脚输出一个低电平,IC翻转置位,3脚输出高电平,发光二极管点亮、继电器K得电,触点K-1闭合,插座对外供电,同时3脚的高电平通过VD2向4脚输出一个高电平使得电路自锁。当暂态结束后,电路翻回稳态,3脚输出低电平,继电器K失电,触头K-1断开,电路恢复到初始状态。
(2)电路定时时间T=1.1(RP+R5)*C3估算。
-----------------------------------------------------------------------------------------------------------------
最后
以上就是花痴大神最近收集整理的关于数字电路-触发器应用的全部内容,更多相关数字电路-触发器应用内容请搜索靠谱客的其他文章。
本图文内容来源于网友提供,作为学习参考使用,或来自网络收集整理,版权属于原作者所有。
发表评论 取消回复