基本RS触发器设计
- 实验目的
- 实验要求
- 实验原理
- 程序代码
- 测试用例
- 仿真波形图
- 电路管脚图
- 引脚配置文件
- 工程文件
实验目的
- 学习基本RS触发器的原理与设计方法;
- 掌握灵活运用Verilog HDL语言进行各种描述与建模的技巧和方法。
实验要求
- 使用合适的或者你喜欢的描述方式来实现基本RS触发器;当RS=11时,选择输出00或11中的一种输出组合。
- 课前任务:在Xilinx ISE上完成创建工程、编辑程序源代码、编程、综合、仿真、验证,确保逻辑正确性。
- 实验室任务:配置管脚,将输入R和S连接到2个开关上,将输出Q和Q#连接到2个LED灯。生成*.bit文件,完成板级验证。
- 撰写实验报告。
实验原理

程序代码
module RSchufa(S,R,Q,P);
input S,R;
output reg P,Q;
always @(*)
if((~S)&R)begin Q=0;P=1;end
else if(S&(~R))begin Q=1;P=0;end
else if(S&R) begin P=1;Q=1;end
endmodule
测试用例
initial begin
R=1;S=0;
#100;
R=0;S=1;
#100;
R=0;S=0;
#100;
R=1;S=1;
#100;
R=1;S=0;
#100;
R=0;S=0;
#100;
R=0;S=1;
#100;
end
endmodule
仿真波形图

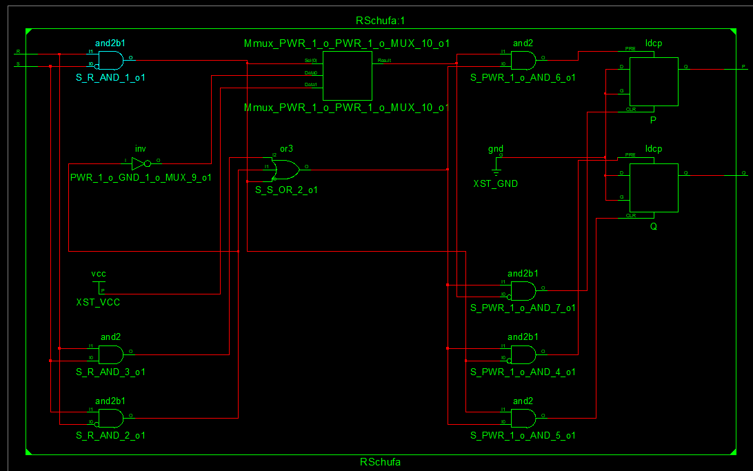
电路管脚图


引脚配置文件
NET "R" LOC = T3;
NET "S" LOC = U3;
NET "P" LOC = P2;
NET "Q" LOC = R1;
NET "P" IOSTANDARD = LVCMOS18;
NET "Q" IOSTANDARD = LVCMOS18;
NET "R" IOSTANDARD = LVCMOS18;
NET "S" IOSTANDARD = LVCMOS18;
NET "R" PULLDOWN;
NET "S" PULLDOWN;
工程文件
工程文件: 基本RS触发器设计实验.
最后
以上就是贪玩航空最近收集整理的关于杭电数字电路课程设计-实验八-基本RS触发器设计实验的全部内容,更多相关杭电数字电路课程设计-实验八-基本RS触发器设计实验内容请搜索靠谱客的其他文章。
本图文内容来源于网友提供,作为学习参考使用,或来自网络收集整理,版权属于原作者所有。
发表评论 取消回复