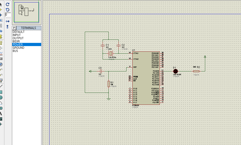
点亮一颗LED灯是我们学习单片机入门的开始,今天的目标是利用单片机控制LED灯闪烁,下图是protues 仿真电路图,图中单片机左边为系统的时钟电路和复位电路,右边是LED 灯电路。

下面是实现程序:首先定义了led=P2^0口为输出端口,用来控制LED 灯,LED 灯的阴极是与单片机连接的,因此引脚必须输出低电平才能点亮LED 灯。在主函数main 的while循环体中,我们先把输出引脚设置为低电平,即led=0;点亮LED 灯,然后调用延时函数delay();对亮灯进行延时,然后再把输出引脚置为高电平,即led=1;熄灭LED灯,调用延时函数对熄灯延时。由于while语句的条件为1,即判断条件永远为真,所以程序会不停的循环执行while语句,这样就可以实现LED灯的闪烁。
#include<reg51.h>//包含头文件
sbit led=P2^0;//定义引脚,用来连接LED灯
void delay()//延时函数,实现对LED 灯的亮灭延时控制
{
unsigned int i,j;
for(i=0;i<1000;i++)
for(j=0;j<5;j++);
}
void main(void)
{
while(1){
led=0;//点亮LED 灯
delay();//延时
led=1;//熄灭LED灯
delay();//延时
}
}
最后
以上就是温柔牛排最近收集整理的关于如何利用单片机控制一颗LED 灯闪烁的全部内容,更多相关如何利用单片机控制一颗LED内容请搜索靠谱客的其他文章。
本图文内容来源于网友提供,作为学习参考使用,或来自网络收集整理,版权属于原作者所有。
发表评论 取消回复