提示:文章写完后,目录可以自动生成,如何生成可参考右边的帮助文档
文章目录
- 一、搭建STM32开发环境
- 1、首先需要下载STM32Cude
- 2、安装环境
- 3、安装固件库
- 二、利用工具点灯
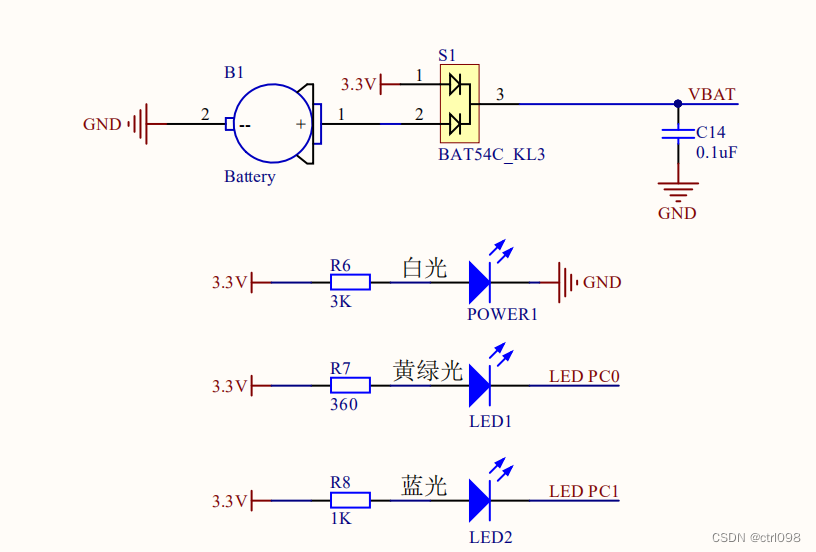
- 1、点亮LED灯原理图
- 2、使用CudeMX生成相关代码
- 使用keil编写
- 三、结果展示
一、搭建STM32开发环境
1、首先需要下载STM32Cude
https://www.st.com/en/development-tools/stm32cubemx.html
在官方网站下载
2、安装环境
首先点击下载好的exe应用程序SetupSTM32CubeMX-4.27.0.exe ,以管理员的方式运行

点击next
勾选I accept the terms of this license agreement,然后接着Next
继续全部勾选,点击next 直到:

默认安装位置在C盘,注意这里安装路径文件不能出现中文
接着一直点击next,直到

最后就点击done完成安装
3、安装固件库
运行CudeMX,选择help,点击图示这个



下面第一个按钮是从本地安装(已经在本地下载了对应的固件库),Install now是通过网络下载,一般不推荐这种方式。

二、利用工具点灯
1、点亮LED灯原理图

2、使用CudeMX生成相关代码
选择File,点击New Project,选择需要的芯片类型

配置系统调试接口sys,选择Serial Wire

在右边芯片图中找到PC0,将引脚PC0调成输出模式

选择Configuration,接着选择GPIO
然后设置GPIO

GPIO output level:有low和high两种选择,一般选择low
GPIO mode:推挽输出和开漏输出两者模式,两者模式的区别在于推挽输出中1代表VCC,0表示GND;开漏输出中1代表高阻态,0代表GND。
GPIO Pull-up/Pull-down:输入需要上下拉,输出一般没有上下拉
Maxinum output speed:最大的输出速度,一般选择low就可以了。
使用keil编写
①在keil中进行编译
②插入ST_Link,进行下载
三、结果展示


最后
以上就是碧蓝乌冬面最近收集整理的关于搭建STM32开发环境一、搭建STM32开发环境二、利用工具点灯使用keil编写三、结果展示的全部内容,更多相关搭建STM32开发环境一、搭建STM32开发环境二、利用工具点灯使用keil编写三、结果展示内容请搜索靠谱客的其他文章。
发表评论 取消回复