我是靠谱客的博主 善良大雁,这篇文章主要介绍MATLAB 给函数加上随机噪声/扰动的一种方法,现在分享给大家,希望可以做个参考。

在进行数值计算时,为了检验一个数值算法是否稳定,通常要给输入数据加上随机噪声。下面介绍一下向函数中添加两种随机噪声的方法,假设需要添加噪声的函数是 f ( x ) f(x) f(x)

一、添加均匀分布噪声

添加[-1,1]上均匀分布噪声的公式为:
f δ ( x i ) = f ( x i ) + δ ( 2 R i − 1 ) f ( x i ) . f^delta(x_i)=f(x_i)+delta (2R_i-1)f(x_i). fδ(xi)=f(xi)+δ(2Ri1)f(xi).其中, f δ ( x i ) f^delta(x_i) fδ(xi) 是添加了噪声的数据, δ delta δ是相对误差水平, R i R_{i} Ri是在区间 [ 0 , 1 ] [0,1] [0,1]上均匀分布随机数。

二、添加正态分布噪声

添加正态分布噪声的公式为:
f δ ( x i ) = f ( x i ) + δ R i n f ( x i ) . f^delta(x_i)=f(x_i)+delta R_i^nf(x_i). fδ(xi)=f(xi)+δRinf(xi).其中, f δ ( x i ) f^delta(x_i) fδ(xi) 是添加了噪声的数据, δ delta δ是相对误差水平, R i n R_{i}^n Rin均值为0,方差为1的正态分布随机数。

例子

f ( x ) = x 2 f(x)=x^2 f(x)=x2, 下面我们想给 f ( x ) f(x) f(x)加上相对误差水平为 0.1 0.1 0.1的噪声,MATLAB中可利用如下代码实现:

% % 定义函数f(x)
f = @(x) x.^2;
% % 生成离散点
x1 = 0:1/100:1
% % 添加均匀分布噪声
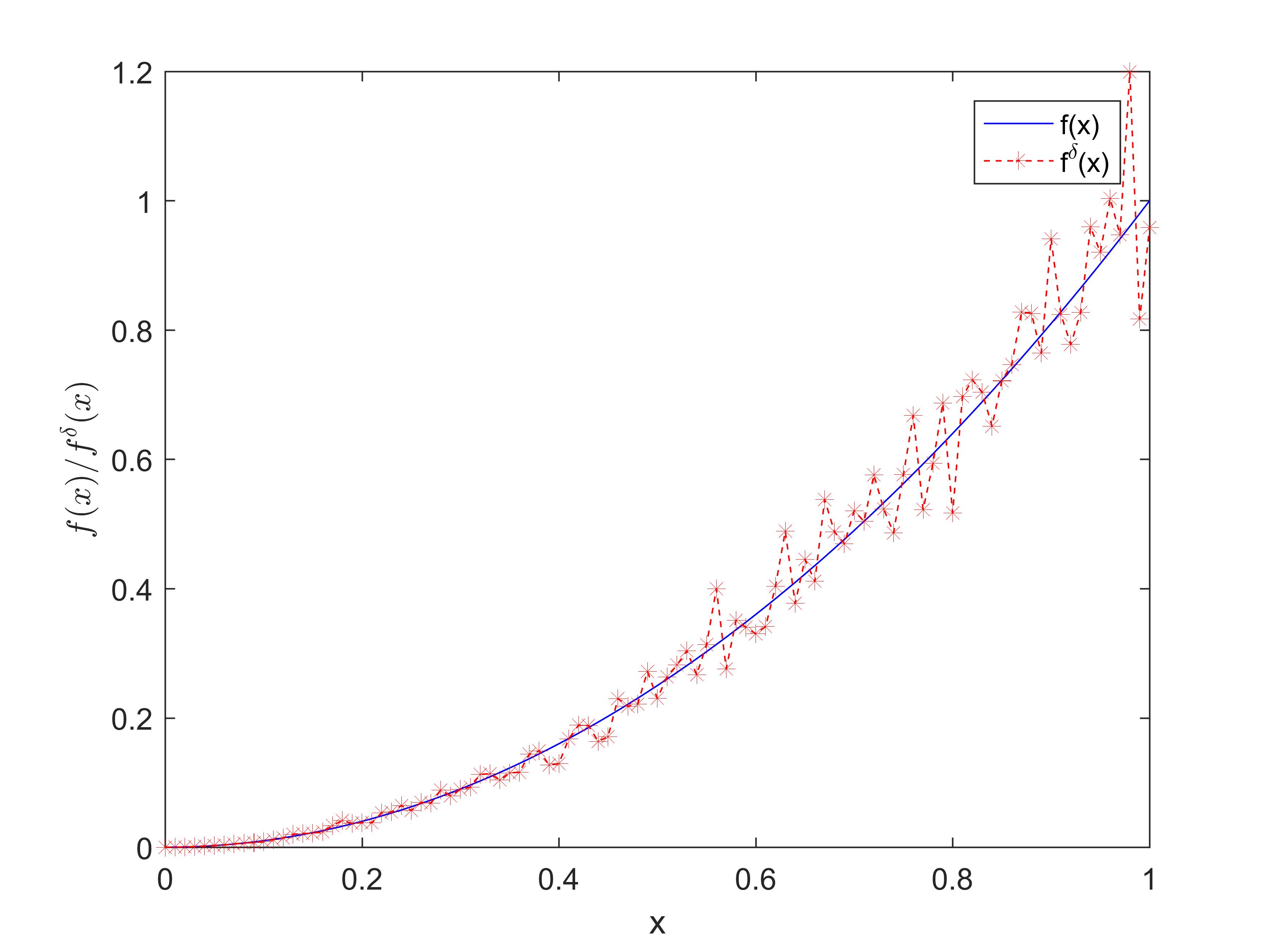
f_delta = f(x1) + 0.1*(2*rand(size(x1))-1).*f(x1); 

% % 添加正态分布噪声
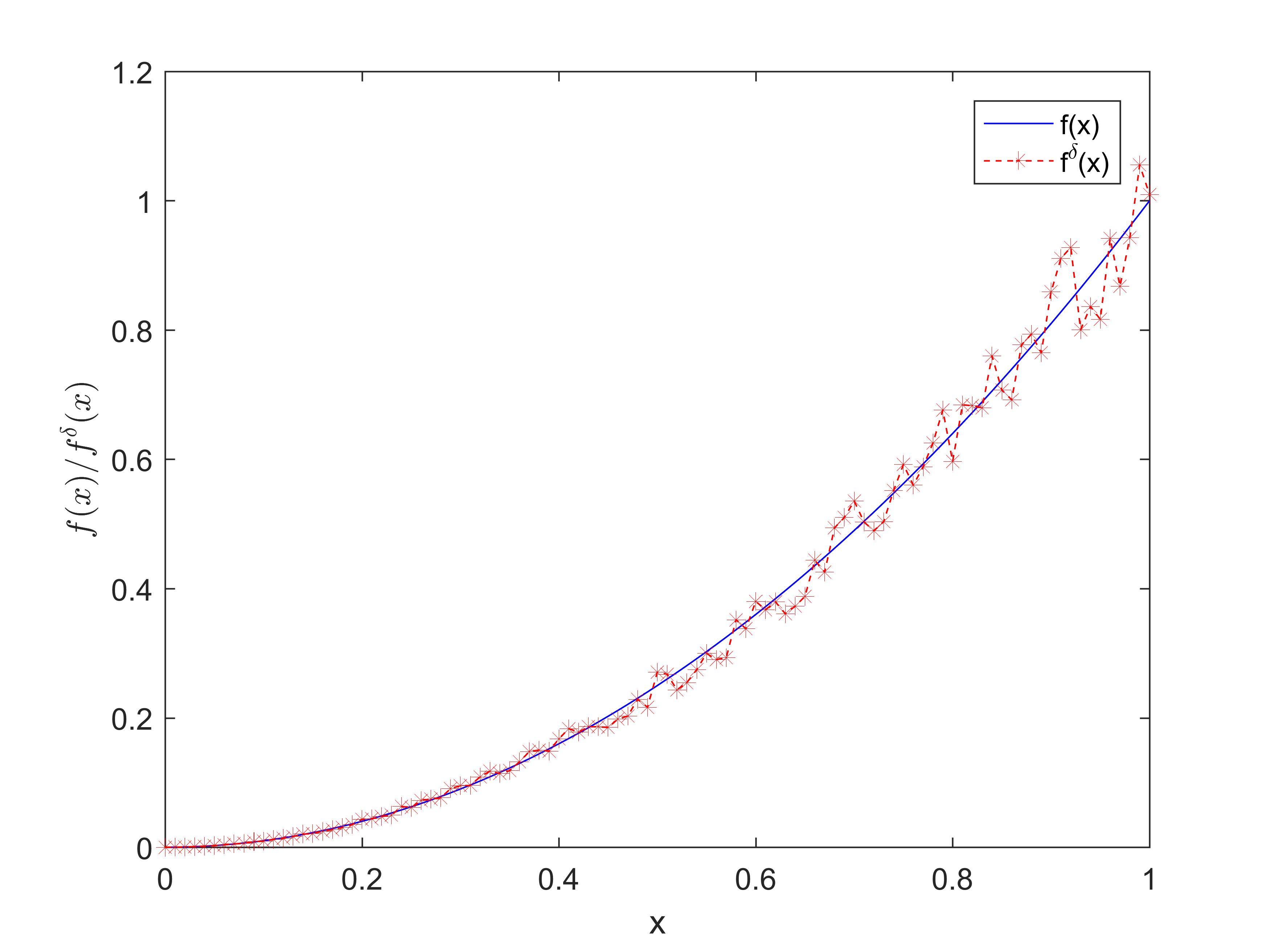
f_delta1 = f(x1) + 0.1*randn(size(x1)).*f(x1);

均匀分布噪声和图1 原数据与添加均匀分布噪声后的数据的对比
在这里插入图片描述图2 原数据与添加正态分布噪声后的数据的对比

最后

以上就是善良大雁最近收集整理的关于MATLAB 给函数加上随机噪声/扰动的一种方法的全部内容,更多相关MATLAB内容请搜索靠谱客的其他文章。

本图文内容来源于网友提供,作为学习参考使用,或来自网络收集整理,版权属于原作者所有。
点赞(186)

评论列表共有 0 条评论

立即
投稿
返回
顶部