一、前言
整理一下之前上企业软件开发做过的课设:互联网汽车,做这个的原因是想能用户注册车辆,安全认证车辆,实现人车互联,用户便捷的使用车联网服务。(做的可能有不少纰漏,见谅)
然后分享一个之前上课弄半天才知道的事情,业务分析和系统分析是不一样的,业务分析主要是分析你要做的东西的现有的功能之类的,有点知己知己百战不殆的意思,就是先去了解现有市场的感觉,系统分析主要就是分析和描述你自己想做的这个东西(是现有市场没有的部分)。
关于作图工具的话,我用的process on和EA,EA更专业,但是业务流程图的话process on画起来简单多了。
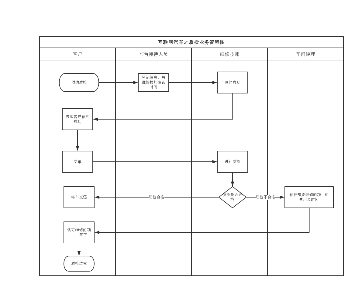
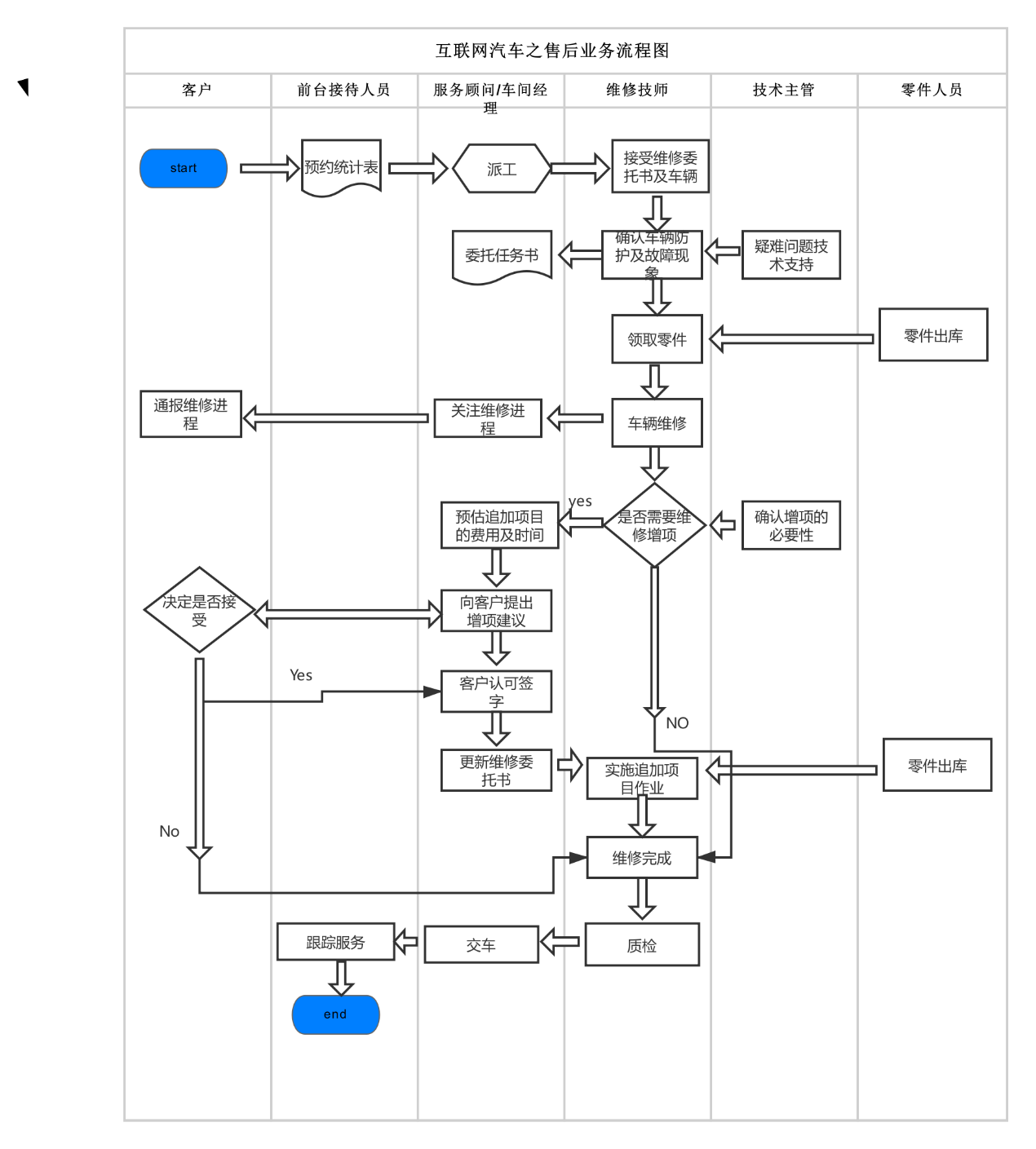
二.互联网汽车-业务流程图




三、互联网汽车-业务用例图

最后
以上就是繁荣秋天最近收集整理的关于互联网汽车-业务流程图/业务用例图的全部内容,更多相关互联网汽车-业务流程图/业务用例图内容请搜索靠谱客的其他文章。
本图文内容来源于网友提供,作为学习参考使用,或来自网络收集整理,版权属于原作者所有。
发表评论 取消回复