openstack介绍及原理

文章目录
- 什么是openstack
- 云计算模式
- OpenStack 中有哪些项目?
- Openstack创建实例的流程
- 总图
- openstack项目搭建:
什么是openstack
OpenStack 是一系列开源工具(或开源项目)的组合,主要使用池化虚拟资源来构建和管理私有云及公共云。其中的六个项目主要负责处理核心云计算服务,包括计算、网络、存储、身份和镜像服务。还有另外十多个可选项目,用户可把它们捆绑打包,用来创建独特、可部署的云架构。
云计算模式
一、IaaS:基础设施即服务(个人比较习惯的):用户通过网络获取虚机、存储、网络,然后用户根据自己的需求操作获取的资源 openstack
二、PaaS:平台即服务:将软件研发平台作为一种服务, 如Eclipse/Java编程平台,服务商提供编程接口/运行平台等
docker
三、SaaS:软件即服务 :将软件作为一种服务通过网络提供给用户,如web的电子邮件、HR系统、订单管理系统、客户关系系统等。用户无需购买软件,而是向提供商租用基于web的软件,来管理企业经营活动



OpenStack 中有哪些项目?
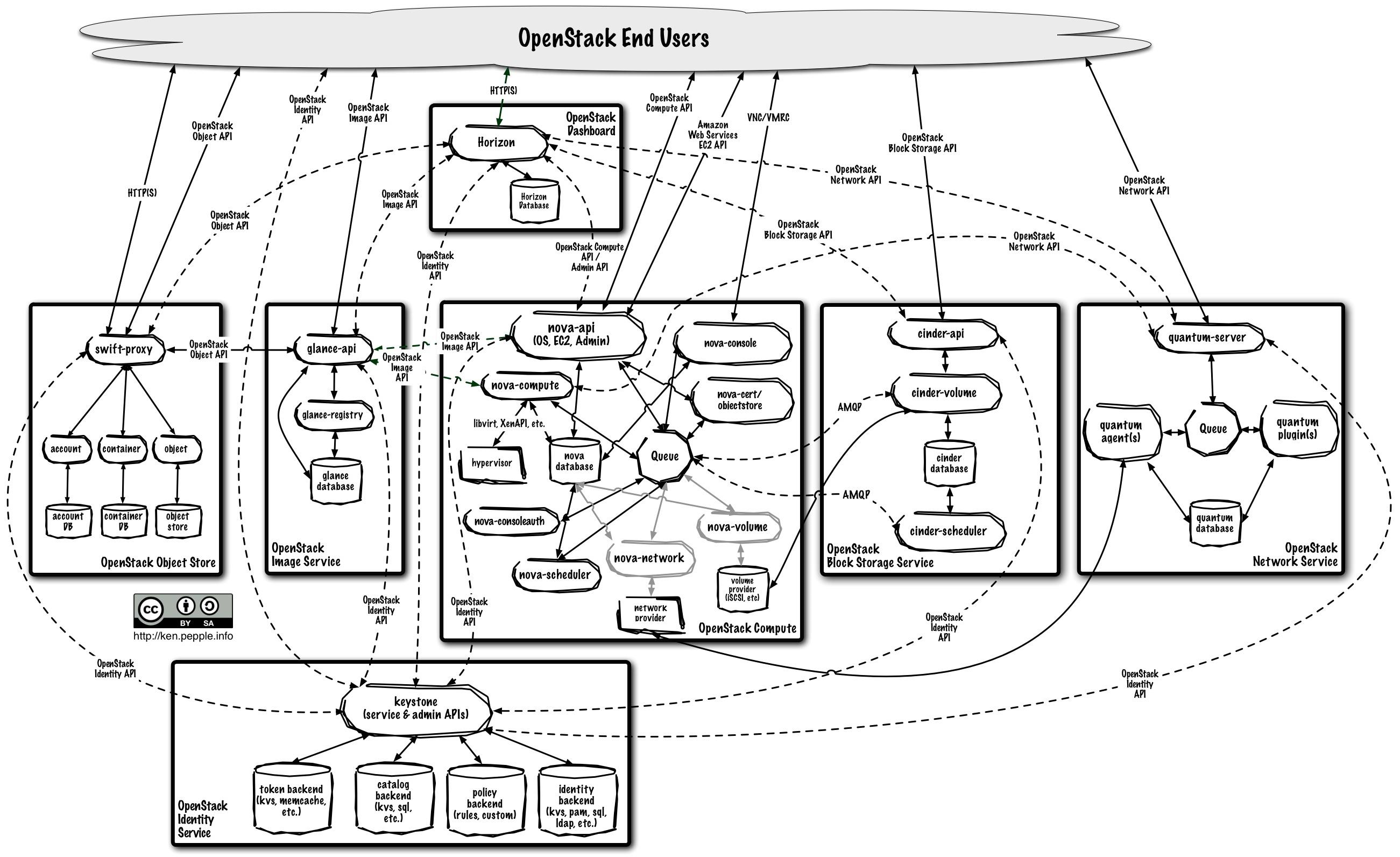
OpenStack 架构由大量开源项目组成。其中包含 6 个稳定可靠的核心服务,用于处理计算、网络、存储、身份和镜像; 同时,还为用户提供了十多种开发成熟度各异的可选服务。OpenStack 的 6 个核心服务主要担纲系统的基础架构,其余项目则负责管理控制面板、编排、裸机部署、信息传递、容器及统筹管理等操作。
- keystone:Keystone 认证所有 OpenStack 服务并对其进行授权。同时,它也是所有服务的端点目录。
- glance:Glance 可存储和检索多个位置的虚拟机磁盘镜像。
- nova:是一个完整的 OpenStack 计算资源管理和访问工具,负责处理规划、创建和删除操作。
- neutron:Neutron 能够连接其他 OpenStack 服务并连接网络。
- dashboard:web管理界面
- Swift: 是一种高度容错的对象存储服务,使用 RESTful API 来存储和检索非结构数据对象。
- Cinder 通过自助服务 API 访问持久块存储。
- Ceilometer:计费
- Heat:编排
openstack基本架构
通过消息队列和数据库,各个组件可以相互调用,互相通信。每个项目都有各自的特性,大而全的架构并非适合每一个用户,如Glance在最早的A、B版本中并没有实际出现应用,Nova可以脱离镜像服务独立运行。当用户的云计算规模大到需要管理多种镜像时,才需要像Glance这样的组件。
OpenStack的逻辑架构
Openstack创建实例的流程
-
通过登录界面dashboard或命令行CLI通过
RESTful API向keystone获取认证信息。 -
keystone通过用户请求认证信息,并生成auth-token返回给对应的认证请求。

3.然后携带auth-token通过RESTful API向nova-api发送一个boot instance的请求。
4 nova-api接受请求后向keystone发送认证请求,查看token是否为有效用户和token。- 5 keystone验证token是否有效,将结果返回给
nova-api。
- 6.通过认证后nova-api和数据库通讯,初始化新建虚拟机的数据库记录。

-
7 nova-api调用rabbitmq,向nova-scheduler请求是否有创建虚拟机的资源(node主机)。 -
8 nova-scheduler进程侦听消息队列,获取nova-api的请求。
-
9 nova-scheduler通过查询nova数据库中计算资源的情况,并通过调度算法计算符合虚拟机创建需要的主机。 -
10 对于有符合虚拟机创建的主机,
nova-scheduler更新数据库中虚拟机对应的物理主机信息。
11 nova-scheduler通过rpc调用向nova-compute发送对应的创建虚拟机请求的消息。nova-compute会从对应的消息队列中获取创建虚拟机请求的消息。

12 nova-compute通过rpc调用向nova-conductor请求获取虚拟机消息。(Flavor)nova-conductor从消息队队列中拿到nova-compute请求消息。
13 nova-conductor根据消息查询虚拟机对应的信息。nova-conductor从数据库中获得虚拟机对应信息。

14 nova-conductor把虚拟机信息通过消息的方式发送到消息队列中。nova-compute从对应的消息队列中获取虚拟机信息消息。

15 nova-compute请求glance-api获取创建虚拟机所需要镜像。
16 glance-api向keystone认证token是否有效,并返回验证结果。
- 17 token验证通过,
nova-compute获得虚拟机镜像信息(URL)。
18 nova-compute请求neutron-server获取创建虚拟机所需要的网络信息。19 neutron-server向keystone认证token是否有效,并返回验证结果。- 20 token验证通过,
nova-compute获得虚拟机网络信息。
21 nova-compute请求cinder-api获取创建虚拟机所需要的持久化存储信息。22 cinder-api向keystone认证token是否有效,并返回验证结果。- 23 token验证通过,
nova-compute获得虚拟机持久化存储信息。
24 nova-compute根据instance的信息调用配置的虚拟化驱动来创建虚拟机。
总图

简单来说
1.用户发起请求
2.Apl请求发送消息队列 进行调度scheduler(Apl接受请求,写到数据库中)
3.调度结果放到队列中 分配到主机上的任务 分配到哪台机器哪台机器取这个调度结果消息
4.消息队列通过conductor从数据库中取消息
5.取完之后将信息通过消息队列发送到computer主机上
1.客户(可以是OpenStack最终用户,也可以是其他程序)向API(nova-api)发送请求:“帮我创建一个虚机”;
2.API对请求做一些必要处理后,向Messaging(RabbitMQ)发送了一条消息:“让Scheduler创建一个虚机”;
3.Scheduler(nova-scheduler)从Messaging获取到API发给它的消息,然后执行调度算法,从若干计算节点中选出节点 A ;
4.Scheduler向Messaging发送了一条消息:“在计算节点 A 上创建这个虚机”
5.计算节点 A 的Compute(nova-compute)从Messaging中获取到Scheduler发给它的消息,然后在本节点的Hypervisor上启动虚机;
6.在虚机创建的过程中,Compute如果需要查询或更新数据库信息,会通过Messaging向Conductor(nova-conductor)发送消息,Conductor负责数据库访问。
openstack项目搭建:
1、环境布署
2、配置keystone服务
3、配置glance服务
4、配置placement服务
5、配置nova服务控制节点
6、配置nova服务计算节点
7、配置neutron服务控制节点
8、配置neutron服务计算节点
9、创建实例
10、配置dashboard服务
最后
以上就是忧伤乌冬面最近收集整理的关于openstack介绍及原理openstack介绍及原理什么是openstackOpenStack 中有哪些项目?Openstack创建实例的流程总图openstack项目搭建:的全部内容,更多相关openstack介绍及原理openstack介绍及原理什么是openstackOpenStack内容请搜索靠谱客的其他文章。
发表评论 取消回复