我是靠谱客的博主 寂寞向日葵,这篇文章主要介绍软考笔记三、数据通信基础(二),现在分享给大家,希望可以做个参考。

上节课考点回顾
1、 数据通信基本概念
信源,信道,信宿,噪声,模型
2、 数据通信计算
小香(有噪声),小尼(无噪声)
小尼:B=2W;n=log2N;R=Blog2N
小香:C=Wlog2(1+S/N);dB=10lg(S/N)
3、 通信传输介质
电缆、同轴电缆、光纤、双绞线、无线(电波、光波)
4、 数据调制与编码
调幅,调频,绝对调相,相对调相,单极性码,极性码,双极性码,归零码,不归零码,双相码,曼彻斯特编码,差分曼彻斯特编码
三个步骤(采样,量化,编码)
一、数据通信方式
单工,半双工,全双工
 
2、 传输方式
同步传输,异步传输
 
二、数字传输标准
1、 电路交换(实际物理线路--一条专线) 【多用于军队,机密部门】
优点:独占性,实时性,适合传输大量的数据
缺点:需建立一条物理连接,利用率低
2、 报文交换
优点:不需要专用通道,线路利用率高,存储转发节点可校验纠错
缺点:有通信时延
3、 分组交换
优点:利用率高,可选路径,数据率转换,支持优先级
缺点:时延、开销大。(分为数据包和虚电路)
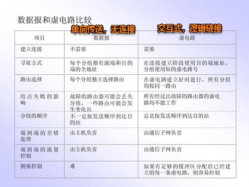
【数据包和虚电路】
分组交换、报文交换、电路交换
 
三、多路复用技术
1、 频分复用FDM
不同的频率,子信道隔离频带防串扰
2、 时分复用TDM
不同的时间,轮流占用
3、 波分复用WDM
不同的波长
 
四、数字传输标准
1、 T1标准
1.544Mbps,8000次
 
2、 E1标准
2.048Mbps,8000次
有32个信道(CH0-CH31),其中CH0和CH16是控制信道,故有30个话音数据
E444
3、 SONET标准(用于光纤网络):155.520
五、数据检错纠错
1、 检错码
奇偶校验看1的个数是奇数还是偶数
只能检错不能纠错
2、 海明码
可检错可纠错
m+k<=2^k-1
m:数据位
k:在数据位后增加的冗余校验位
d:码距(海明距离),两个码字之间不同的最小的位数
3、 CRC码(冗余循环校验码)
 

最后

以上就是寂寞向日葵最近收集整理的关于软考笔记三、数据通信基础(二)的全部内容,更多相关软考笔记三、数据通信基础(二)内容请搜索靠谱客的其他文章。

本图文内容来源于网友提供,作为学习参考使用,或来自网络收集整理,版权属于原作者所有。
点赞(201)

评论列表共有 0 条评论

立即
投稿
返回
顶部