我是靠谱客的博主 玩命楼房,这篇文章主要介绍闭环系统的零极点图判定稳定性_三步教你设计运放电路稳定性,现在分享给大家,希望可以做个参考。

1 前言

集成运算放大器的参数有很多,但涉及到实际应用环境的不同,一些参数非常重要,另外一些则相对次要。例如,在交流高频领域,会重视带宽和压摆率,而在直流精密场合,则重视输入失调电压、输入偏置电流。还有一些参数,不管直流还是交流,都会重点关注,如开环增益、共模抑制比、电源抑制比等。

但是稳定性设计提及的频率非常低,可能大部分设计人员认为正反馈才振荡,负反馈运放电路不稳定是一个小概率的事情。特别是在直流精密领域,仿佛从来没有稳定性这么一个说法,大家就把它放在教科书里面而已。但是稳定性不发生问题则以,一旦发生问题,则是较难处理的问题。精度不好,可以用软件校验的方式校准,线性度不好可以采用多段线方式来标定。但是一旦硬件振荡,可能不是细微改动运放附近电路的参数就能解决,大部分情况下面临着改 PCB 板的风险,改 PCB 板意味着设计定型的时间延迟,这对产品生产、上市的压力可想而知。

因此,对于模拟量采集系统,不管运放是作为 ADC的前级信号整理,还是作为 DAC 的后级输出,在原理图设计定型之前,化一定的时间来评估稳定性,还是很有必要。其实完成运放的稳定性设计也并不复杂,通常通过理论分析、仿真评估、测试验证这三个步骤就可完成。下面将通过一个实际设计案例,依次叙述这三个步骤的内容。

2 运放稳定性理论分析

2.1 运放电路稳定的条件

运放的增益可用波特图来表示,波特图就是增益与频率的关系。波特图上有零点、极点,零点和极点对运放电路增益的幅度和相位造成影响。

Ø极点的影响

设增益幅度在运放的带宽内为 A(dB),在极点 P1 处有 3dB 的衰减,并且自极点以后以 -20dB/10 倍频的斜率线性衰减。对于相频特性,在极点 P1 处有 -45°的相移,并且从极点频率的 1/10 到极点频率的 10 倍处,有 -45°/10 倍频的相移,最大会达到 -90°的相移。

Ø零点的影响

零点的影响与极点相反。设增益幅度在运放的带宽内为 A(dB),那么在零点 Z1 处有 3dB 的增加,并且自零点以后以 20dB/10 倍频的斜率线性增加。对于相频特性,在零点 Z1 处有 45°的相移,并且从零点频率的 1/10 到零点频率的 10 倍处,有 45°/10 倍频的相移,最大会达到 90°的相移。

ed22fa0760ec7140d4cfa8e8265bc84d.png

图 1 极、零点对增益和相位的影响

Ø运放负反馈电路稳定性标准

所谓负反馈,是指把放大器的电压或者电流输出量通过一定的方式,反送到输入端,且反馈信号使净输入信号减弱的过程。运放负反馈电路有这么一个关系式:

式中,ACL 为闭环增益,AOL 为开环增益,F 为反馈系数。如果 1+AOL*F=0, 那么代表闭环增益无限大,这种情况下,小的输入信号将被无限放大而振荡。1+AOL*F=0 也意味着 AOL*F = -1,其数学意义为开环增益 AOL 与反馈系数 F 的乘积的绝对值为 1,但它们的相位相差 180°。如果放入对数轴上, AOL*F=-1 就是 AOL 对数曲线与 1/F 对数曲线交叉时,相位差达到 180°。

由于一个极点意味着 -45°的相移,在其 10 倍频处变成 -90°相移,那么两个极点最大就意味着 -180°的相移。如图 2 两极点 P1,P2 所示,当 AOL 曲线与 1/F 曲线在第二个极点 P2 后相交,则可能在交点处甚至还没到达交点之前,相移已经达到 -180°而进入振荡区。

要使运放负反馈电路稳定,应当保证 AOL 与 1/F 相交时,相移不会达到 180°,甚至不超过 135°。一个直观化的理解,可以认为是规划 AOL 曲线与 1/F 曲线的零、极点,使之以小于 40dB/10 倍频的速度相交。

6a27d2ecd50ed4f5baaff1611dd7b39a.png

图 2 负反馈放大电路模型及振荡模型

2.2 实际电路分析

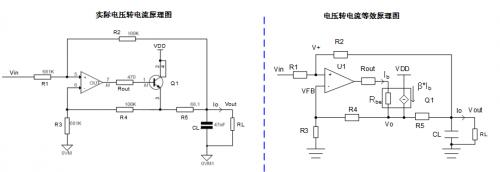
下面是一个由 0~10V 电压转 0~20mA 电流的单运放解决方案。这个电路的传输公式很经典,理想情况下,Io = Vin*(R2/(R1*R5)),Io 与 Vin 成线性关系,能够很好地实现电压电流转换,且另一好处是成本能做到很低廉。但仔细观察,其输出反馈接到反相端的同时,也反馈到正相端,运放输出端接 470Ω后到三极管的基极,意味着又接了一个大阻抗器件然后才到负载端,并且负载端容性负载也较大,这就需要好好思考稳定性问题了。因为任何运算放大器,其开环增益 AOL 本身自带一个极点 P1,所以分析稳定性,关键要分析电路有没有第二个极点 P2,以及第二个极点 P2 的频率位置,第二个极点越靠前,发生在低频处,则越容易振荡。

9ae8046284e67e06522474af934fa0a3.png

图 3 实际电压转电流原理图及等效原理图

上图右图中,把 Q1 用等效模型替代后,可以很清楚地看到,电路是有第二个极点的,极点的位置如下。

012185cb58f227adad9bab5cfb5a20dc.png

从稳定性而言,本电路要解决两个问题,一为初步确定第二极点 P2 的位置,从上述公式可以看到,因为 Rbe 是三极管β、Vbe(on)的函数,也是 Io 的函数,β和 Vbe(on)可以通过三极管的数据手册查到,但是两个参数都不是唯一,这种情况下可以考虑最严酷的情况,即三极管β、Vbe(on)取最大值,而 Io 取最小值,这样 Rbe 应当远大于 RL,P2 基本由 RL 与 CL 决定。0~20mA 输出阻性负载一般不会大于 1KΩ,就以最大值 1KΩ计算,那么得到这个电路最靠近低频的 P2 大致为 1/(2*π*RL*CL) = 3.4Khz。

第二个问题是消除第二个极点带来相移 -180°的影响。根据 AOL 波特图曲线与 1/F 波特图曲线关系的不同,有多种相适应的方法进行稳定性设计,如在 AOL 第二个极点之后产生一个零点,或者使 1/F 在远小于 AOL 第二个极点频率处产生一个零点,抬高 1/F,然后再产生一个极点,使之与 AOL 在 -20dB/10 倍频的斜率处相交,等等。这里因为已知 P2 很小,推荐使用在 1/F 曲线上直接产生一个极点,使其与 AOL 曲线相交时,差值为 -40dB/10-(-20dB/10),这样仍然是 -20dB/10 倍频的速度。先算出 1/F 的表达式,如下:

那么产生极点的方法为在 R4 上并联一个电容。

329719400d45e8fb2e7b4e841f8102b1.png

图 4 稳定性设计原理图

并联电容 C1 后,1/F 的极点频率公式为:

1/F 的极点原则上在 AOL 的极点 P2 到 10 倍的 P2 之间,因为 R4=100KΩ,AOL 的极点 P2 为 3.4Khz,这样算出来 C1 的范围大致在 47pF~470pF 之间。

3 运放稳定性仿真评估

很多的电子电路,其实并不严格需要仿真来模拟,因为理论计算或者经验已经把性能摸得很透。但是振荡的特性是不确定的,就如稳定的状态只有一种,但是不稳定的状态可能有千万种。仿真模拟就是解决这种不确定性的有效方法,同时,在稳定性分析方面,仿真模拟还有以下优势。

Ø为理论分析把关

经过理论分析,设计者应当有一种猜想,就是大概到什么频段,如果没有导入稳定性设计,则系统会振荡。仿真模拟通过反推的方式来证明理论分析的正确性。如本电压转电流的电路,如果第二极点频率为 3.4Khz,则从 3.4Khz 到 34Khz 及以上,相移会逐步增大直到 -180°,引起振荡。而实际上,在一定条件下本电路确实在低于 34Khz 时就有振荡产生。

060c215b0059da008ef5a3fce07178a2.png

图 5 振荡仿真波形图

Ø为关键器件选型提供依据

理论分析中,虽然采用模型化、参数化的方式解释了一些普遍的道理,但实际真的就与理论严丝合缝吗,恐怕不见得。理论分析中,为了简化起见,常常先抓主要模型,主要参数,有一些参数因此被忽略。如本例中,运算放大器 AOL 和反馈系数倒数 1/F 的实际曲线放在了次要位置,而三极管的β、Vbe(on)参数也简化而被忽略。

而最终,我们总要从种类繁多的运放和三极管中选出一个型号来为产品所用,去研究数据手册诚然不错,但抱歉的是,这些参数对稳定性分析到底会带来多大误差,还是未知数。仿真就是在这些产品中加了一把筛子,只有不被稳定性指标漏下去的才是可选项。

Ø为改善方案选择最优化参数

提出仿真评估的必要性,另一目的是为理论难以分析或者过于复杂的地方做必要的补充。运放稳定性的仿真与一般信号传输的仿真还是有些不同,它不能仅是把 SPICE 模型调出来而已,而应当要考虑到一些 PCB 板级的因素,比如要考虑分布参数的影响。运放输入输出引脚上的分布阻抗、分布电容可能会产生额外的零、极点,电缆长度的不同,造成附加负载电容的变化,也会影响第二极点的位置。实例中,经过仿真,在考虑运放引脚分布电容直到 20pF,输出负载电容增加到 1uF,运放选用 LM224,三极管选用 2SC3613,在 C1=100pF 的情况下,系统能够稳定的工作。

4 运放稳定性测试验证

实际的产品,还包含了元器件质量因素、不同厂家因素、生产因素、与其他产品接口等各环节,通过实测来盖棺定论,这对任何参数都是公平的。实测的另外一个优势是可以采取多种组合测试,加严测试条件。如本例中除了在常温下测试,还可以在高、低温下,加大容性负载条件下,在满负载或者用户端短路的情况下测量是否还有振荡的情况发生,而验证设计裕量的充足性。值得注意的是,涉及到稳定性,即使是直流模拟量领域,测试工具也不仅限于万用表,而更应当用示波器去看看信号的实际波形。

振荡的消除与否,应当总能够通过某项或某几项指标表现出来,而对使用者提供更差或者更好的性能。直流精密领域,用户通常会对精度、线性度等性能指标非常较真,而供应商提供产品时,其大都基于大量的测试数据和结合理论计算,一个产品才能把他的参数指标公布与众。如下表实测数据所示,进行稳定性设计之前和之后,能使模拟量精度、线性度的指标提高 4~5 倍。

00bd4095757f37e62010aa5a19f5694a.png

图 6 C1 开路及 C1=100pF 电流测试数据

5 结语

已经知道,即使在负反馈电路中,当 AOL*F = -1 时,电路也会不稳定,这是因理论而获得的。如果现实世界中,AOL*F 永远不等于 -1,则根本不需要稳定性分析。

问题是,我们的现实环境不是如此。首先,运放 AOL 波特图本身表现为一阶低通滤波器的特性,并且由于运放输出阻抗的存在,而负载又有容性,或者系统总是存在分布电容,导致 AOL 有附加的第二个极点。而我们的输入信号永远存在着噪声和干扰,不管是直流还是交流应用,这些干扰都在需要的的信号上叠加。当噪声和干扰频率高于 AOL 的第二个极点时,意味着相移能达到 -180°,意味着 AOL*F 有可能等于 -1,这样不稳定就产生了。

本文依据一个实际电路,提出理论分析、仿真评估相互印证而又相互补充的方法来进行稳定性设计,最后用测试手段来完成验证的一种思路。这种思路提醒设计者对稳定性保持敏感,使设计提前导入稳定性的预防措施,有效管控设计风险,提供产品更佳的性能。

最后

以上就是玩命楼房最近收集整理的关于闭环系统的零极点图判定稳定性_三步教你设计运放电路稳定性的全部内容,更多相关闭环系统内容请搜索靠谱客的其他文章。

本图文内容来源于网友提供,作为学习参考使用,或来自网络收集整理,版权属于原作者所有。
点赞(234)

评论列表共有 0 条评论

立即
投稿
返回
顶部