摘要:原定于7月28日才发布的器件清单,提前2天在26号就发布了。感觉大家现在应该猜题预测,与其猜题,不如静下心来做题。盲目猜题是没有必要的,熟悉相关器件倒尤为重要。不要到处去水群聊天,听风就是雨,题目要是能被猜中了,那只能说题目出的很差,都能被我们猜到。

既然猜不到,那就别浪费时间,相反,把这些时间好好利用起来,把手上的事情继续完成,把该买的元器件买好,买晚了就贵了。买回来之后每个组件尽可能的去熟悉使用,准备好相关程序。
1、电赛清单
其实国赛年的电赛仪器设备和主要元器件清单基本都差不多,只有很小的改动。2019年国赛年同样有DDS模块,今年照样有DDS模块。

2、什么是DDS
DDS直接数字式频率综合器 DDS(Direct Digital Synthesizer),实际上是一种分频器:通过编程频率控制字来分频系统时钟(SYSTEM CLOCK)以产生所需要的频率。DDS有两个突出的特点,一方面,DDS工作在数字域,一旦更新频率控制字,输出的频率就相应改变,其跳频速率高;另一方面,由于频率控制字的宽度宽(48bit 或者更高),频率分辨率高。说人话:可以把他理解为一个信号源即信号发生器。

电赛肯定不会让你自己搞这样的仪器做信号源
,用你的DDS代替它。
3、DDS工作原理
DDS主要分成3 部分:相位累加器 , 相位幅度转换 , 数模转换器(DAC)。
相位累加器
一个正弦波,虽然它的幅度不是线性的,但是它的相位却是线性增加的。DDS 正是利用了这一特点来产生正弦信号。根据DDS的频率控制字的位数N,把 360° 平均分成了2的N次方等份。
相位幅度转换
通过相位累加器,我们已经得到了合成Fout 频率所对应的相位信息,然后相位幅度转换器把 0°~360°的相位转换成相应相位的幅度值。比如当DDS选择为2Vp-p的输出时,45°对应的幅度值为 0.707V,这个数值以二进制的形式被送入DAC。这个相位到幅度的转换是通过查表完成的。
DAC输出
代表幅度的二进制数字信号被送入DAC中,并转换成为模拟信号输出。DAC的位数并不影响输出频率的分辨率。输出频率的分辨率是由频率控制字的位数决定的。
4、怎么做出一个DDS
注意电赛清单说的是:DDS芯片或模块。也就是意味着你可以买芯片自己设计电路板,也可以自己买DDS模块。如果你有能力当然是直接买芯片自己画板子,这样你做出来的DDS肯定你那些直接买DDS模块的同学更有优势。当然如果你觉得难度比较大还是买一个DDS模块吧!

如何选择DDS
怎么选择具体的哪一款DDS芯片还是要看你自己的预算和你的需求。今天主要讲的DDS模块是安富莱家的AD9833这一款DDS模块。至于为啥选择一款,因为19年电赛购买过这一款,价格也还便宜,电路和编程相对来说还是比较简单的。强调一点这不是打广告啊!

5、AD9833简介
AD9833是ADI公司生产的一款低功耗,可编程波形发生器,能够产生正弦波、三角波、方波输出。波形发生器广泛应用于各种测量、激励和时域响应领域,AD9833无需外接元件,输出频率和相位都可通过软件编程,易于调节,频率寄存器是28位的,主频时钟为25MHz时,精度为0.1Hz,主频时钟为1MHz时,精度可以达到0.004Hz。
可以通过3个串行接口将数据写入AD983,这3个串口的最高工作频率可以达到40MHz,易于与DSP和各种主流微控制器兼容。AD9833的工作电压范围为2.3V-5.5V。
AD9833还具有休眠功能,可使没被使用的部分休眠,减少该部分的电流损耗,例如,若利用AD9833输岀作为时钟源,就可以让DAC休眠,以减小功耗,该电路采用10引脚MSOP型表面贴片封装,体积很小。
AD9833特点
频率和相位可数字编程
工作电压为3V时,功耗仅为20mW
输出频率范围为OHz-12.5MHz
频率寄存器为28位(在25Mz的参考时钟下,精度为0.1Hz)
可选择正弦波、三角波、方波输出
无需外界元件
3线SPI接口
温度范围为-40℃-+105℃
总结一下就是:这个模块与单片机之间是通过SPI通信的方式,通过对芯片内部寄存器的操作可以调节模块的数据频率和相位。可输出的频率范围是0—12.5MHZ。可以输出正弦波、三角波和方波。
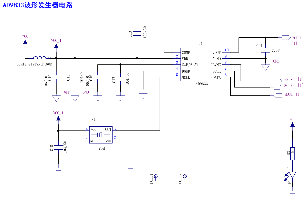
AD9833模块电路图

为了使大家比较好理解,我直接截取的成品模块原理图。
可以看到AD9833是一块完全集成的DDS,仅需要1个外部参考时钟、1个低精度电阻器和一个解耦电容器就能产生高达12.5Mz的正弦波。AD933的核心是28位的相位累加器,它由加法器和相位寄存器组成,每来1个时钟,相位寄存器以步长增加,相位寄存器的输岀与相位控制字相加后输入到正弦査询表地址中。正弦査询表包含1个周期正弦波的数字幅度信息,每个地址对应正弦波中0°-360°范围内的1个相位点。
下面这张图来自AD9833的数据手册,可以看到每个引脚的功能说明都非常详细,再配合上图的电路原理图就可以一目了然了!

接下来就是单片机如何与芯片的引脚相连,以及如何写驱动代码了。
6、AD9833驱动代码
一般你在网上买到模块后,卖家一都会送你实例代码,可能实例代码与你所用的单片机型号不同。但是大致的思路框架是一样的,下面就以安富莱家的AD9833代码为例。
说明:他家的平台是STM32F407,也许你用的F103系列或者MSP430,但是驱动代码都是的。你完全可以把驱动代码的.c和.h文件导入到你的项目中即可。
功能描述
AD9833有3根串行接口线,与SPI、QSPI、DSP接口标准兼容,在串口时钟SCLK的作用下,数据是以16位的方式加载到设备上,FSYNC引脚是片选使能引脚,电平触发方式,低电平有效。进行串行数据传输时,FSYNC引脚必须置低,要注意 FSYNC有效到SCLK下降沿的建立时间的最小值。FSYNC置低后,在16个SCLK的下降沿数据被送到AD9833的输入移位寄存器,在第16个SCLK的下降沿FSYNC可以被置高,但要注意在SCLK下降沿到FSYC上升沿的数据保持时间的最小和最大值。当然,也可以在 FSYNC为低电平的时候,连续加载多个16位数据,仅在最后一个数据的第16个SCLK的下降沿的时将 FSYNC置高,最后要注意的是,写数据时SCLK时钟为高低电平脉冲,但是,在 FSYNC刚开始变为低时,(即将开始写数据时),SCLK必须为高电平(注意t11这个参数)。
当AD9833初始化时,为了避免DAC产生虚假输出,RESET必须置为1(RESET不会复位频率、相位和控制寄存器),直到配置完毕,需要输出时才将 RESET置为0;RESET为0后的8-9个MCLK时钟周期可在DAC的输出端观察到波形。
AD9833写入数据到输出端得到响应,中间有一定的响应时间,每次给频率或相位寄存器加载新的数据,都会有7-8个MCIK时钟周期的延时之后,输出端的波形才会产生改变,有1个MCLK时钟周期的不确定性,因为数据加载到目的寄存器时,MCLK的上升沿位置不确定。
既然模块要与单片机相连那肯定首先要确定使用那几个引脚,因为他们之间是通过3线的SPI方式通信的。
初始化GPIO
* 定义GPIO端口 */
#define RCC_SCLK RCC_AHB1Periph_GPIOB
#define PORT_SCLK GPIOB
#define PIN_SCLK GPIO_Pin_3
#define RCC_SDATA RCC_AHB1Periph_GPIOB
#define PORT_SDATA GPIOB
#define PIN_SDATA GPIO_Pin_5
/* 片选 */
#define RCC_FSYNC RCC_AHB1Periph_GPIOF
#define PORT_FSYNC GPIOF
#define PIN_FSYNC GPIO_Pin_7
/* 定义口线置0和置1的宏 */
#define FSYNC_0() PORT_FSYNC->BSRRH = PIN_FSYNC
#define FSYNC_1() PORT_FSYNC->BSRRL = PIN_FSYNC
#define SCLK_0() PORT_SCLK->BSRRH = PIN_SCLK
#define SCLK_1() PORT_SCLK->BSRRL = PIN_SCLK
#define SDATA_0() PORT_SDATA->BSRRH = PIN_SDATA
#define SDATA_1() PORT_SDATA->BSRRL = PIN_SDATA
void bsp_InitAD9833(void)
{
GPIO_InitTypeDef GPIO_InitStructure;
FSYNC_1(); /* FSYNC = 1 */
/* 打开GPIO时钟 */
RCC_AHB1PeriphClockCmd(RCC_SCLK | RCC_SDATA | RCC_FSYNC, ENABLE);
/* 配置几个推挽输出IO */
GPIO_InitStructure.GPIO_Mode = GPIO_Mode_OUT; /* 设为输出口 */
GPIO_InitStructure.GPIO_OType = GPIO_OType_PP; /* 设为推挽模式 */
GPIO_InitStructure.GPIO_PuPd = GPIO_PuPd_NOPULL; /* 上下拉电阻不使能 */
GPIO_InitStructure.GPIO_Speed = GPIO_Speed_25MHz; /* IO口最大速度 */
GPIO_InitStructure.GPIO_Pin = PIN_SCLK;
GPIO_Init(PORT_SCLK, &GPIO_InitStructure);
GPIO_InitStructure.GPIO_Pin = PIN_SDATA;
GPIO_Init(PORT_SDATA, &GPIO_InitStructure);
GPIO_InitStructure.GPIO_Pin = PIN_FSYNC;
GPIO_Init(PORT_FSYNC, &GPIO_InitStructure);
}
这几句话大家应该不陌生,首先是使用宏定义来定义使用的GPIO口的时钟、端口和输出的高低电平,然后就是最基本的初始化相关的GPIO口了,这里使用的是PB3、PB5、PF3作为控制引脚,你需要根据你的MCU选择合适的引脚进行控制。
写数据
/*
********************************************************
* 函 数 名: AD9833_Write_16Bits
* 功能说明: 向SPI总线发送16个bit数据 发送控制字
* 形 参: _cmd : 数据
* 返 回 值: 无
*******************************************************
*/
void AD9833_Write_16Bits(uint16_t _cmd)
{
uint8_t i;
SCLK_1(); //在时钟上升沿下操作
FSYNC_0(); //片选打开
/* AD9833 SCLK时钟高达40M,因此可以不延迟 */
for(i = 0; i < 16; i++)
{
if (_cmd & 0x8000)
{
SDATA_1();
}
else
{
SDATA_0();
}
SCLK_0();
_cmd <<= 1;
SCLK_1();
}
FSYNC_1();//片选关闭
}
FSYNC置低后,在16个SCLK的下降沿数据被送到AD9833的输入移位寄存器,采用for循环将数据发送出去。
选择输出波形
void AD9833_SelectWave(uint8_t _Type)
{
FSYNC_1(); //宏定义
SCLK_1();
if(_Type == 0)
{
AD9833_Write_16Bits(0x2028); /*频率寄存器输出方波*/
}
else if(_Type == 1)
{
AD9833_Write_16Bits(0x2002); /*频率寄存器输出三角波*/
}
else if(_Type == 2)
{
AD9833_Write_16Bits(0x2000); /*频率寄存器输出正弦波*/
}
else if(_Type == 3)
{
AD9833_Write_16Bits(0x00C0); /*无输出*/
}
}
这里根据输入的形参来选择输出的波形,至于这里为什么写0x2002就输出三角波,写0x2000就输出正弦波,那就要看芯片的数据手册对于寄存器这一张章节的说明了。

看起来是不是感觉无从下手,但是我们不需要了解这些,因为具体要输出哪种波形配置什么样的参数已经告诉你了,直接用就可以。
设置频率值
接下来就是编写配置输出各种频率的函数了,具体操作如下:
void AD9833_SetFreq(uint32_t _freq)
{
uint32_t freq;
uint16_t lsb_14bit;
uint16_t msb_14bit;
uint8_t freq_number = 0;
freq = (uint32_t)(268435456.0 / AD9833_SYSTEM_CLOCK * _freq);
lsb_14bit = (uint16_t)freq;
msb_14bit = (uint16_t)(freq >> 14);
if(freq_number == FREQ_0)
{
lsb_14bit &= ~(1U<<15);//0111 1111 1111 1111 先把第15位清0,其他位不变
lsb_14bit |= 1<<14; //0100 0000 0000 0000 再把第14位置1,其他位不变 结果就是01xx xxxx xxxx xxxx
msb_14bit &= ~(1U<<15); //同上
msb_14bit |= 1<<14;
}
else
{
lsb_14bit &= ~(1<<14); //1011 1111 1111 1111 先把第14位清0,其他位不变
lsb_14bit |= 1U<<15; //1000 0000 0000 0000 再把第15位置1,其他位不变 结果就是10xx xxxx xxxx xxxx
msb_14bit &= ~(1<<14); //同上
msb_14bit |= 1U<<15;
}
AD9833_Write_16Bits(lsb_14bit);
AD9833_Write_16Bits(msb_14bit);
}
这里面有一句关键的代码就是freq = (uint32_t)(268435456.0/AD9833_SYSTEM_CLOCK * _freq);结合芯片的数据手册知道。另外这里面用到了寄存器操作的置位和清0操作。如果对寄存器操作比较熟悉得小伙伴一眼就能看出来,这里就不过多解释了。
lsb_14bit &= ~(1U<<15);//0111 1111 1111 1111 先把第15位清0,其他位不变
lsb_14bit |= 1<<14; //0100 0000 0000 0000 再把第14位置1,其他位不变 结果就是01xx xxxx xxxx xxxx

到这里底层驱动函数已经基本完成了,接下来就是写main函数了。在主函数中我们可以增加几个按键进行调频操作。
int main(void)
{
uint8_t ucKeyCode;
uint8_t ucChange;
uint32_t freq;
bsp_Init();//先初始化各种外设,自己写
freq = 100000;
AD9833_SetFreq(freq); /*频率freq单位HZ*/
ucChange = 1;
while (1)
{
if (ucChange == 1)
{
ucChange = 0;
AD9833_SetFreq(freq); /*设置频率值 */
/* 打印当前的频率值 */
if (freq < 1000)
{
printf("freq =%8dHzr", freq);
}
else if (freq >= 1000 && freq < 1000000)
{
printf("freq =%3d.%03dKHzr", freq / 1000, (freq % 1000) );
}
else if (freq >= 1000000)
{
printf("freq =%3d.%03d %03d %dMHzr", freq / 1000000, (freq % 100000) / 1000,
((freq % 1000000) / 1000) / 100, freq % 10) ;
}
}
/* 按键滤波和检测由后台systick中断服务程序实现,我们只需要调用bsp_GetKey读取键值即可。 */
ucKeyCode = bsp_GetKey(); /* 读取键值, 无键按下时返回 KEY_NONE = 0 */
if (ucKeyCode != KEY_NONE)
{
switch (ucKeyCode)
{
case KEY_DOWN_K1: /* K1键按下,输出方波 */
AD9833_SelectWave(0);
ucChange = 1;
break;
case KEY_DOWN_K2: /* K2键按下,输出三角波 */
AD9833_SelectWave(1);
ucChange = 1;
break;
case KEY_DOWN_K3: /* K3键按下,输出正弦波 */
AD9833_SelectWave(2);
ucChange = 1;
break;
case KEY_DOWN_K4: /* K4键按下 */
if (freq >= 1000000) /* 1MHz 以上 */
{
if (freq < 25000000)
{
freq += 1000000;
ucChange = 1;
}
}
else if (freq > 1000) /* 1KHz 以上 */
{
freq += 1000;
ucChange = 1;
}
else if (freq > 100) /* 100Hz 以上 */
{
freq += 100;
ucChange = 1;
}
else
{
freq += 1;
ucChange = 1;
}
break;
case KEY_DOWN_K5: /* K5键按下 */
if (freq >= 1000000) /* 1MHz 以上 */
{
freq -= 1000000;
ucChange = 1;
}
else if (freq > 1000) /* 1KHz 以上 */
{
freq -= 1000;
ucChange = 1;
}
else if (freq > 100) /* 100Hz 以上 */
{
freq -= 100;
ucChange = 1;
}
else if (freq > 0) /*(0,100HZ)*/
{
freq -= 1;
ucChange = 1;
}
break;
case KEY_DOWN_K6: /* K6键按下*/
if (freq > 1000)
{
freq -= 100;
ucChange = 1;
}
else if (freq > 100) /* 100Hz 以上 */
{
freq -= 10;
ucChange = 1;
}
else if (freq > 0) /*(0,100HZ)*/
{
freq -= 1;
ucChange = 1;
}
break;
case KEY_DOWN_K7: /* K7键按下 */
if (freq > 1000) /*1KHZ以上*/
{
freq += 100;
ucChange = 1;
}
else if (freq > 100) /* 100Hz 以上 */
{
freq += 10;
ucChange = 1;
}
else if (freq > 0) /*(0,100HZ)*/
{
freq += 1;
ucChange = 1;
}
break;
case KEY_DOWN_K8: /* K8键按下 */
AD9833_SelectWave(3);
ucChange = 1;
break;
default:
/* 其它的键值不处理 */
break;
}
}
}
}
这里面的逻辑就很简单了,按下对应的按键执行相应的操作,按键的个数与步进值可以根据自己的情况自己改写。
7、DDS在线工具
最后给大家推荐一个帮助理解和用好DDS的一个在线工具—simDDS。

通过这个工具,你可以根据自己要实现的指标,来确定需要的滤波器的阶数,然后借助滤波器的设计工具、仿真软件就可以设计出满足你系统系统要求的模拟电路部分。
利用DAC的镜像,可以实现通信中的上变频功能,从而省去了本振、上变频、滤波器等复杂的模拟电路。比如你要产生一个150MHz载频的FM信号,可以使用160MHz的主时钟,产生一个10MHz的FM信号,自然就会通过DAC镜像得到一个150MHz和一个170MHz的FM信号,在150MHz处加一个带通滤波器就可以得到你需要的FM信号。电路将变得非常简单。利用这个方法,可以获得更高频率的调制信号。
电赛专栏
关于21年电赛,这些一定要熟悉!
关于清单,有几点我觉得比较重要。
关于2021年电赛的一些想法,看到就是赚到! 
「2020年电赛」电源题详细技术方案,立即收藏! 
2020年电赛题目,命题专家权威解析! 
如何准备电赛?19年电赛经验总结! 
电赛 | 19年全国一等奖,北航学子回忆录(上)
电赛 | 19年全国一等奖,北航学子回忆录(下)
「电赛分享」电源题,省一等奖! 
2019年电赛综合测评怎么搞?国一师兄带你终极大测评!
电赛 | 电源题软件如何准备?
「2020年电赛」电源题详细技术方案,立即收藏!
-END-
大家好,我是张巧龙,一名教电子的大学老师,欢迎关注!
最后
以上就是迷路眼睛最近收集整理的关于2021年电赛 | 手把手带你玩转DDS1、电赛清单2、什么是DDS3、DDS工作原理4、怎么做出一个DDS5、AD9833简介6、AD9833驱动代码7、DDS在线工具的全部内容,更多相关2021年电赛内容请搜索靠谱客的其他文章。
发表评论 取消回复