全套资料免费下载:
关注v-x-公-众-号:【嵌入式基地】
后-台-回-复:【毕业设计】 即可获资料
回复【编程】即可获取
包括有:C、C++、C#、JAVA、Python、JavaScript、PHP、数据库、微信小程序、人工智能、嵌入式、Linux、Unix、QT、物联网、算法导论、大数据等资料

1 功放的基本知识
1.1 功放的分类
传统的功率放大器主要有A 类(甲类) 、B 类(乙类) 和AB (甲乙类),除此之外,还有工作在开关状态下的D类(丁类)功放。
1.2 功放的工作原理及特点概述
A 类功率放大器在整个输入信号周期内都有电流连续流过功率放大器件,其晶体管总是工作在放大区,并且在输入信号的整个周期内晶体管始终工作在线性放大区域,它的优点是输出信号的失真比较小,缺点是输出信号的动态范围小、效率低,理想情况下其效率为50 % ,考虑到晶体管的饱和压降及穿透电流造成的损耗,A 类功率放大器的最高效率仅为45 %左右。
B 类功率放大器在整个输入信号周期内功率器件的导通时间为50 % ,因为其晶体管只在输入信号的正半周工作在放大区,在输入信号的负半周是截止的。它的优点是效率理想情况下可达78. 5 % ,比A类的提高了很多,其缺点是非线性失真却比甲类功放大,而且会产生交越失真,增加噪声。
AB类(甲乙类) 功率放大器是以上两种放大器的结合,使每个功率器件的导通时间在50 %~100 %。此类放大器目前最为流行,它兼顾了效率和失真两方面的性能指标,在设计该功率放大器时要设置功率晶体管的静态偏置电路,使其工作在甲乙类状态。这类功放失真小于乙类功放,但其效率比乙类功放要低一些。
D类功率放大器又叫开关型功率放大器,现在又有人称之为数字功率放大器。它利用晶体管的高速开关特性和低的饱和压降的特点,效率很高,理论上可以达到100%,实际上可以达到90%。此电路不需要严格的对称,也不需要复杂的直流偏置和负反馈,使稳定性大大提高。用同样的功耗的管子可得到比AB类放大器高4倍功率的输出。
D类功放的功率器件受一高频脉宽调制( PWM) 脉冲信号的控制,使其工作在开关状态, 理论上其效率可达100 %。因此能极大地降低能源损耗,减小放大器体积,在体积、效率和功耗上要求较高的场合具有很大的优势。另外,现代保真音响系统常采用数字音频设备如CD、DAT(digital audio tape),近年发展起来的DVD、计算机多媒体设备、MP3等也都是数字音频信号源。数字音频信号采用脉冲编码调制技术(PCM),信号分辨率通常为12位或16位,采样频率为44.1KHZ(CD)或48KHZ(DAT)。由于数字信号在存储、传输和数据出来上的优点,使人们开始追求数字式功放代替传统的模拟功放,这也使得D类功率放大器受到更大的关注。D类放大器虽然具有很高的效率,但由于功率晶体管的开关工作方式,D 类放大器引入的失真通常大于线性放大器,这是目前D 类放大器在音频放大领域并未得到广泛应用的主要原因。随着半导体及微电子制造技术的不断发展,高速、大功率器件已越来越多,人们对音频功率放大器的要求更加趋向高效、节能和小型化,所以D 类(丁类) 音频功率放大器越来越受到人们的重视。
1.3 D类功率放大器的特点
(1) 效率高,产生的热量少
(2) 节能、数字化、体积小、重量轻
(3) D类功放与AB类功放的效率比较
比较条件:电源电压24V,负载4欧,1000HZ,连续输出,整机效率
(4) 失真较大
D类功放的失真比较起其他几类功放来说,其失真较大,这也是D类功放一直以来都未投入市场的主要原因之一。但由于近年来对该类功放的保真度的大力研究,使得D类功放成为最近几年内的热门研究重点。
2.1 设计构思
本设计是利用Ti公司全D类音频功放芯片TPA3004D2和MCS51系列微处理器设计红外线遥控的数字音量控制立体声音频功率放大器。TPA3004D2是D类立体声音频功率放大芯片,具有每通道12W的功率输出,本方案将使立体声音量由直流电压实现–40 dB 到 36 dB增益范围调节。我们知道要很好地设计一个电路,必须在设计之前对此电路中所用到的器件的功能特性能够有一个全面的了解。在下面的介绍中将会先对两大模块进行说明,然后对模块中用到了8051单片机、EEPROM24C04、红外一体接收头、D/A转换器MAX541及D类功放芯片TPA3004D2的功能特性、工作原理及电路连接进行阐述。由于部分器件某些功能特性不常用或本电路没用到,在此就不多介绍。因为我们做事情就应该统领全局、抓住重点。
2.2 电路总体框图
电路总体框图如下图:

3 电路原理图介绍
由于本课题涉及内容较多,并且为了让读者能更明了设计的流程,本电路原理图分两大模块介绍,分别为单片机模块与D类功放模块。
3.1 单片机模块介绍
单片机是为了实现控制功能而设计的一种微型计算机,是计算机的进一步微型化。它的应用首先是控制功能,即在于实现计算机控制。其实现手段采用嵌入方式,即嵌入到对象环境中作为一个智能化控制单元。由于被控对象种类繁多,其应用也非常广泛,比如工业控制领域、家用电器领域、办公自动化领域、商业流通领域、汽车电子及航空航天电子等等。它的应用也从根本上改变了传统控制系统设计思想和设计方法,取代以微控制技术来实现,这是一个全新的概念。随着单片机应用技术的推广普及,微控制技术必将不断发展、完善。
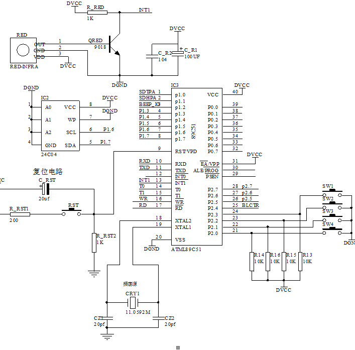
此部分电路实现的功能是由一体化红外接收头接收5米外遥控器的遥控代码,然后把遥控编码传送到单片机的中断输入口。
3.1.1 模块原理图

3.1.2 红外一体接收头的功能特性及电路连接
(1)红外遥控的概念及特点
所谓遥控,就是指对被控对象,按照所预定的意图对其内部参数、工作状态等进行远距离操纵。遥控技术公现代工农业生产、科研、国防等领域均有非常广泛的应用,随着现代科技的发展,它们的应用也越来越普遍。
现代遥控技术也十分普遍地应用于各类家电中,例如电视遥控、电灯遥控、电风扇遥控、空调遥控等。这类应用提高了家电的功能和档次,更重要的是给使用者带来极大的方便。设有遥控的电视,使用者不必离开座位,只需要使用手持红外遥控器就可以进行节目切换,以及对音量、对比度、亮度等的调节。
遥控的种类很多,若以遥控信息传送方式来区分,可以分为:有线遥控和无线遥控两大类,而无线遥控又包含了红外遥控、超声波遥控和无线电遥控三类。有线遥控和无线遥控可以达到很远的距离,而红外遥控和超声波遥控只能在十几米之内,因此多用于家电方面。
红外遥控是以红外线作为载体来传送遥控命令的。红外线的波长介于红光和微波之间,0.77—3UM为近红外区,3—30UM为中红外区,30—1000UM为远红外区。红外线在通过云雾尘埃等充满悬浮粒子的物质时不易发生散射,有较强的穿透力,还具有不易受干扰,易于产生等优点,因此被广泛用语遥控装置。相比较前面两种遥控装置来看,红外遥控具有以下优点:
它是目前在世界范围内被广泛使用的一种无线连接技术,被众多的硬件和软件平台所支持:
- 通过数据电脉冲和红外光脉冲之间的相互转换实现无线的数据收发;
- 主要是用来取代点对点的线缆连接;
- 新的通讯标准兼容早期的通讯标准;
- 小角度,短距离,点对点直线数据传输,保密性强;
- 传输速率较高,目前4M速率的FIR技术已被广泛使用,16M速率的VFIR技术已经发布;
- 不影响周边环境、不干扰其它电器设备。由于其无法穿透墙壁,所以不同房间的家用电器可使用通用的遥控器而不会产生相互干扰;电路调试简单,只要按给定电路连接无误,一般不需任何调试即可投入工作;编解码容易,可进行多路遥控。
(2) 红外一体接收头的功能特性
红外接收电路选用Vishay公司生产的专用红外接收模块TSOP1738或者TSOP4838。该接收模块是一个三端元件,使用单电源+5V电源,具有功耗低、抗干扰能力强、输入灵敏度高、对其它波长(950nm以外)的红外光不敏感的特点,其引脚功能介绍如下:
VCC 接系统的电源正极(+5V);
GND 接系统的地线(0V);
OUT 脉冲信号输出
通常接CPU的中断输入引脚(例如8051的13脚INT1)。采取这种连接方法,软件解码既可以工作于查询方式,也可以工作于中断方式。
为保证红外接收模块TSOP4838接收的准确性,要求发送端载波信号的频率应尽可能接近38kHz,因此在设计脉冲振荡器时,要选用精密元件并保证电源电压稳定。再有,发送的数位“0”至少要对应14个载波脉冲,这就要求传送的波特率不能超过2400bps。利用上述红外收发电路构成的红外信道最大通信距离为8m。
TSOP4838的工作原理为:首先,通过红外光敏元件将接收到的载波频率为38kHz的脉冲调制红外光信号转化为电信号,再由前放大器和自动增益控制电路进行放大处理。然后,通过带通滤波器和进行滤波,滤波后的信号由解调电路进行解调。最后,由输出级电路进行反向放大输出。
(1)红外接收头在电路中有效地抑制了电源干扰。
(2)当电压低于3.3V时输出电压不能连续地支持外围电路。

(3) 红外接收部分的电路连接
红外接收头的输出管脚OUT接到三极管9018的B极,目的是把接收信号放大,再把放大后的信号输入到单片机的中断口INT1。电阻R-RED对红外接收头起保护作用,最右边两个电容起到滤波的作用。

最后
以上就是生动月饼最近收集整理的关于基于单片机设计的遥控数字音量控制D类功率放大器设计的全部内容,更多相关基于单片机设计内容请搜索靠谱客的其他文章。
发表评论 取消回复