SX1278
电源:采用外部互联的方式,所以对应管脚都需要连接带供电电源轨,且电源轨上需要增加去耦及输入电容,线宽不小于20mil,LDO输出电容靠近对应输出管脚。
复位:复位采用另外的芯片去控制让1278复位,引脚7的电平拉低100μm,然后释放,等待5ms即可。
时钟电路:
FXOSC=32MHz,晶振去耦合电容选用18pF。


射频电路:
1278区别于1277和1276取消了525~1020MHz的频率范围,只保留了137~525MHz的频率范围。
根据规格书可知:
RFS_F_LF,RFI与RFO引脚直连,Rx Tx路径共享;
RFO引脚带50欧姆负载的RF输出功率最大值:+14dBm,最小值:-1dBm;
PA_BOOST(高功率模式)引脚上RF输出功率最大值:+20;
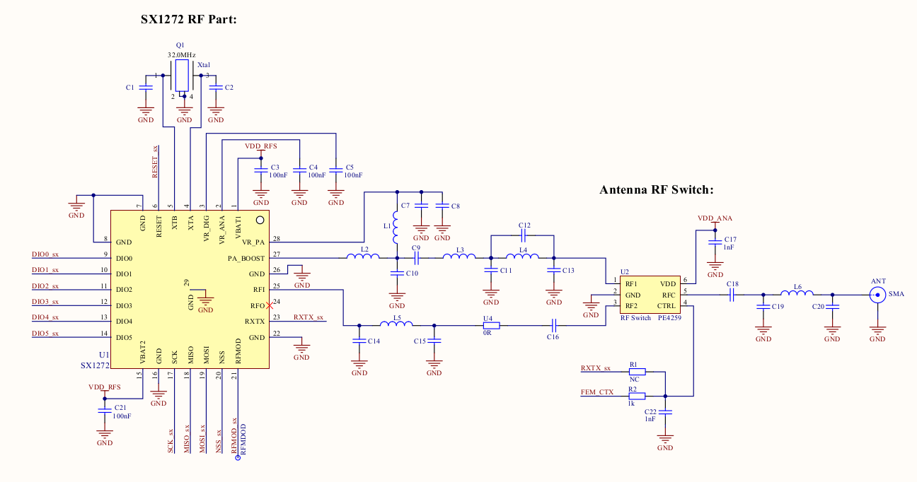
原理图设计:
该图为官方给出的原理图,上面是没有标注射频部分的具体参数,需要自己手动的去计算
而且1278这个型号不同于其他型号,21号引脚RFI_HF、22号引脚RFO_HF是被取消掉了,直接接地。因为这两个引脚用于频段1(868/915MHz)的输入输出,这个频段是欧美在使用,中国是不适用的,所以直接接地。

实际的原理图和厂家的区别不大,修改了部分参数和一些元件。

PCB设计:
部分走线需要注意两点,
一是阻抗匹配控制在50Ω,在嘉立创打的板子,根据他给出的Er常数表和选择对应的Width、Wdith1、Height、Height1、Thickness可得出走线需要的宽度。
二是走线需要转弯的地方用弧线去走线,RF部分的走线伴随地孔,不要有其他走线横跨或者靠近,与其他走线之间大面积铺铜隔离。

过孔的距离在1mm~2mm左右
线宽:从芯片引出来的地方宽度为8mil,之后选择20mil的线宽。

最后
以上就是纯情星月最近收集整理的关于SX1278设计(硬件部分)的全部内容,更多相关SX1278设计(硬件部分)内容请搜索靠谱客的其他文章。
发表评论 取消回复