奇数分频器
在Verilog中,偶数频分频较容易实现,只需要设定一个计数器,计数器值为分频数的一半,当计数记满后,输出信号取非,计数值清零。但这样并不能奇数分频,因为奇数分频数的一半包含0.5,无法只通过上升沿得到。但是设置两个不同的偶数分频时钟,通过上升沿和下降沿一同触发的模式,可以实现奇数分频。
在下面的代码中,需要修改div1,div2两个参数的值以实现分频,div1为分频数除以二的商,div2为余数。
module divfreq(clk, clk_o, rst_n, clk_pose, clk_nege, cntpose, coutnege);
input clk;
input rst_n;
output clk_o;
output clk_pose;
output clk_nege;
output [2:0] cntpose;
output [2:0] cntnege;
reg clk_pose;
reg clk_nege;
reg [2:0] cntpose;
reg [2:0] cntnege;
parameter div1 = 2, div2 = 4; //div1 = 5/2, div2 = 5-1
assign clk_o = clk_pose | clk_nege;
always@(posedge clk or negedge rst_n)
begin
if(rst_n)
clk_pose = 0;
else if(cntpose == div1)
clk_pose = ~clk_pose;
else if(cntpose == div2)
clk_pose = ~clk_pose;
else
clk_pose = clk_pose;
end
always@(negedge clk or negedge rst_n)
begin
if(rst_n)
clk_nege = 0;
else if(cntnege == div1)
clk_nege = ~clk_nege;
else if(cntnege == div2)
clk_nege = ~clk_nege;
else
clk_nege = clk_nege;
end
always@(posedge clk or negedge rst_n)
begin
if(rst_n)
cntpose = 0;
else if(cntpose == div2)
cntpose = 0;
else
cntpose = cntpose + 1;
end
always@(negedge clk or negedge rst_n)
begin
if(rst_n)
cntnege = 0;
else if(cntnege == div2)
cntnege = 0;
else
cntnege = cntnege + 1;
end
endmodule

上述方法是通过时钟或实现分频,另外,可以通过时钟与和时钟异或实现奇数分频。
序列检测器
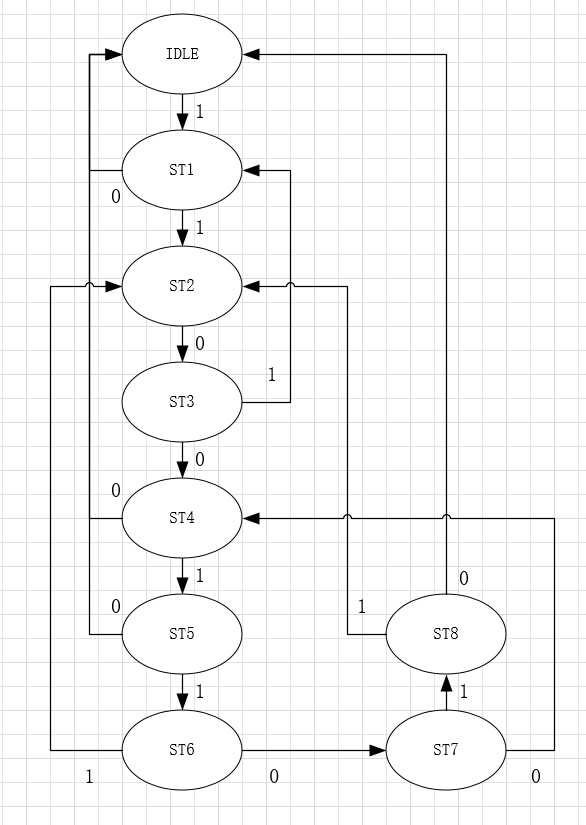
用状态机检测序列为 11001101,输出为 1,否则输出为 0。
序列检测器实质上为一个状态机。序列检测器的难点在于对序列重叠的处理。
module Detector(clk, rst_n, din, dout);
input clk, rst_n;
input din;
output dout;
parameter IDLE=0;
parameter ST1=1;
parameter ST2=2;
parameter ST3=3;
parameter ST4=4;
parameter ST5=5;
parameter ST6=6;
parameter ST7=7;
parameter ST8=8;
reg [3:0] current_state, next_state;
reg dout;
always @ (posedge clk or negedge rst_n)
if(!rst_n)
current_state <= IDLE;
else
current_state <= next_state;
always @ (next_state or current_state or din or dout)
begin
case(current_state)
IDLE: if(din) next_state = ST1; else next_state = IDLE;
ST1: if(din) next_state = ST2; else next_state = IDLE;
ST2: if(!din) next_state = ST3; else next_state = ST2;
ST3: if(!din) next_state = ST4; else next_state = ST1;
ST4: if(din) next_state = ST5; else next_state = IDLE;
ST5: if(din) next_state = ST6; else next_state = IDLE;
ST6: if(!din) next_state = ST7; else next_state = ST2;
ST7: if(din) next_state = ST8; else next_state = ST4;
ST8: if(din) next_state = ST2; else next_state = IDLE;
default: next_state = IDLE;
end
always @ (posedge clk)
if(next_state = ST8)
dout <= 1'b1;
else
dout <= 1'b0;
endmodule

最后
以上就是舒服河马最近收集整理的关于两道典型的Verilog面试题奇数分频器序列检测器的全部内容,更多相关两道典型内容请搜索靠谱客的其他文章。
本图文内容来源于网友提供,作为学习参考使用,或来自网络收集整理,版权属于原作者所有。
发表评论 取消回复