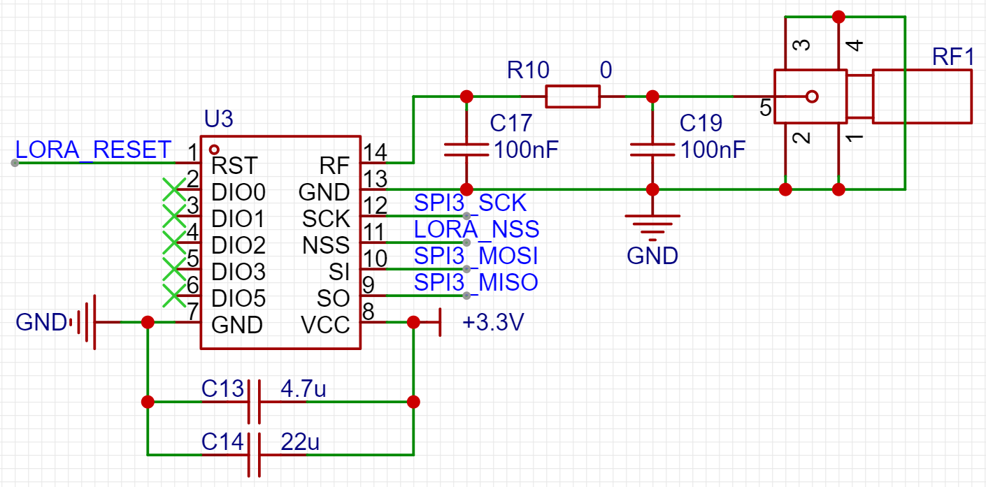
一、硬件电路图

LoRa模块链接:
立创商城:LSD4RF-2F717N30_(LSD(利尔达))LSD4RF-2F717N30中文资料_价格_PDF手册-立创电子商城
官网 :
标准LoRa模组,产品型号:LSD4RF-2F717N30
二、 配置工作
1、准备好printf工程,参考之前的教程
STM32CubeIDE实现printf重定向输出到串口_飞由于度的博客-CSDN博客STM32CubeIDE之printf重定向及串口https://blog.csdn.net/qq_35629563/article/details/126665838
2、配置LoRa引脚
①SPI引脚(其他参数保持默认)

②控制引脚
将PA15、PB7配置为GPIO_output模式,然后右击引脚分别重命名为LORA_NSS、LORA_RESET

③呼吸灯
这里我是用的是PC1作为呼吸灯,其实不论使用哪个引脚控制的呼吸灯,只需将其命名为LED1即可

生成代码

三、代码移植
1、将SX1278直接拷贝到Core文件夹下,然后在STM32CubeIDE中刷新工程(快捷键F5)
SX1278文件可以从下面的连接获取
STM32CubeIDE实现基于STM32的LoRa通信程序移植(SPI接口)-C文档类资源-CSDN下载内容概要:使用STM32F103RCT6作为核心,控制lora实现简单的通信,基本功能是通过main更多下载资源、学习资料请访问CSDN下载频道.https://download.csdn.net/download/qq_35629563/86509591
2、将新添加的文件加入到路径中去
右击platform文件夹,选择Add/remove include path...
需要添加的文件夹一共有三个:platform、platform下的sx12xxEiger、radio

四、代码修改
1、spi.c
在USER CODE BEGIN 1下添加以下代码
uint8_t SpiInOut( uint8_t TxData )
{
uint8_t Rxdata;
HAL_SPI_TransmitReceive(&hspi3,&TxData,&Rxdata,1, 1000);
return Rxdata;
}
2、spi.h
在USER CODE BEGIN Prototypes下添加以下代码
uint8_t SpiInOut( uint8_t TxData );
3、main.c
①在USER CODE BEGIN Includes下添加以下代码(为了简单,变量、函数都添加到了这里)
#include <stdio.h>
#include <string.h>
#include "radio.h"
#include "platform.h"
#include "sx1276.h"
#include "sx1276-Hal.h"
#include "sx1276-LoRa.h"
#include "sx1276-LoRaMisc.h"
#define _DEBUG_LORA_TX_ENABLE
#define BUFFERSIZE 200//收发数据的最大字节数
#define CIRCLE 16 //收发循环的次�??
uint8_t LoRa_TX_BUFF[BUFFERSIZE]={
00,01,//the ID of the send package
0x00,0x11,0x22,0x33,0x44,0x55,0x66,0x77,0x88,0x99,//constant,easy to find error in the transition
0x00,0x11,0x22,0x33,0x44,0x55,0x66,0x77,0x88,0x99,
0x00,0x11,0x22,0x33,0x44,0x55,0x66,0x77,0x88,0x99};
uint8_t LoRa_RX_BUFF[BUFFERSIZE];//接收缓冲区,200字节
uint16_t LoraTxLength=8;//记录发�?�数据的长度
uint16_t LoraRxLength=8;//记录接收数据的长�??
uint8_t START_RECEIVE_FLAG=0;
uint16_t nRx=0;//接收LoRa数据包的个数
uint16_t nTx=0;//发�?�LoRa数据包的个数
tRadioDriver *Radio=NULL;
bool LoraTxOn=false;
uint16_t last_ID=0;//record the first package's ID when the received MCU started
uint8_t ndelay=0;
uint8_t hh=0,mm=0,ss=1;
void Check_SPI_LoRa(void)
{
uint8_t Reg_Version=0;//LoRa的版本,0x12=18才说明SPI通了
uint8_t CIRCLE_MAX=5;//发�?�循环的次数
uint8_t t=0;
uint32_t lora_process=0;
while(1)//测试SPI是否正常
{
SX1276Read( REG_LR_VERSION, &Reg_Version );
if(Reg_Version!=0x12){
printf("--------SPI read ERROR !!! --------rn");
printf("LoRa Version = %d !rn",Reg_Version);
HAL_GPIO_TogglePin(LED1_GPIO_Port, LED1_Pin);
HAL_Delay(100);
}
else{
printf("SPI read SUCCESS !!!rn");
printf("LoRa Version = %d !rn",Reg_Version);
break;
}
}
while(1)//测试LoRa是否正常
{
if(t++ > CIRCLE_MAX){
SX1276LoRaSetTxPacket( LoRa_TX_BUFF, LoraTxLength);
printf("-----------= TX START =-----------rn");
printf("TX:%s rn",LoRa_TX_BUFF);
t=0;
}
printf(" t = %drn",t);
lora_process=SX1276LoRaProcess();
switch(lora_process)
{
case RF_IDLE: //空闲状�??
printf("lora process:RF_IDLErn");
t=CIRCLE_MAX+1;
break;
case RF_BUSY: //模块执行任务�??
printf("lora process:RF_BUSYrn");
break;
case RF_TX_DONE:
// printf("lora process:RF_TX_DONErn");
printf("-----------= LoRa TX END =-----------rn");
return;
break;
default:
printf("lora process=%d:unknown statusrn",(int)lora_process);
break;
}
HAL_Delay(200);
}
}
void LoRaTxTask(void)
{
uint8_t RSSI=0,i=0;
nTx++;
LoRa_TX_BUFF[0]=(nTx&0xff00)>>8;
LoRa_TX_BUFF[1]=nTx&0xff;
SX1276LoRaSetTxPacket( LoRa_TX_BUFF,LoraTxLength );//写入要发送的数据//LoraTxLength
while(RF_TX_DONE!=SX1276LoRaProcess())HAL_Delay(10);//等待发�?�完�??
for(i=0;i<LoraTxLength;i++)
printf("%02X->",LoRa_TX_BUFF[i]);
printf("rn===========LoRa_TX_DONE: %d===========rn",nTx);
//读取RSSI
SX1276Read( REG_LR_PKTRSSIVALUE, &RSSI );
printf("REG_LR_PKTRSSIVALUE=%drn",RSSI-137);
SX1276Read( REG_LR_RSSIVALUE, &RSSI );
printf("REG_LR_RSSIVALUE=%drn",RSSI-137);
printf("===========LoRa_TX_DONE: %d===========rn",nTx);
}
void Rx_data_process(void)
{
uint8_t RSSI=0;
nRx++;//sometime send 5 pack,but only receive the fifth pack
nTx=(((uint16_t)LoRa_RX_BUFF[0]<<8)&0xff00)+LoRa_RX_BUFF[1];//the numb of send package
if(nTx==1){ //if this package is the first of send
nRx=1;
last_ID=nTx-1;
}
if(START_RECEIVE_FLAG==0)//if receive MCU is first start
{
START_RECEIVE_FLAG=1;
nRx=1;
last_ID=nTx-1;
}
//count the percentage of receive
printf("ID=%d last_ID=%drn",nTx,last_ID);//ID is the new package;last_ID is the received package ID when the MCU firstly started
printf("rx=%d,tx=%drn",nRx,nTx-last_ID);//rx is the number of received package from the received MCU started;
//nTx-last_ID is the number of send package from the received MCU started
printf("rx percentage=%frn",(float)(nRx*100.0/(nTx-last_ID)));
//read RSSI
SX1276Read( REG_LR_PKTRSSIVALUE, &RSSI );
printf("REG_LR_PKTRSSIVALUE=%drn",RSSI-137); //the closer the lower;the lower the better,the lowest can be -45
SX1276Read( REG_LR_RSSIVALUE, &RSSI );
printf("REG_LR_RSSIVALUE=%drn",RSSI-137);
}
void LoRaRxTask(void)
{
uint32_t lora_process=RF_IDLE,i=0;
lora_process=SX1276LoRaProcess();
switch(lora_process)
{
case RF_IDLE:
// printf("loraprocess:RF_IDLErn");
break;
case RF_RX_DONE:
// printf("loraprocess:RF_RX_DONErn");
memset(LoRa_RX_BUFF,0,BUFFERSIZE);//娓呯┖缂撳啿鍖�
SX1276LoRaGetRxPacket(LoRa_RX_BUFF,&LoraRxLength);//璇诲彇鎺ユ敹鏁版�???
printf("LoRa RX data=rn");
for(i=0;i<LoraRxLength;i++)
printf("%02X->",LoRa_RX_BUFF[i]);
printf("rn---------- LoRa RX DONE ----------rn");
Rx_data_process();
break;
case RF_BUSY:
// printf("loraprocess:RF_BUSYrn");
break;
default:
printf("loraprocess=%d:unknown statusrn",(int)lora_process);
break;
}
}
void TimeHandle(void)
{
HAL_GPIO_TogglePin(LED1_GPIO_Port, LED1_Pin);
if(++ss>=60){
ss=0;mm++;
if(mm>=60){
mm=0;hh++;
}
}
printf(" time =%2dh - %02dm - %02ds rn",hh,mm,ss);
}
②在USER CODE BEGIN 2下添加以下代码
SX1276Init();// Initialize LoRa modem
Check_SPI_LoRa();//to check whether SPI can work correctly
SX1276StartRx();//
③在USER CODE BEGIN 3下添加以下代码
if(++ndelay>100)//period
{
ndelay=0;
TimeHandle();
#ifdef _DEBUG_LORA_TX_ENABLE
//LoRa send a package every 2s
if(ss%2==0)
LoRaTxTask();
#else
//LoRa receive package
LoRaRxTask();
#endif
}
HAL_Delay(10);
注:到这里已经能够实现lora的发送功能,要实现接收只需要注释掉main.c中的
#define _DEBUG_LORA_TX_ENABLE
五、实验结果

最后
以上就是标致小懒虫最近收集整理的关于STM32实现基于HAL库的LoRa通信(SPI接口)一、硬件电路图二、 配置工作三、代码移植 四、代码修改五、实验结果的全部内容,更多相关STM32实现基于HAL库的LoRa通信(SPI接口)一、硬件电路图二、内容请搜索靠谱客的其他文章。
发表评论 取消回复