文章目录
- @[toc]
- 一、项目功能概述
- 二、项目原理图
- 三、程序设计
- 四、扩展功能
- 五、项目展示:
文章目录
- @[toc]
- 一、项目功能概述
- 二、项目原理图
- 三、程序设计
- 四、扩展功能
- 五、项目展示:
项目资料链接:https://pan.baidu.com/s/1nghgsyOM_isTMALuWKXfgA
提取码:gk4p
哔哩哔哩视频:https://www.bilibili.com/video/BV1vi4y117L1?spm_id_from=333.999.0.0
实物购买链接:https://m.tb.cn/h.fqk4lIh?tk=qqL32iqP0Px

一、项目功能概述
1、OLED显示温湿度、空气质量,并可以设置报警阈值
2、设置4个继电器开关,分别控制灯、空调、开关、风扇
3、设计一个离线语音识别系统,可以语音控制打开指定开关、并且可以显示识别命令词到OLED屏上
4、OLED实时显示4个继电器的状态
5、设计一个低功耗开关电路,可以语音控制使得系统进入低功耗模式,并且进入低功耗模式后可以再次语音唤醒系统,重新开始正常工作
语音控制具体描述:
| 语音 | 回答 | 动作 |
|---|---|---|
| “小爱同学” | ”我在“ | |
| “打开灯”“开灯”“请开灯” | 灯已打开 | 动作: 打开灯继电器开关,OLED 屏显示识别的命令词,并且更改继电器显示的状态 |
| “关闭灯”“关灯”“请关灯” | 灯已关闭 | 动作: 关闭灯继电器开关, |
| “打开空调”“开空调” | 空调已打开 | 动作: 打开空调继电器开关, |
| “关闭空调” | 空调已关闭 | ”动作: 关闭空调继电器开关, |
| 。。。 | 。。。 | 。。。 |
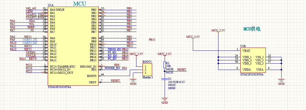
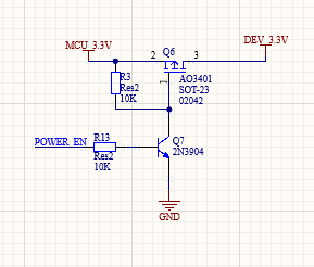
二、项目原理图
(一)最小系统

(二)供电

(三)传感器

(四)语音模块

(五)继电器模组

(六)按键蜂鸣器

(七)低功耗开关

三、程序设计
int main(void)
{
u16 key;
int adc,cnt=0;
float volt;
delay_init();
NVIC_Configuration();
BEEP_Init();
OLED_Init();
OLED_Clear();
uart_init(115200);
printf("欢迎使用化作尘智能家居系统rn");
KEY_Init();
LED_Init();
TIM3_Int_Init(500-1,720-1);
DEV_Init();//外设初始化
OLED_ShowCHinese(8,0,50);//
delay_ms(200);
OLED_ShowCHinese(24,0,51);//
delay_ms(200);
OLED_ShowCHinese(40,0,52);//
delay_ms(200);
OLED_ShowCHinese(56,0,39);//
delay_ms(200);
OLED_ShowCHinese(72,0,40);//
delay_ms(200);
OLED_ShowCHinese(88,0,48);//
delay_ms(200);
OLED_ShowCHinese(104,0,49);//
delay_ms(200);
OLED_ShowNum(0,2,201908,6,16);
OLED_ShowNum(48,2,384176,6,16);
OLED_ShowCHinese(40,4,53);
OLED_ShowCHinese(56,4,54);
OLED_ShowCHinese(72,4,55);
delay_ms(1500);
OLED_Clear();
OLED_Dis_Menu();
while(1)
{
if(cnt++ ==1000)
{
cnt = 0;
LED0=!LED0;
adc = Get_Adc_Average(0,5);
volt = adc*3.3/4096;
air = pow((3.4880*10*volt)/(5-volt),(1.0/0.3203));
printf("air :%drn",air);
//获取温湿度
DHT11_Read_Data( &temp, &humi);
if(last_temp!=temp || last_humi!=humi)
{
OLED_Dis_DHT(temp,humi,air);
}
}
key = Key_GetValue(); //按键扫描
if(key)
DealKeyVal(key);
if(!KEY1_IO())
{
printf("%drn",GetTime());
}
if(temp>Max_temp || humi>Max_humi || air>Max_air)
{
if(cnt<500)BEEP=1;
else if(cnt<1000)BEEP=0;
}else BEEP=0;
delay_ms(1);
}
}
四、扩展功能
(一)根据环境温湿度、空气状况,自动控制智能家居设备
(二)优化界面,添加系统更多设置,报警设置、家居控制模式选择、智能开关机模式
(三)添加定时开关智能家居模式
(四)添加蓝牙或WIFI模块
(五)设计手机APP控制
(六)添加更多语音控制功能
五、项目展示:

最后
以上就是优美含羞草最近收集整理的关于STM32项目设计:基于stm32的智能家居系统设计 文章目录 @[toc]一、项目功能概述二、项目原理图三、程序设计四、扩展功能五、项目展示: 一、项目功能概述二、项目原理图三、程序设计四、扩展功能五、项目展示:的全部内容,更多相关STM32项目设计:基于stm32的智能家居系统设计 内容请搜索靠谱客的其他文章。
发表评论 取消回复