74LS112
削抖

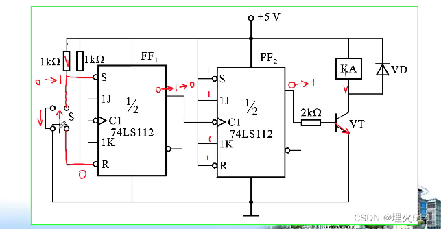
弹簧开关s向上摁然后会自动回弹,上升时FF1给FF2提供一个1,但是FF2的0有效,因此上升时不会反应,而回弹时,输出一个0FF2会输出1。如果出现抖动,

plh:低到高变化的延迟时间
异步信号

频率过高可能导致器件来不及响应,因此,需要留出一定的预备时间,让器件在需要的状态停留而不是刚到就要变状态
最大时钟频率

逻辑函数结构触发器


特征方程
输入约束constraint :RS =0

状态转换图
X表示任意

D触发器

JK触发器

T触发器

T'触发器

并行数据存储:同属动作

抢答器:开关抖动会使本来应该先抢上的人没抢上

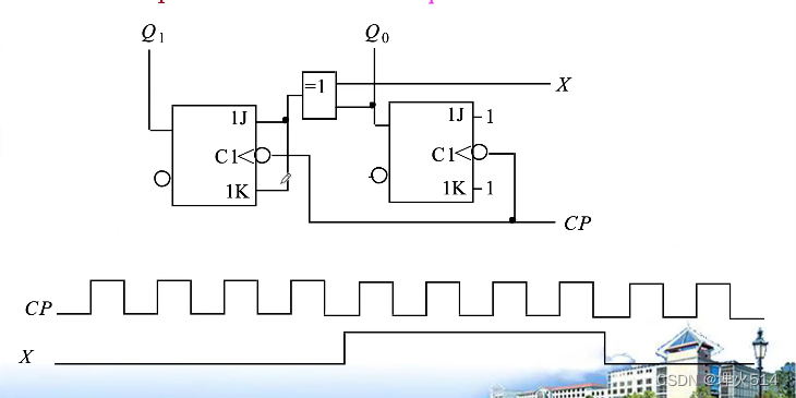
已知CP画波形图,假设Q0 = 0
则a图来讲,D一直是1,当第一个上升沿来时,Q = 1,之后一直保持为1

对于图b D =Q非
每次下降都翻转


两个触发器:
X异或Q0 = X非Q0+XQ0非




最后
以上就是危机银耳汤最近收集整理的关于数字电路 双jk触发器的全部内容,更多相关数字电路内容请搜索靠谱客的其他文章。
本图文内容来源于网友提供,作为学习参考使用,或来自网络收集整理,版权属于原作者所有。
发表评论 取消回复