在工程应用中,如何去正确使用MOS管,我们从应用角度来介绍MOS管的使用及选型。
一,分类 :mos管分为PMOS和NMOS管,分别有G--栅极 S 源极 D 漏极
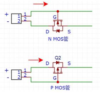
原理图中如何区分管脚:
G---栅极
S极(source)—源极,不论是P沟道还是N沟道,两根线相交的就是源极
D极(drain)—漏极,不论是P沟道还是N沟道,是单独引线的
pmos管箭头指示往出流,nmos管箭头指示往里流

二. 开通关断原理
1. Nmos的电流回路是从D流向S,导通条件为VGS有导通电压, G电位高于S电位。
NMOS管适合源极接地的情况(低端驱动),栅极高电平即可导通,低电平关闭。
2.Pmos的电流回路是从S流向D,导通条件为VGS有导通电压, S电位高于G电位。
PMOS管适合源极接VCC的情况(高端驱动),VGS小于一定值时导通。
若S极接电源,G-栅极低电平导通,高电平关闭。
3. pmos应用示例
P13为高电平时,mos管Q1导通。 P13低电平时,VGS上电压相等,Q1截止。

三 .MOS管的重要参数
1. VDS表示漏极与源极之间所能施加的最大电压值。VGS表示栅极与源极之间所能施加的最大电压值。
2. ID表示漏极可承受的持续电流值,如果流过的电流超过该值,会引起击穿的风险。IDM表示的是漏源之间可承受的单次脉冲电流强度,如果超过该值,会引起击穿的风险。
3.. RDS(ON)表示MOS的导通电阻,一般来说导通电阻越小越好,其决定MOS的导通损耗,导通电阻越大损耗越大,MOS温升也越高。
4.gfs表示正向跨导,反映的是栅极电压对漏源电流控制的能力,gfs过小会导致MOSFET关断速度降低,关断能力减弱,过大会导致关断过快,EMI特性差,同时伴随关断时漏源会产生更大的关断电压尖峰。
5. IGSS表示栅极驱动漏电流,越小越好,对系统效率有较小程度的影响。
6.VGS(th)表示的是MOS的开启电压(阀值电压) ,NMOS: Vg>Vs >VGS(th)
PMOS: |Vg<Vs|>VGS(th)

在使用mos管进行大电流控制时,为了防止导通和关断对电容充放电时间过长引起的器件发热问题,驱动mos管栅极,使用推挽电路,可以快速对Ciss电容充电,放电,让MOS管快速进入饱和区。
Vout接mos管的栅极
2.两个重要曲线
2.1 pmos管转移曲线
说明:vgs在负坐标,表示vgs为负,即Vg<Vs |Vg-Vs |大于开启电压时,管子有电流ID流过,即导通。vgs在正坐标,vgs大于0. Vg>Vs,管子截止,无ID电流.

2.2 NMOS管特性曲线 VG>VS大于开启电压,管子导通

3.PMOS管的常用电路,防反接电路
基本原理:
1. 当正向接通时,VIN通过PMOS管的寄生电容从D到S极,这是S极上有电压,G极上的电压是从分压电阻上取得,Vg<Vs MOS管导通。
2.当电源接反时,Vg 上的电压大于Vs, MOS管截止。


最后
以上就是彪壮彩虹最近收集整理的关于MOS管应用详解的全部内容,更多相关MOS管应用详解内容请搜索靠谱客的其他文章。
发表评论 取消回复