MOS管手册指导文档
- 查询厂商网站
- 应用场景
- N沟道
- P沟道
- 手册数据
- 绝对最大额定参数
- 电气特性
- 电气特性
- 为什么MOS管的N型半导体的内阻比P型半导体小
- 典型驱动电路连接方式
- 特性曲线
- MOS管分类
- 原理图与之对应实物的引脚
MOS管手册指导文档
查询厂商网站
美系:英飞凌(Infineon)IRinternational Rectifier),威世, ST, AOS.安森美.仙童.TI, PI等;
日系:东芝,瑞萨,ROHM罗姆等;
韩系:美格纳,KEC, AUK,森名浩,信安,KIA;
国产台系:ANPEC, CET,友顺UTC;
国产:吉林华微电子股份有限公司,扬州扬杰电子科技股份有限公司:
应用场景
电路主电源开关,完全切断,低功耗省电。
大功率负载供电开关,如:电机,太阳能电池充电放电,电动车电池充电
逆变器SPWM波升压部分功率电路
功放,音响的功率线性放大电路
数字电路中用于电平信号转换
开关电源中,高频大功率状态
用于LED灯的恒流驱动电路
汽车、电力、通信、工业控制、家用电器等
N沟道

VDSS最大耐压值,RDS(on) MOS管的内阻,ID最大电流值。
HEXFET 是IR的带有其MOSFET技术特征的商标,同时也指IR的MOSFET的结构技术,它的单元器件(cell)的结构是六角形
P沟道

为什么会带个符号呢?是因为它的S极指向D极,而手册中标注着Vds。其实就是标注着电流的方向。如果手册中改成Vsd,那么就正回来了,不需要符号。
VDS可以加载到电压到20V
它的启动电阻最少值为2.5V,2.5V时它的内阻为0.15R;电压值达到为4.5V时,内阻为0.15R。由此可见,在Vgs加不同的电压会改变它的内阻状态。所以想要发热量小就要让其完全导通。
手册数据
绝对最大额定参数
冲击电流是什么意思呢?就是我们接一些感性的负载,比如电机开启或关闭瞬间有一个很大的冲击电流。或者开关电源原边的高频变压器有尖峰脉冲等应用环境,通常情况下冲击电流是持续电流的四倍。
功耗,环境温度 25℃的最大功耗是200W,这么看的话,前面说的持续电流是 110A,应该也是根据功耗限制来的。根据常规硅二极管,通过 110A 电流时,导通压降大概是 1V 左右,那么功耗就是 P=110A*1V=110W,嗯,有点不合理,不知道是怎么来的。
线性降额因数,MOS管温度越高它的额定功耗会下降。每升高一度。MOS管的额定功耗就降低1.3倍。
栅-源控制电压(VGS), 超过规定电压MOS管的绝缘层就会损坏。
重复雪崩电流,超出范围规定的电压发生雪崩击穿,击穿之后持续通过的电流。
二极管恢复时间,这个与MOS管导通速度有关系,每次开关的时候其实是PN结的导通。相当于二极管每次开启关闭。都要恢复的状态。这里标注着n/s恢复多少V。
电气特性
Vdss,在Vgs=0V的时候在D-S上加电压而导致击穿的电压。
Rds(on),MOS管内阻,当电流流过内阻的时候发热程度肯定是看阻值大小。当然希望它在阻阻值越小越好。
Vgs 开启门限电压,栅-源极的开启电压也跟温度和VDS电压有关系
跨导

如图,棚源电压Ugs变化了2V时,漏极电流变化量ΔId=3. 6A,则该场效应管的跨导为:
Gm=ΔIa/ΔUgs
=1.8A/v
=1.8S
其含义为:每1V的栅源电压变化量,引起了1.8A的漏极电流的变化。可见,跨导反映了棚源电压对漏极电c的控制能力强弱,跨导越高,场效应管的放大能力越强。也就是斜率越大响应速度就越快。


栅极电压VGS,栅极电流IG,源极-源极电压VDS,以及在整个过程中的漏极电流波形IID。整个过程具体分如下:
区间1:自这个时期开始,栅极驱动器导通,栅极电流开始对栅极电容电,同时棚极电压开始上升。由于电流来自于一个低电压源,受到串联阻抗限制,所以栅极电流随着栅极电压的升高而下降。在此期间没有其他事情发生
区间2:当栅极电压达到导通阔值,开始有电流流过漏极到达源极。在期间,漏极电流将增加,直到MOSFET’流过所有的测试电流,从而漏极电开始下降。在这段时间内,漏极电压却没有变化,栅极特性也没有改变。
区间3:随着漏极电压的降低, CGD电容的存在,栅极电流发生转移在漏极电压下降的时间内防止栅极电压进一步升高。
区间4:一旦漏极电压完成转换,电容CGD不再有电流流过,栅极现在可以上升到任何电压大小(这个取决于栅极驱动电路提供的电压)。上升的棚极电压进一步增强了MOSFET 的导通,使其达到最低的Rds(ON同样,类似地要描述MOSFET关断过程

区间1: CGS通过外部驱动电路进行放电,内部棚极电压回落到國值电压电平,漏极没有任何变化。
区间2:栅极电压开始关断器件, CGD电容可以通过上升的漏极电压和栅极驱动允许的电流进行充电。同样,在此期间,栅极电压和电流都保持相对恒定,流经CGD的电流因受到RGate+RLo阻抗的影响,会减缓整个关断过程。当恒定的测试电流I,开始转移到钳位电路并远离MOSFET时,该区间结束。
区间3:当漏极电压达到测试电路的钳位电压时,CGD上的电流停止流动,栅极电压继续线性下降到阔值电压,器件开始关断。
区间4:当栅极电压低于阔值时,MOSFET完全关断,栅源极间电容完全放电完成时,此过程结束。
电气特性
小总结:
将most置于 ”导通“状态需要栅极电压高于一定的阈值电压。且没有静态电流消耗,功率增益是无限大的;
一旦MOS管导通,漏源间电流可以在任一方向上流动;
高速开关需要大电流的驱动电路;
认识MOS的电气原理图符号
1.G极的箭头往外指或寄生二极管在同一个方向上为 P沟道
2.交叉点最多为S极。电流的方向始终是逆着二极管方向流动的
为什么MOS管的N型半导体的内阻比P型半导体小
1.PMOS管空穴迁移率低,尺寸与电压相等的条件下,PMOS的跨导小于NMOS
2.形成空穴沟道比电子沟道更难,PMOS的阅值电压较NMOS高,因此需要更高的驱动电压,充放电时间长,开关速度便低
3.空穴移动(在电场的作用下电子的迁移,在形成空穴状态 分为两个步骤。)与电子移动更难,所以PMOS导通电阻大,发热大,不易通过大电流。
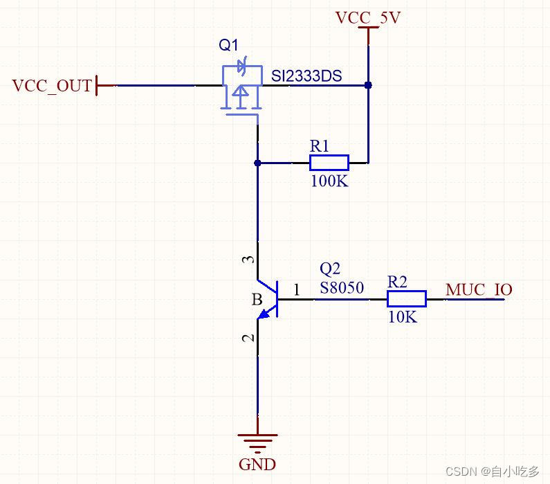
典型驱动电路连接方式


成本分析
NMOS价格便宜,厂商多,可选型号多。
PMOS价格贵,厂商小,可选型号少。
讲解NMOS增强型如何导通

在源极S和控制栅极G加上VGS电压,绝缘膜下面汇聚了电子最终导致N+与N+ 构建一条桥梁,而这个桥梁可以叫作为反形层(原来是P型半导体,在电压的加持下变成N型半导体)所以有电子的属性将会在电场的作用下可以让电流流通。
VGS加持的电压决定了反形层的厚度,而这个厚薄决定了内阻的大小,最终决定了漏级跟源级通过电流的大小。
特性曲线
结型场效应三极管的特性曲线有两条,一是输出特性曲线(ID=f(UDS)|UGS=常量),二是转移特性曲线(ID=f(UGS)|UDS=常量)。N沟道结型场效应三极管的特性曲线如图2所示

MOS管分类

原理图与之对应实物的引脚


常用的驱动方式


最后
以上就是美满往事最近收集整理的关于MOS管手册指导文档查询厂商网站应用场景N沟道P沟道手册数据的全部内容,更多相关MOS管手册指导文档查询厂商网站应用场景N沟道P沟道手册数据内容请搜索靠谱客的其他文章。
发表评论 取消回复