数字电路设计JK触发器
使用异步输入的PRE和CLR,CLK作为时钟
CLK是上升沿时触发always
module JKchufa(
input J,
input K,
input CLK,
input _CLR,
input _PRE,
output Q,
output _Q
);
reg Q;
always @(posedge CLK,negedge _PRE,negedge _CLR)
begin
if(_PRE==0) Q<=1;
else if(_CLR==0) Q<=0;
else case({J,K})
'b01:Q<=0;
'b10:Q<=1;
'b11:Q<=~Q;
endcase
end
assign _Q=~Q;
endmodule
//测试文件
module JKtest;
// Inputs
reg J;
reg K;
reg CLK;
reg _CLR;
reg _PRE;
// Outputs
wire Q;
wire _Q;
// Instantiate the Unit Under Test (UUT)
JKchufa uut (
.J(J),
.K(K),
.CLK(CLK),
._CLR(_CLR),
._PRE(_PRE),
.Q(Q),
._Q(_Q)
);
initial begin
// Initialize Inputs
J = 0;
K = 0;
CLK = 0;
_CLR = 0;
_PRE = 0;
// Wait 100 ns for global reset to finish
#20 _CLR=1;_PRE=0;
#20 _CLR=0;_PRE=1;
#20 _CLR=1;_PRE=1;
// Add stimulus here
end
always begin
#5 CLK=~CLK;
end
always begin
#10 {J,K}={J,K}+1;
end
endmodule
仿真波形

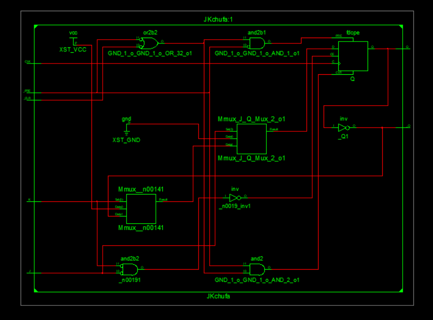
RTL电路图

本代码采用ISE14.7仿真
最后
以上就是忧心期待最近收集整理的关于数字电路设计JK触发器的全部内容,更多相关数字电路设计JK触发器内容请搜索靠谱客的其他文章。
本图文内容来源于网友提供,作为学习参考使用,或来自网络收集整理,版权属于原作者所有。
发表评论 取消回复