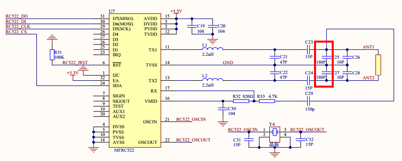
原理图及代码网上有蛮多,找来用的图如下:

做板时天线线宽15mil,线圈做了4圈,尺寸30mmx50mm,如下,读卡芯片及电路都放在主板上,天线板与主板连接线长6cm,FPC扁平线。

做好后测试,读卡距离20mm左右,差些的卡能到10mm去了,距离太近。最后的调整方案是将红框中的电容值由180pF调整到120pF,读卡距离能达到50mm左右,基本可以了,over。
PS:不懂理论,纯粹穷折腾,后期调试感觉是电感L1、L2和C25、C27对读卡距离影响非常大,C26、C28用来微调C25、C27。
PSPS:后来又淘宝上找了一款读卡芯片WS1850S,可直接替换MFRC522,不用修改电路和程序,直接替换,读卡距离一样,3块多的价格,便宜好多,用了几百片还没有客户反映问题,不过我的用法也比较简单,只是读IC卡卡号。售后说芯片还可以读身份证,好东西呀,有空试试。
找厂家要资料可以解决很多问题哟,怎么做低功耗唤醒他们也有更好的解决方案。
以下为WS1850S参考电路,来自手册,如果有更好的芯片欢迎提供线索。

天线图参考:链接:https://pan.baidu.com/s/1AE_CqI2kiIDn4MKsrawyFQ
提取码:ww0e
最后
以上就是悦耳信封最近收集整理的关于RC522读M1卡原理图及调试的全部内容,更多相关RC522读M1卡原理图及调试内容请搜索靠谱客的其他文章。
本图文内容来源于网友提供,作为学习参考使用,或来自网络收集整理,版权属于原作者所有。
发表评论 取消回复