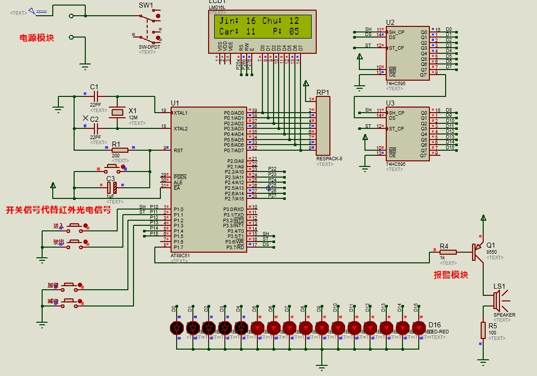
基于51单片机的停车场车位管理系统
1)统计显示驶入和驶出的车辆数
2)显示车位占用数和车位剩余数
3)按键可手动更改/调整车位数
4)车位满时再有车欲驶入,蜂鸣器报警
程序有详细注释!!!
包含:
仿真、程序、报告编号:3119655961034050
51单片机设计

最后
以上就是霸气野狼最近收集整理的关于基于51单片机的停车场车位管理系统的全部内容,更多相关基于51单片机内容请搜索靠谱客的其他文章。
本图文内容来源于网友提供,作为学习参考使用,或来自网络收集整理,版权属于原作者所有。
基于51单片机的停车场车位管理系统
1)统计显示驶入和驶出的车辆数
2)显示车位占用数和车位剩余数
3)按键可手动更改/调整车位数
4)车位满时再有车欲驶入,蜂鸣器报警
程序有详细注释!!!
包含:
仿真、程序、报告编号:3119655961034050
51单片机设计

以上就是霸气野狼最近收集整理的关于基于51单片机的停车场车位管理系统的全部内容,更多相关基于51单片机内容请搜索靠谱客的其他文章。
发表评论 取消回复