低功耗读卡(RFID)电路与程序实现
随着移动时代的到来,13.56M射频卡被广泛应用于商城,公司,小区,银行等各个领域,为满足实时响应的需求,移动终端功耗问题成为衡量设备性能的重要参数指标。本博文旨在分享一种低成本低功耗的射频卡低功耗方案,综合功耗2——3uA。
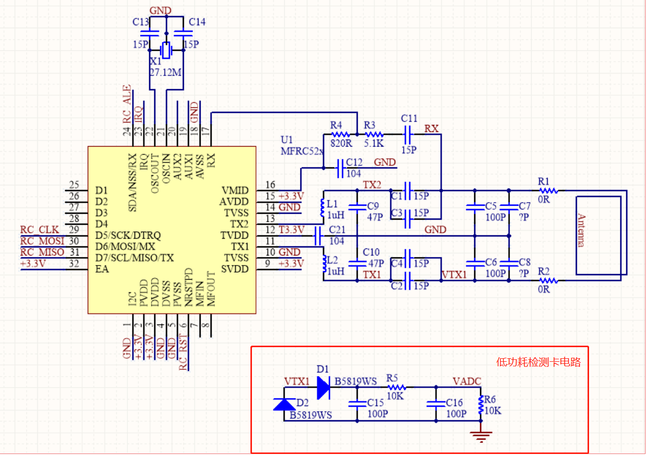
一、电路分析

原理分析:VTX1接读卡天线,VADC 接 MCU 的 AD 引脚,电场打开 200uS 后,做 AD 采集,利用有卡和无卡 AD 采集的结果不同判断卡片是否存在。
二、程序设计
进入低功耗前先进行读取VADC值操作,然后将读取的值保存起来。低功耗下每500ms唤醒一次程序,打开读卡天线,检测AD值有没有变化,如果变化比较大代表有卡靠近,否则就是没有卡,继续睡眠。为了防止环境变量的干扰,可以每五次或者十次更新一次用作对比的阈值(结果取平均值),保障系统长效运行。
// 启动射频芯片
RC_RST(ON); // Hard Power On
i = 0x00;
do
{
n = ReadRawRC(JREG_COMMAND);
i–;
} while (i != 0x00 && n != 0x20);
// 打开天线
WriteRawRC(JREG_TXCONTROL, 0x83); // reset value = 0x80; TX1 and TX2
enable;
Delay10uS(3);
// ADC 采集
clr_ADCF;
set_ADCS; // ADC start trig signal
while (ADCF == 0); // Wait end
g_iADCTemp = ADCRH<<8;
g_iADCTemp += ADCRL;
g_iADCTemp >>= 6; // Read ADC Value,
if (g_iADCTemp + 0x10 < g_iADCValue) // 0x10 是检卡阈值,改小后可以提高检
测灵敏度,但是稳定性会下降
{
//有卡靠近,唤醒系统扫卡
}else
{
//没有卡片继续睡眠
}
/有卡靠近,唤醒系统扫卡
}else
{
//没有卡片继续睡眠
}
注:相关源文件在附件,技术交流:3075898843
最后
以上就是可靠月饼最近收集整理的关于低功耗读卡(RFID)电路与程序实现低功耗读卡(RFID)电路与程序实现的全部内容,更多相关低功耗读卡(RFID)电路与程序实现低功耗读卡(RFID)电路与程序实现内容请搜索靠谱客的其他文章。
发表评论 取消回复