总结:Planning模块根据routing(导航模块),prediction(感知模块)感知的周围环境信息,以及地图定位导航信息为自动驾驶车辆规划出一条运动轨迹(包含坐标,速度,加速度,jerk加加速度,时间等信息),然后将这些信息传递给控制模块。
文章目录
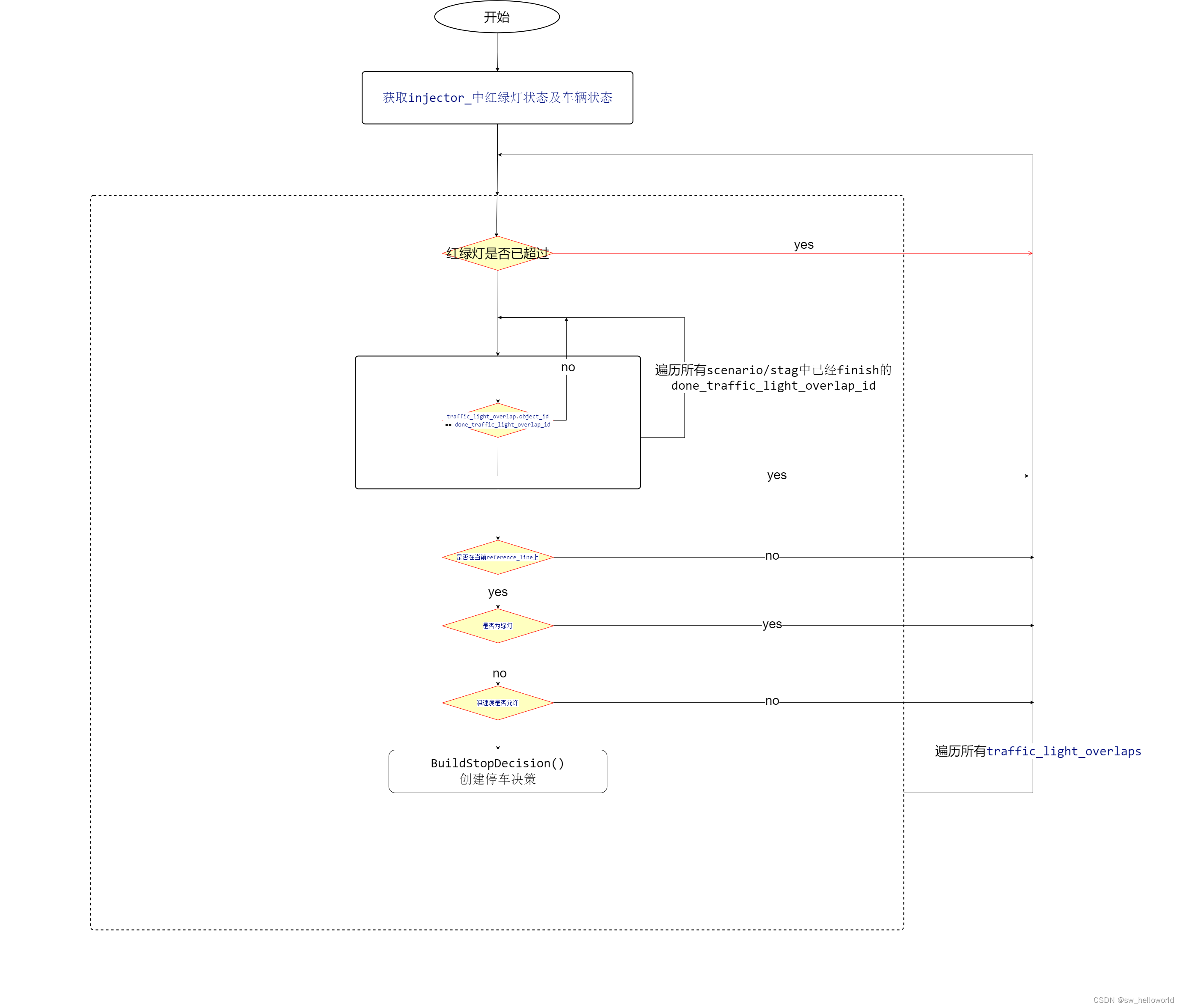
1、总体思路及流程图

对交通灯的处理是红灯停,绿灯行,黄灯也停
首先从map中获取存储所有信号灯的vector,然后对每一个信号灯进行遍历;
1)如果根据车辆当前的位置判断已经驶过红绿灯,则当前遍历的红绿灯则不作任何处理
2)遍历已经驶过的交通灯的ID,如果当前交通灯已经完成,则不做处理;
Apollo中PNC车辆红灯停,绿灯行的基本功能是具有的,因此只需要更改代码中停车在停止线灯2-2.2 米内相关的代码或配置。
2、相关参数
关于本场景相关的配置都在这个部分:
最后
以上就是平淡睫毛最近收集整理的关于apollo自动驾驶进阶学习之:如何调试TrafficLight红绿灯交通规则参数调整的全部内容,更多相关apollo自动驾驶进阶学习之内容请搜索靠谱客的其他文章。
本图文内容来源于网友提供,作为学习参考使用,或来自网络收集整理,版权属于原作者所有。
发表评论 取消回复