我是靠谱客的博主 故意发夹,这篇文章主要介绍D2D信道映射,现在分享给大家,希望可以做个参考。

传输信道到物理信道的映射
在这里插入图片描述在这里插入图片描述逻辑信道到传输信道映射
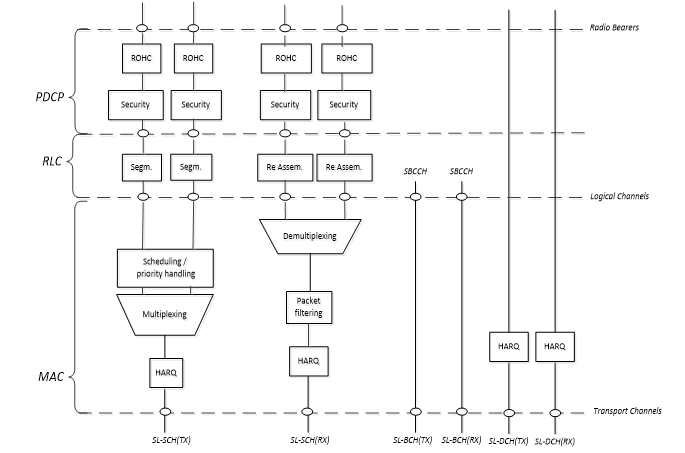
在这里插入图片描述层2的SideLink架构
在这里插入图片描述控制消息到物理信道的映射
在这里插入图片描述

最后

以上就是故意发夹最近收集整理的关于D2D信道映射的全部内容,更多相关D2D信道映射内容请搜索靠谱客的其他文章。

本图文内容来源于网友提供,作为学习参考使用,或来自网络收集整理,版权属于原作者所有。
点赞(222)

评论列表共有 0 条评论

立即
投稿
返回
顶部