本文主主要是对上文的补充,关于 Prometheus及grafana 的安装配置就参考上文 go-prometheus业务监控指标实战 。本文主要讲解的是 Histogram和Summary的案例。并且结合案例配置自动告警机制。
案例代码
案例 Histogram 统计班级人数的考试分数(value),每个人有subject(学科)和age(年龄)两个属性(label)
代码
main.go
package main
import (
"net/http"
qzPro "gitee.com/qzcsu/go-web-study/service/prometheus"
"github.com/prometheus/client_golang/prometheus"
"github.com/prometheus/client_golang/prometheus/promhttp"
)
func main() {
prometheus.MustRegister(qzPro.CommonCounter, qzPro.FuncCounter, qzPro.VecCounter, qzPro.CommonGauge, qzPro.FuncGauge, qzPro.VecGauge,
qzPro.CommonHistogram, qzPro.VecHistogram, qzPro.CommonSummary, qzPro.VecSummary)
http.HandleFunc("/common_counter", qzPro.DealCommCounter)
http.HandleFunc("/vec_counter", qzPro.DealVecCounter)
http.HandleFunc("/common_gauge", qzPro.DealCommGauge)
http.HandleFunc("/vec_gauge", qzPro.DealVecGauge)
http.HandleFunc("/common_histogram", qzPro.DealCommHistogram)
http.HandleFunc("/vec_histogram", qzPro.DealVecHistogram)
http.Handle("/metrics", promhttp.Handler()) // 暴露 metrics 指标
http.ListenAndServe(":8090", nil)
}
service/prometheus/constants.go
package prometheus
import (
"fmt"
"net/http"
"strconv"
"gitee.com/qzcsu/go-web-study/utils/randomutil"
)
const (
namePrefix = "the_number_of_student"
subSys = "client_golang"
nameSpace = "prometheus_demo"
)
var names = []string{"小明", "小红", "小花"}
var ages = []int64{20, 21, 22, 23, 24, 25}
var subjects = []string{"语文", "数学", "体育"}
func GetParamNum(req *http.Request) int64 {
err := req.ParseForm()
if err != nil {
fmt.Println("parse form err")
return 0
}
numStr := req.Form.Get("num")
fmt.Printf("numStr:[%v]n", numStr)
num, err := strconv.ParseInt(numStr, 10, 64)
if err != nil {
fmt.Printf("parse int err :%vn", err)
return 0
}
return num
}
// randData随机获取一个元素,并且将本次请求的随机元素统计到countStrMap
func getCurRandomStrMap(countStrMap map[string]int64, randData []string) string {
index := randomutil.RandomNum(0, int64(len(randData)))
randVal := randData[index]
countStrMap[randVal] = countStrMap[randVal] + 1
return randVal
}
// randData随机获取一个元素,并且将本次请求的随机元素统计到countIntMap
func getCurRandomIntMap(countIntMap map[int64]int64, randData []int64) string {
index := randomutil.RandomNum(0, int64(len(randData)))
randVal := randData[index]
countIntMap[randVal] = countIntMap[randVal] + 1
return fmt.Sprintf("%d", randVal)
}
service/prometheus/histogram.go
package prometheus
import (
"fmt"
"net/http"
"sort"
"sync/atomic"
"time"
"github.com/prometheus/client_golang/prometheus"
"gitee.com/qzcsu/go-web-study/utils/randomutil"
)
const HistogramNamePrefix = namePrefix + "_histogram"
// CommonHistogram 普通的直方图
var commonHistogramTotalCount int64
var totalHistogramCommonPoint []float64
var CommonHistogram = prometheus.NewHistogram(
prometheus.HistogramOpts{
Subsystem: subSys,
Namespace: nameSpace,
Help: "desc the metric",
Name: fmt.Sprintf("%s:%s", HistogramNamePrefix, "common"),
// DefBuckets = []float64{.005, .01, .025, .05, .1, .25, .5, 1, 2.5, 5, 10} //默认的分桶
// 定义桶 (开始值-步长-桶个数) 定义的bucket 小于等于某个桶的count数 prometheus.LinearBuckets(20, 3, 5) 指的是 [20,23],(23,26],(26,29],(29,+q)
Buckets: prometheus.LinearBuckets(60, 10, 5),
},
)
// 创建一个常量的直方图
var ConstHistogram, _ = prometheus.NewConstHistogram(
prometheus.NewDesc(
fmt.Sprintf("%s:%s", HistogramNamePrefix, "const"),
"A histogram of the HTTP request durations.",
[]string{"code", "method"},
prometheus.Labels{"owner": "example", "头衔": "将军"},
),
4711, 403.34,
map[float64]uint64{25: 121, 50: 2403, 100: 3221, 200: 4233},
"200", "get",
)
// VecHistogram 带有 "name", "age" 标签的直方图
var vecHistogramTotalCount int64
var totalVecHistogramPoint []float64
var VecHistogram = prometheus.NewHistogramVec(
prometheus.HistogramOpts{
Subsystem: subSys,
Namespace: nameSpace,
Name: fmt.Sprintf("%s:%s", HistogramNamePrefix, "vec"),
Buckets: prometheus.LinearBuckets(60, 10, 5),
}, []string{"subject", "age"})
func DealCommHistogram(w http.ResponseWriter, req *http.Request) {
dealCount := GetParamNum(req)
var curDealCount int64
go func() {
ticker := time.NewTicker(3 * time.Second)
for {
<-ticker.C
curDealCount++
atomic.AddInt64(&commonHistogramTotalCount, 1)
thisVal := float64(randomutil.RandomNum(55, 110)) // 随机生成每个学生的得分 (55,110]
totalHistogramCommonPoint = append(totalHistogramCommonPoint, thisVal)
CommonHistogram.Observe(thisVal)
fmt.Printf("commonHistogramTotalCount:%v,curDealCount:%vn", commonHistogramTotalCount, curDealCount)
if curDealCount == dealCount {
sort.Float64s(totalHistogramCommonPoint)
fmt.Printf("DealHistogram结束 totalHistogramCommonPoint:%vn", totalHistogramCommonPoint)
return
}
}
}()
fmt.Fprintf(w, "DealCommHistogram done v !!!")
}
func DealVecHistogram(w http.ResponseWriter, req *http.Request) {
dealCount := GetParamNum(req)
var curDealCount int64
go func() {
ticker := time.NewTicker(3 * time.Second)
thisSubjectMap := make(map[string]int64)
thisAgeMap := make(map[int64]int64)
for {
<-ticker.C
subjectStr := getCurRandomStrMap(thisSubjectMap, subjects)
ageStr := getCurRandomIntMap(thisAgeMap, ages)
thisVal := float64(randomutil.RandomNum(55, 110)) // 随机生成每个学生的得分 (55,110]
totalVecHistogramPoint = append(totalVecHistogramPoint, thisVal)
VecHistogram.With(prometheus.Labels{"subject": subjectStr, "age": ageStr}).Observe(thisVal)
curDealCount++
atomic.AddInt64(&vecHistogramTotalCount, 1)
fmt.Printf("vecHistogramTotalCount:%v,curDealCount:%v, subjectMap:%v, ageMap:%vn", vecHistogramTotalCount, curDealCount, thisSubjectMap, thisAgeMap)
if curDealCount == dealCount {
sort.Float64s(totalVecHistogramPoint)
fmt.Printf("DealVecHistogram结束 totalVecHistogramPoint:%vn", totalVecHistogramPoint)
return
}
}
}()
fmt.Fprintf(w, "DealVecHistogram done !!!")
}
grafana 图像
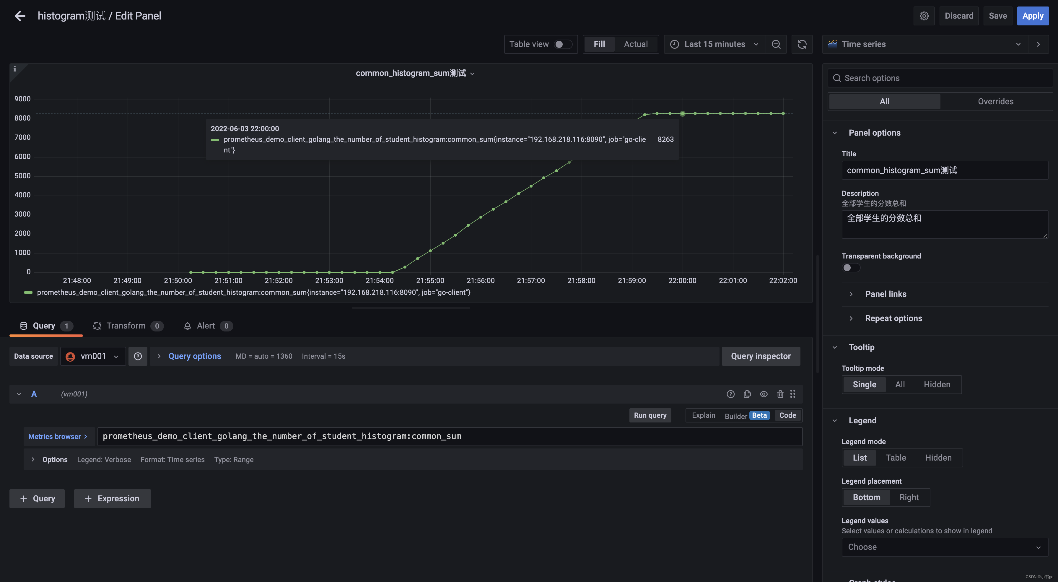
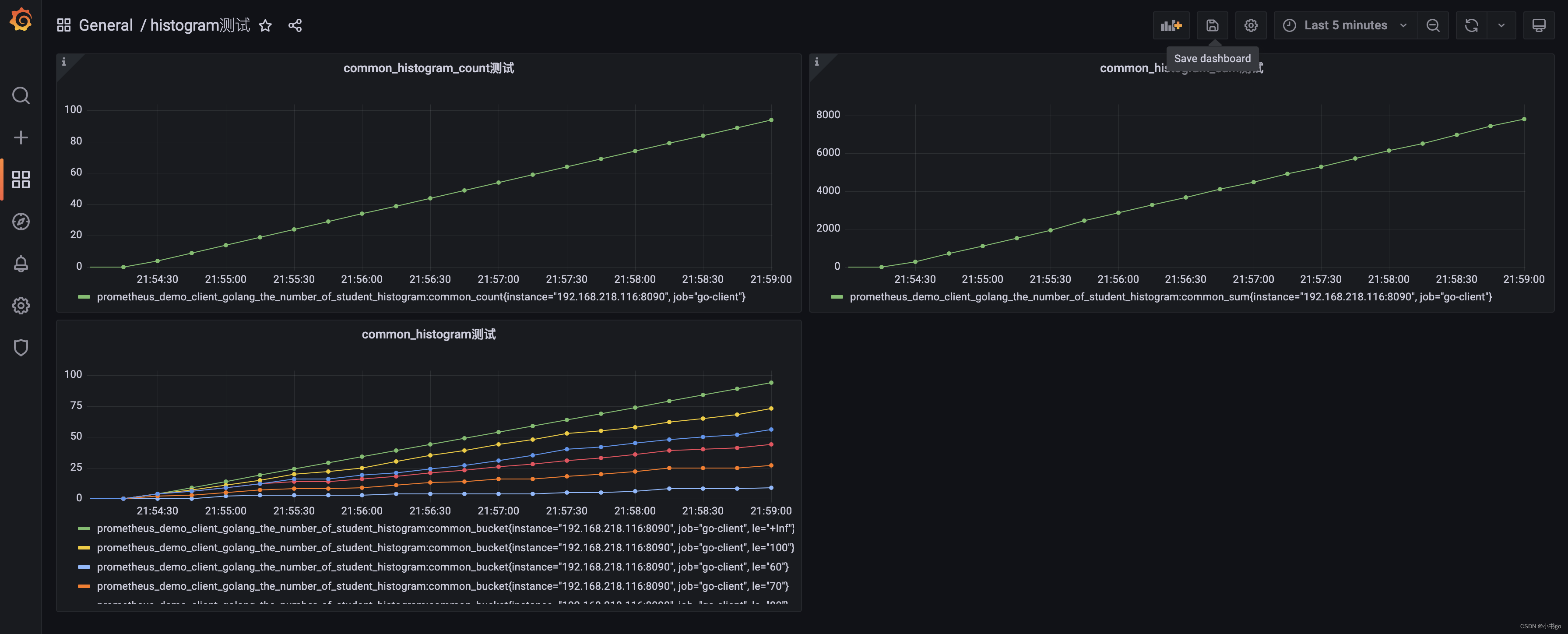
普通 histogram (不带label) 名称 common_historgram
每个学生只有一个总分,学生不带属性(label),样本学生一共一百个
模拟操作
curl http://127.0.0.1:8090/common_histogram?num=100
模拟结果
[55 55 55 57 57 58 59 60 60 61 61 61 62 62 63 64 66 66 66 67 67 67 67 67 67 68 69 69 69 70 71 71 72 72 72 73 73 74 74 75 75 75 75 76 77 78 78 80 80 81 82 82 82 82 83 83 83 84 84 85 87 88 89 89 89 90 90 90 92 93 93 93 94 94 96 97 97 98 100 100 101 101 102 102 103 103 104 104 104 105 105 106 106 106 107 107 108 108 108]
计数指标 (学生的数量)
- prometheus_demo_client_golang_the_number_of_student_histogram:common_count

总分指标 (全部学生的分数总和)
- prometheus_demo_client_golang_the_number_of_student_histogram:common_sum

直方图分组 (全部学生分数分布)
prometheus_demo_client_golang_the_number_of_student_histogram:common_bucket{le=“60”} 分数小于或者等于60分的学生个数 => 测试结果为10
prometheus_demo_client_golang_the_number_of_student_histogram:common_bucket{le=“70”} 分数小于或者等于70分的学生个数 => 测试结果为29
prometheus_demo_client_golang_the_number_of_student_histogram:common_bucket{le=“80”} 分数小于或者等于80分的学生个数 => 测试结果为48
prometheus_demo_client_golang_the_number_of_student_histogram:common_bucket{le=“90”} 分数小于或者等于90分的学生个数 => 测试结果为61
prometheus_demo_client_golang_the_number_of_student_histogram:common_bucket{le=“100”} 分数小于或者等于100分的学生个数 => 测试结果为79
prometheus_demo_client_golang_the_number_of_student_histogram:common_bucket{le=“+Inf”} 所有学生的个数,也就是样本集总和 => 测试结果为100

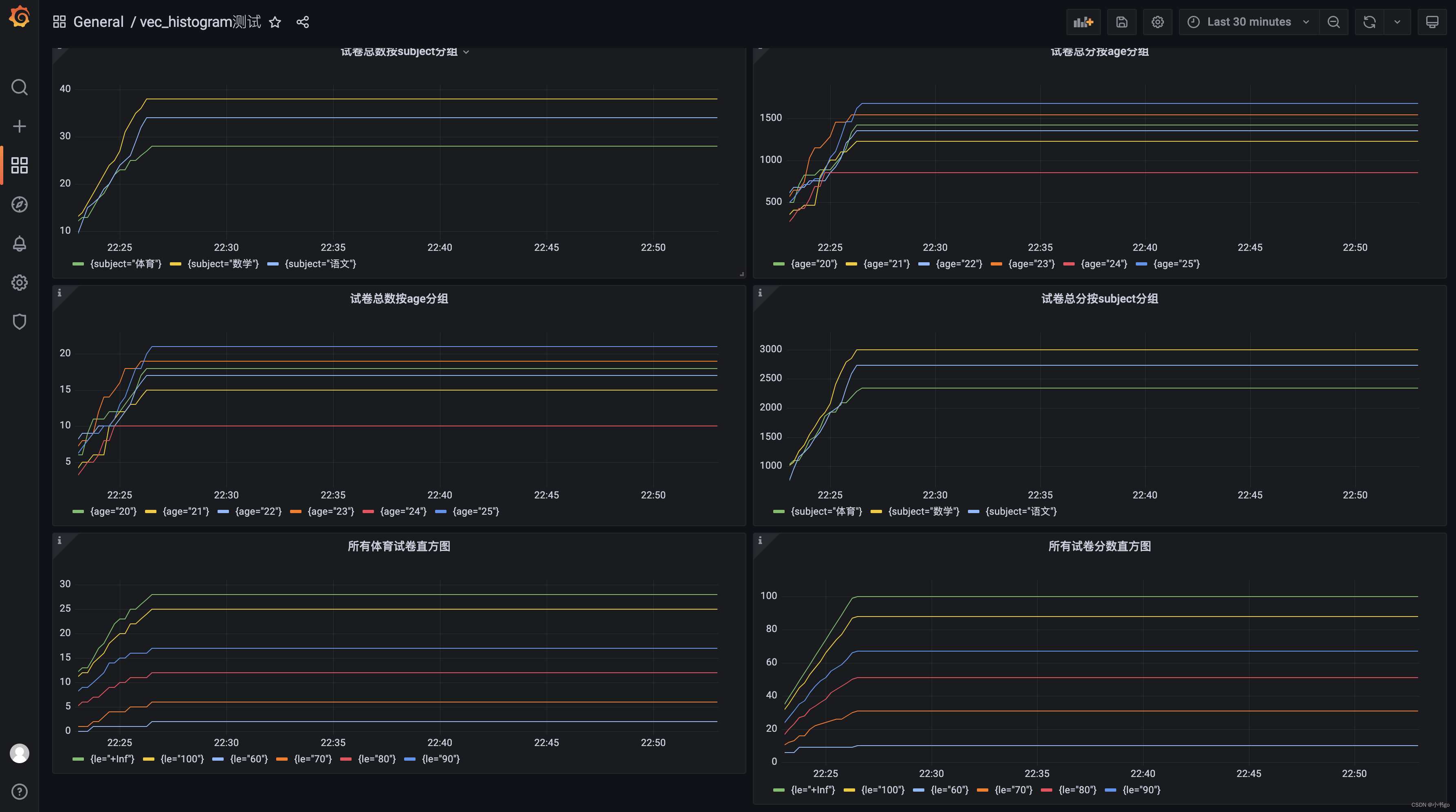
总览图

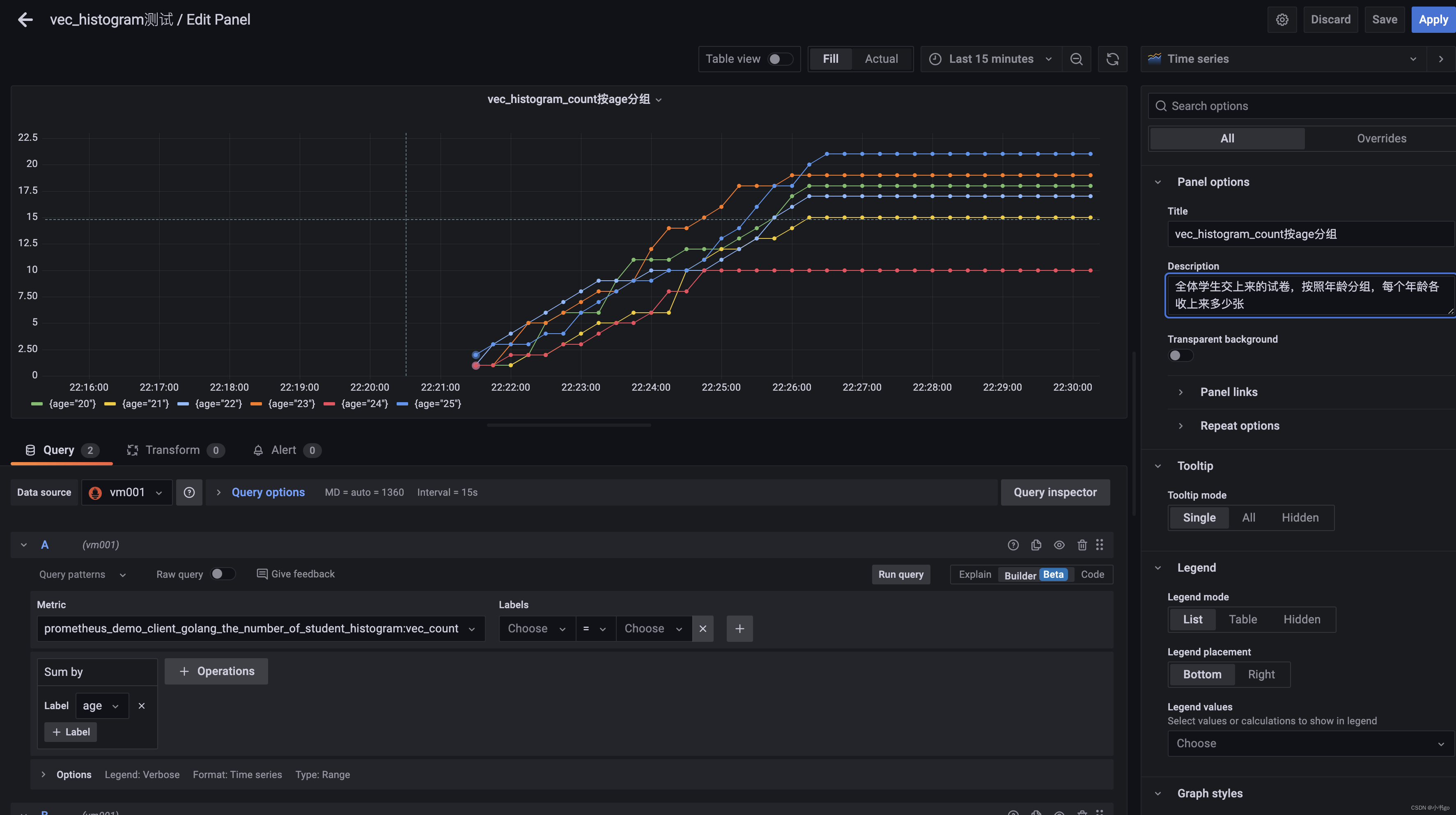
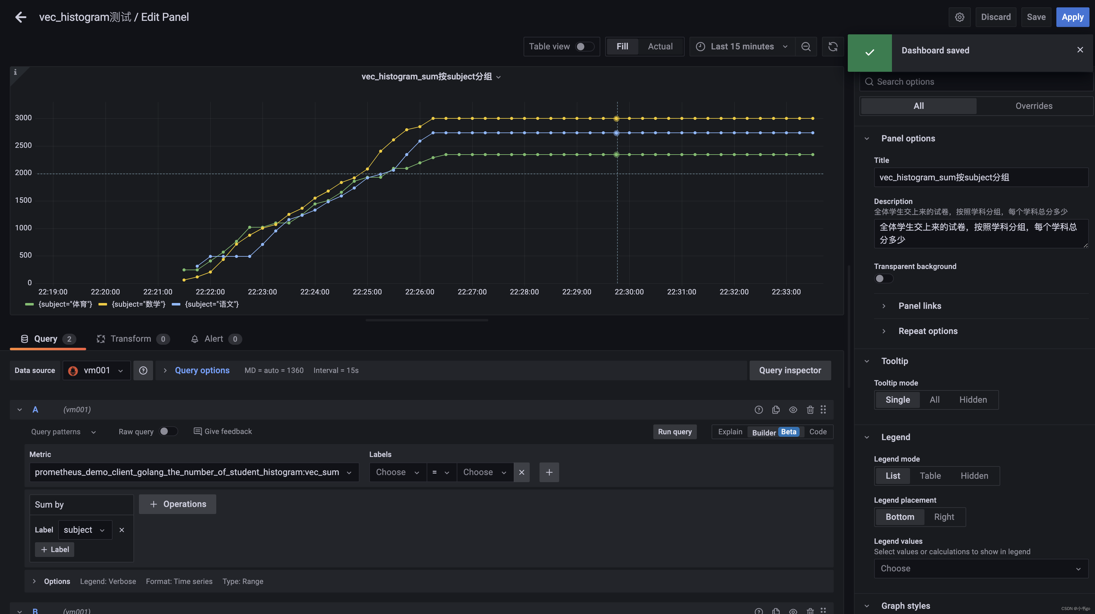
带label的histogram 名称 vec_historgram
每个学生只有一个总分,学生带属性(label),年龄age,学生试卷学科(subject),样本学生一共一百个
模拟操作
curl http://127.0.0.1:8090/vec_histogram?num=100
模拟结果
[55 55 56 57 57 58 58 59 60 60 61 61 61 61 62 62 62 63 63 63 63 63 64 65 65 67 67 68 68 69 69 71 71 71 72 72 73 74 75 75 76 77 77 77 77 77 79 80 80 80 82 82 83 83 84 84 85 85 86 86 86 86 87 88 88 90 91 92 92 93 94 94 96 96 96 96 97 98 98 98 98 98 99 99 99 99 100 101 101 101 101 102 104 105 106 107 108 109 109]
subjectMap:map[体育:28 数学:38 语文:34], ageMap:map[20:18 21:15 22:17 23:19 24:10 25:21]
计数指标
- prometheus_demo_client_golang_the_number_of_student_histogram:vec_count
(全体学生交上来的试卷,按照学科分组,每个学科各收上来多少张)
(全体学生交上来的试卷,按照年龄分组,每个年龄各收上来多少张)

总数指标
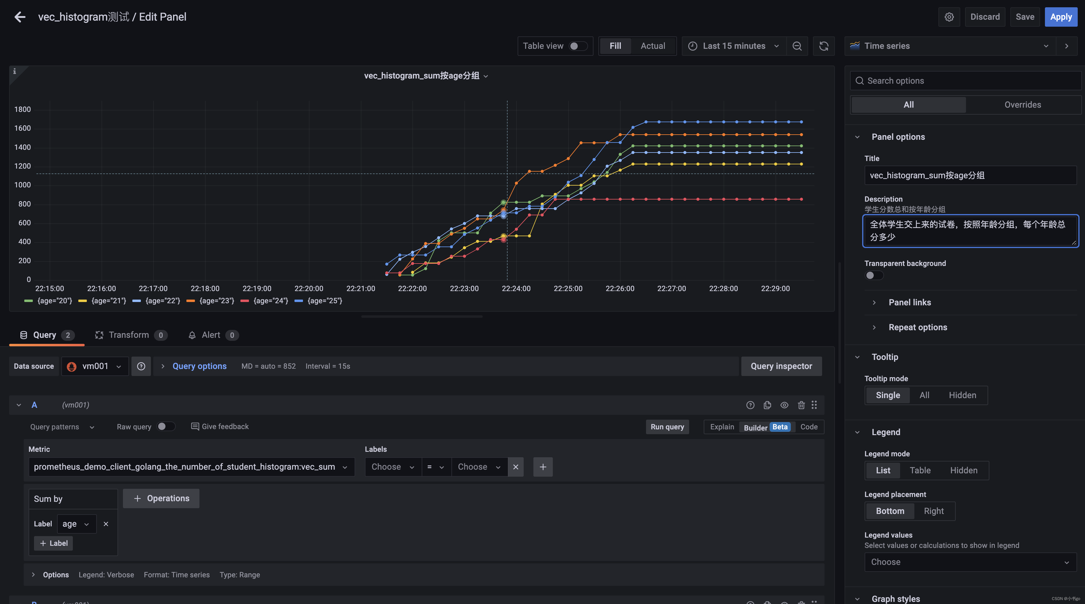
- prometheus_demo_client_golang_the_number_of_student_histogram:vec_sum
(全体学生交上来的试卷,按照学科分组,每个学科总分多少)

(全体学生交上来的试卷,按照年龄分组,每个年龄总分多少)

直方图分组 (全部学生分数分布)
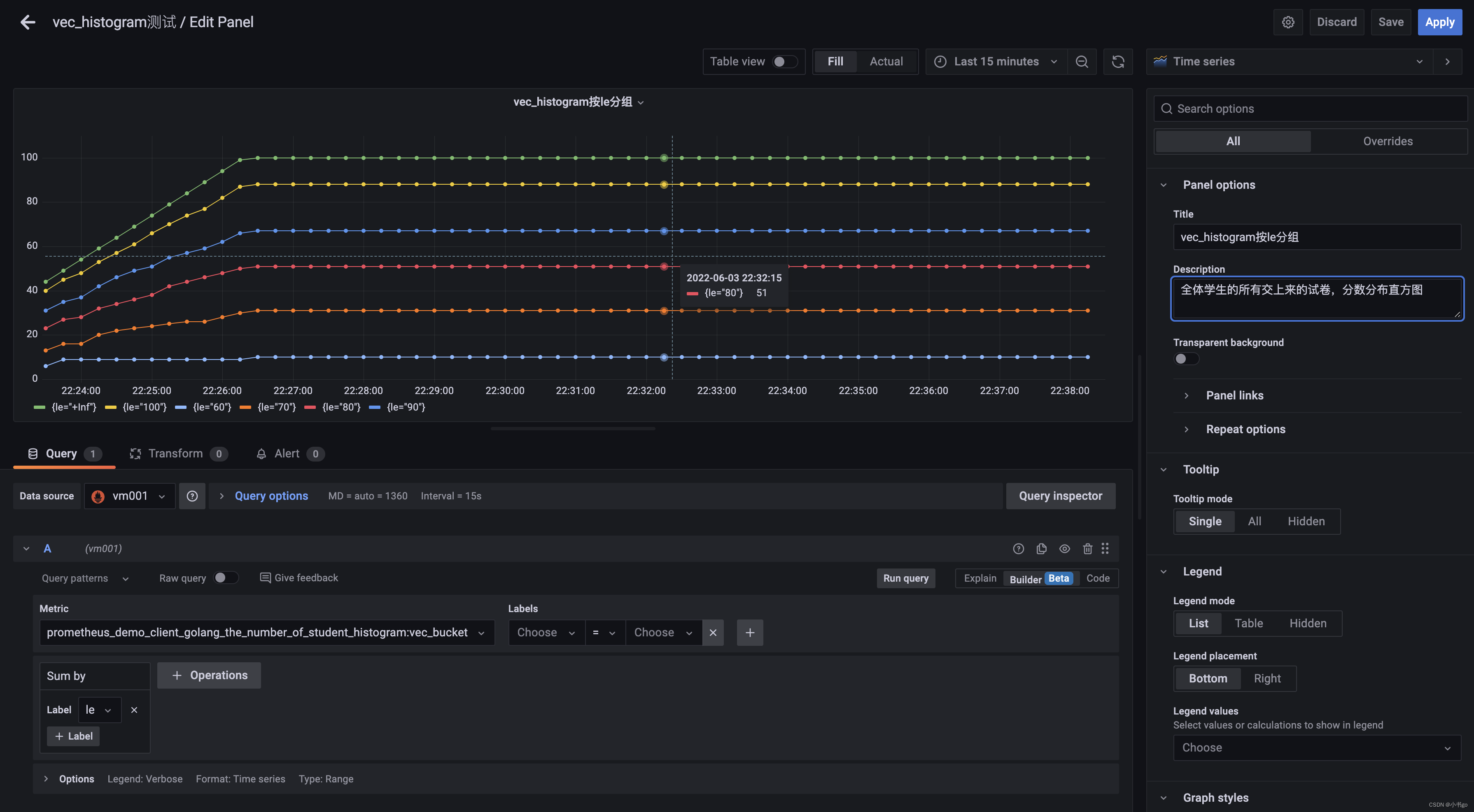
- prometheus_demo_client_golang_the_number_of_student_histogram:vec_bucket
所有试卷的分数分布图

所有交上来的体育试卷分数分布

总览图

案例 Summary 统计班级人数的考试分数(value),每个人有subject(学科)和age(年龄)两个属性(label)
代码
mian.go
package main
import (
"net/http"
qzPro "gitee.com/qzcsu/go-web-study/service/prometheus"
"github.com/prometheus/client_golang/prometheus"
"github.com/prometheus/client_golang/prometheus/promhttp"
)
func main() {
prometheus.MustRegister(qzPro.CommonCounter, qzPro.FuncCounter, qzPro.VecCounter, qzPro.CommonGauge, qzPro.FuncGauge, qzPro.VecGauge,
qzPro.CommonHistogram, qzPro.VecHistogram, qzPro.CommonSummary, qzPro.VecSummary)
http.HandleFunc("/common_counter", qzPro.DealCommCounter)
http.HandleFunc("/vec_counter", qzPro.DealVecCounter)
http.HandleFunc("/common_gauge", qzPro.DealCommGauge)
http.HandleFunc("/vec_gauge", qzPro.DealVecGauge)
http.HandleFunc("/common_histogram", qzPro.DealCommHistogram)
http.HandleFunc("/vec_histogram", qzPro.DealVecHistogram)
http.HandleFunc("/common_summary", qzPro.DealCommSummary)
http.HandleFunc("/vec_summary", qzPro.DealVecSummary)
http.Handle("/metrics", promhttp.Handler()) // 暴露 metrics 指标
http.ListenAndServe(":8090", nil)
}
service/prometheus/constants.go
见上
service/prometheus/summary.go
package prometheus
import (
"fmt"
"net/http"
"sort"
"strings"
"sync/atomic"
"time"
"github.com/prometheus/client_golang/prometheus"
"gitee.com/qzcsu/go-web-study/utils/randomutil"
)
const SummaryNamePrefix = namePrefix + "_summary"
// CommonSummary 普通的摘要
var commonSummaryTotalCount int64
var totalSummaryCommonPoint []float64
var CommonSummary = prometheus.NewSummary(
prometheus.SummaryOpts{
Subsystem: subSys,
Namespace: nameSpace,
Help: "desc the metric",
Name: fmt.Sprintf("%s:%s", SummaryNamePrefix, "common"),
// 定义 数值和 可接受的误差 例:在所有的当前观测值中找到 50%的值是小于某个值,误差是0.05。
Objectives: map[float64]float64{0.5: 0.05, 0.9: 0.01, 0.99: 0.001},
},
)
// 创建一个常量的摘要
var ConstSummary, _ = prometheus.NewConstSummary(
prometheus.NewDesc(
fmt.Sprintf("%s:%s", SummaryNamePrefix, "const"),
"A Summary of the HTTP request durations.",
[]string{"code", "method"},
prometheus.Labels{"owner": "example", "头衔": "将军"},
),
4711, 403.34,
map[float64]float64{25: 0.01, 50: 0.01, 100: 0.01, 200: 0.001},
"200", "get",
)
// VecSummary 带有 "name", "age" 标签的计数器
var vecSummaryTotalCount int64
var totalVecPoint []float64
var VecSummary = prometheus.NewSummaryVec(
prometheus.SummaryOpts{
Subsystem: subSys,
Namespace: nameSpace,
Name: fmt.Sprintf("%s:%s", SummaryNamePrefix, "vec"),
// 定义 数值和 可接受的误差 例:在所有的当前观测值中找到 50%的值是小于某个值,误差是0.05。
Objectives: map[float64]float64{0.5: 0.05, 0.9: 0.01, 0.99: 0.001},
}, []string{"subject", "age"})
func DealCommSummary(w http.ResponseWriter, req *http.Request) {
dealCount := GetParamNum(req)
var curDealCount int64
go func() {
ticker := time.NewTicker(1 * time.Second)
for {
<-ticker.C
curDealCount++
atomic.AddInt64(&commonSummaryTotalCount, 1)
thisVal := float64(randomutil.RandomNum(55, 110)) // 随机生成每个学生的得分 (55,110]
totalSummaryCommonPoint = append(totalSummaryCommonPoint, thisVal)
fmt.Printf("commonSummaryTotalCount:%v,curDealCount:%v,thisVal:%v n", commonSummaryTotalCount, curDealCount, thisVal)
CommonSummary.Observe(thisVal)
if curDealCount == dealCount {
sort.Float64s(totalSummaryCommonPoint)
fmt.Printf("DealSummary结束 totalSummaryCommonPoint:%vn", totalSummaryCommonPoint)
totalLen := len(totalSummaryCommonPoint)
oneStartIndex := float64(totalLen) * 0.45
oneEndIndex := float64(totalLen) * 0.55
sl1 := getSE(oneStartIndex, oneEndIndex, totalSummaryCommonPoint)
twoStartIndex := float64(totalLen) * 0.89
twoEndIndex := float64(totalLen) * 0.91
sl2 := getSE(twoStartIndex, twoEndIndex, totalSummaryCommonPoint)
thStartIndex := float64(totalLen) * 0.989
thEndIndex := float64(totalLen) * 0.991
sl3 := getSE(thStartIndex, thEndIndex, totalSummaryCommonPoint)
fmt.Printf("sl1:%v, sl2:%v, sl3:%vn", sl1, sl2, sl3)
fmt.Printf("sv1:%v, sv2:%v, sv3:%vn", getSV(sl1), getSV(sl2), getSV(sl3))
return
}
}
}()
fmt.Fprintf(w, "DealCommSummary done v !!!")
}
func getSE(st float64, en float64, tolS []float64) []float64 {
fmt.Printf("getSE ss:%v, ee:%vn", st, en)
tsLen := len(tolS)
spPoint := strings.Split(fmt.Sprintf("%v", st), ".")
var sHasPoint bool
if len(spPoint) > 1 {
sHasPoint = true
}
if !sHasPoint && st-1 >= 0 {
st = st - 1
}
en -= 1
iSt := int(st)
iEt := int(en)
if iSt > iEt {
iEt = iSt + 1
}
if iEt >= tsLen {
iEt = tsLen - 1
}
fmt.Printf("getSE s:%v, e:%vn", iSt, iEt)
return tolS[iSt : iEt+1]
}
func getSV(tolS []float64) []float64 {
tsLen := len(tolS)
if tsLen%2 == 1 {
return []float64{tolS[tsLen/2]}
}
sv1 := tolS[(tsLen-1)/2]
sv2 := tolS[(tsLen+1)/2]
return []float64{sv1, sv2}
}
func DealVecSummary(w http.ResponseWriter, req *http.Request) {
dealCount := GetParamNum(req)
var curDealCount int64
go func() {
ticker := time.NewTicker(3 * time.Second)
thisSubjectMap := make(map[string]int64)
thisAgeMap := make(map[int64]int64)
for {
<-ticker.C
subjectStr := getCurRandomStrMap(thisSubjectMap, subjects)
ageStr := getCurRandomIntMap(thisAgeMap, ages)
thisVal := float64(randomutil.RandomNum(55, 110)) // 随机生成每个学生的得分 (55,110]
totalVecPoint = append(totalVecPoint, thisVal)
VecSummary.With(prometheus.Labels{"subject": subjectStr, "age": ageStr}).Observe(thisVal)
curDealCount++
atomic.AddInt64(&vecSummaryTotalCount, 1)
fmt.Printf("vecSummaryTotalCount:%v,curDealCount:%v, subjectMap:%v, ageMap:%vn", vecSummaryTotalCount, curDealCount, thisSubjectMap, thisAgeMap)
if curDealCount == dealCount {
sort.Float64s(totalVecPoint)
fmt.Printf("DealVecSummary结束 totalVecHistogramPoint:%vn", totalVecPoint)
return
}
}
}()
fmt.Fprintf(w, "DealVecSummary done !!!")
}
grafana图像
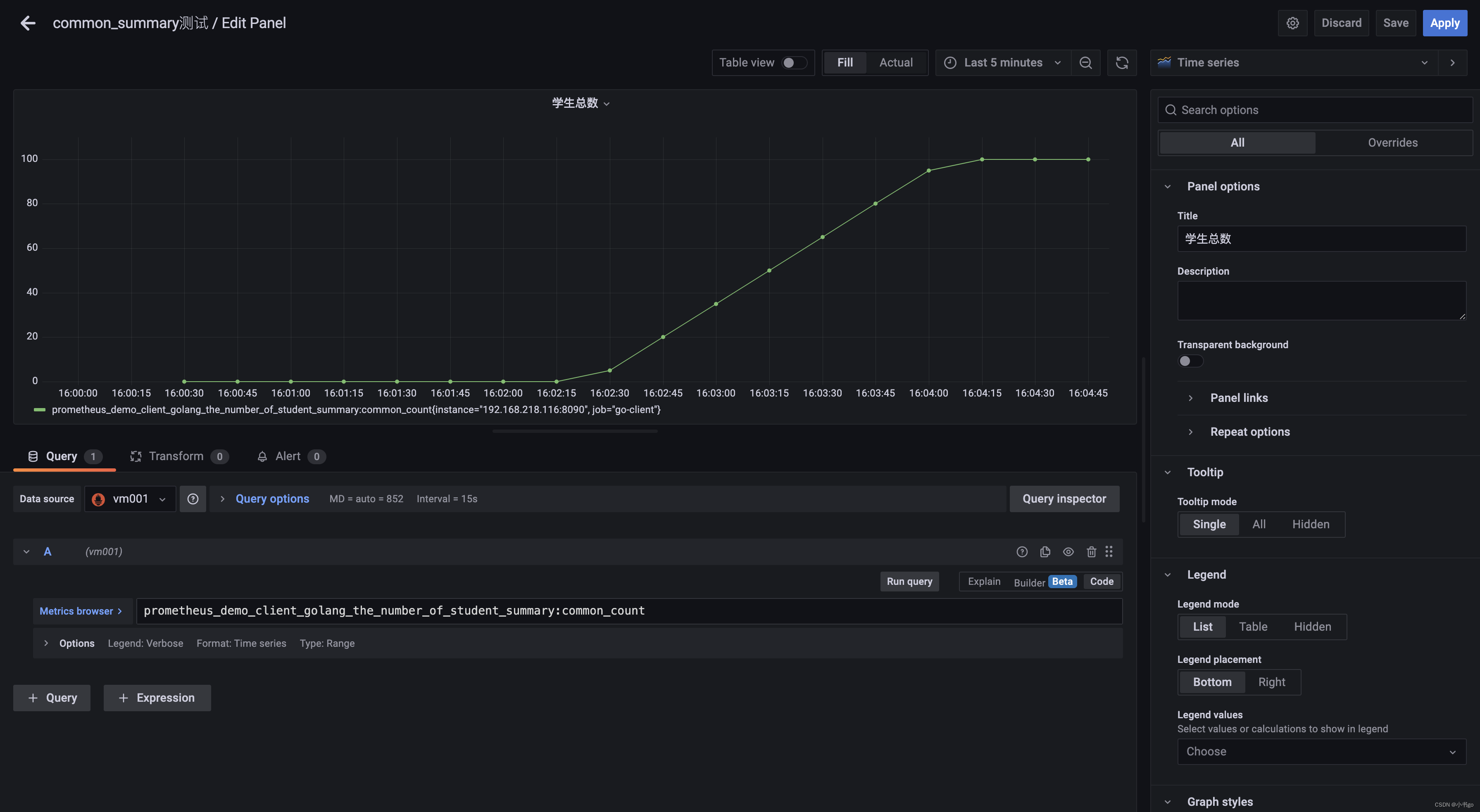
普通summary (不带label)名称 common_summary
每个学生只有一个总分,学生不带属性(label),样本学生一共一百个
模拟操作
curl http://127.0.0.1:8090/common_summary?num=100
模拟结果
[57 57 57 57 58 59 59 59 60 61 62 62 62 62 62 63 63 63 63 64 64 64 64 64 65 65 65 66 66 66 67 67 67 69 69 69 70 71 71 71 72 74 76 77 77 77 77 77 77 789 79 80 80 80 80 80 81 82 83 83 84 85 85 86 86 87 87 88 88 88 89 89 89 90 90 91 91 91 92 92 92 93 94 95 95 95 95 96 97 99 100 102 103 104 106 107 108 108 109]
sl1:[77 77 77 77 77 78 79 79 80 80 80], sl2:[96 97 99], sl3:[108]
sv1:[78], sv2:[97], sv3:[108]
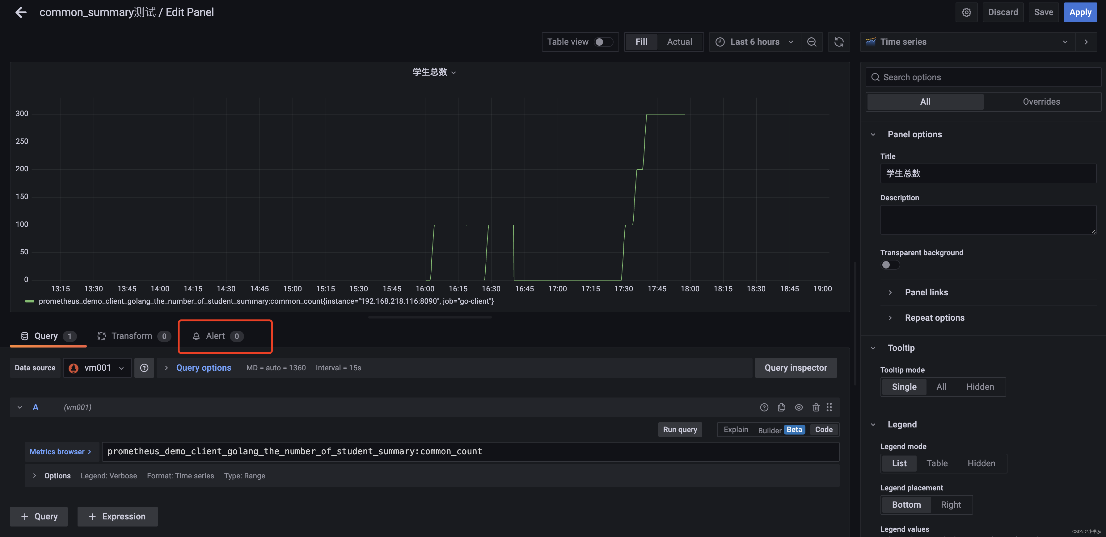
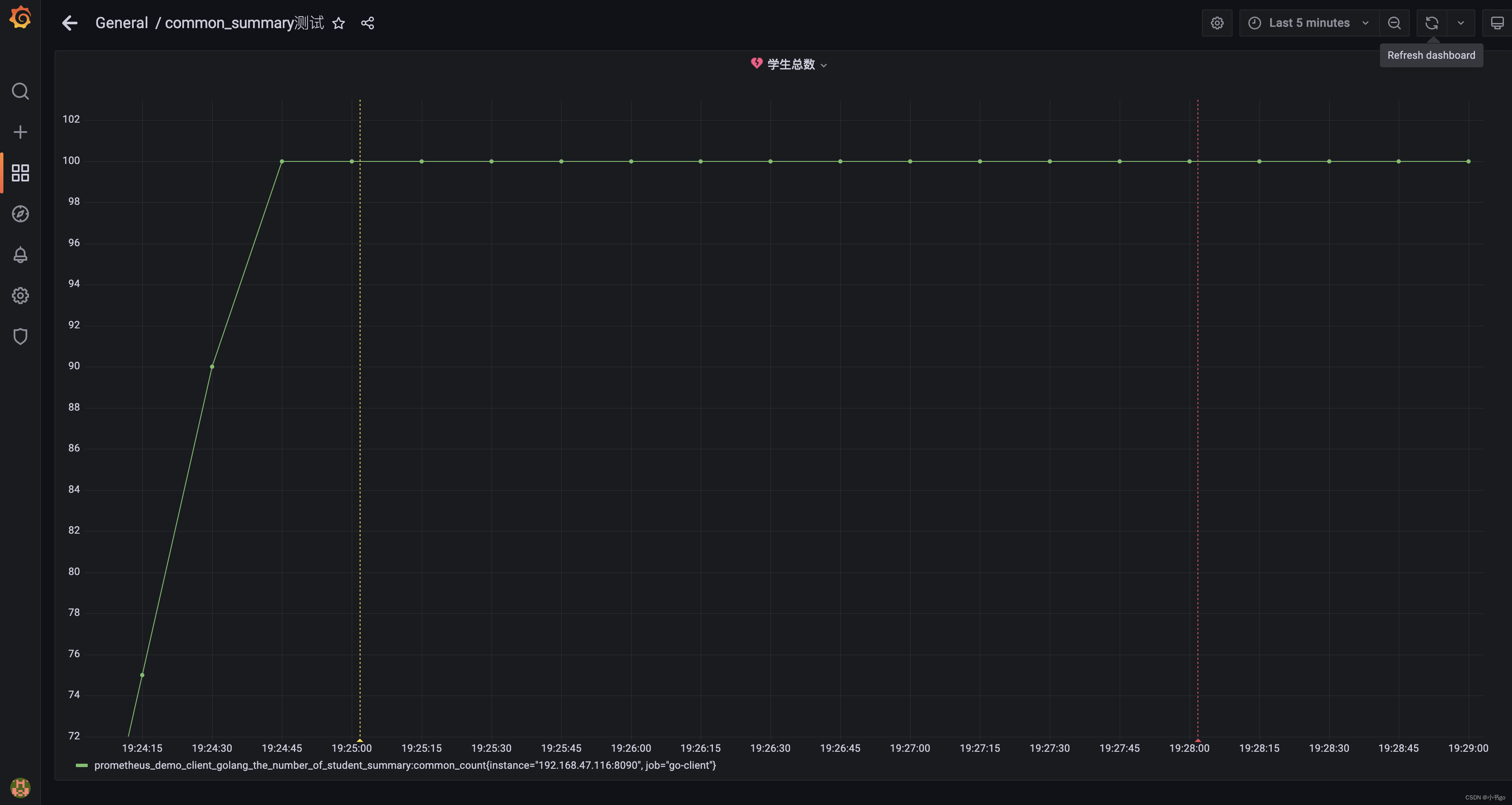
计数指标 (学生的数量)
- prometheus_demo_client_golang_the_number_of_student_summary:common_count

总分指标 (学生的总分)
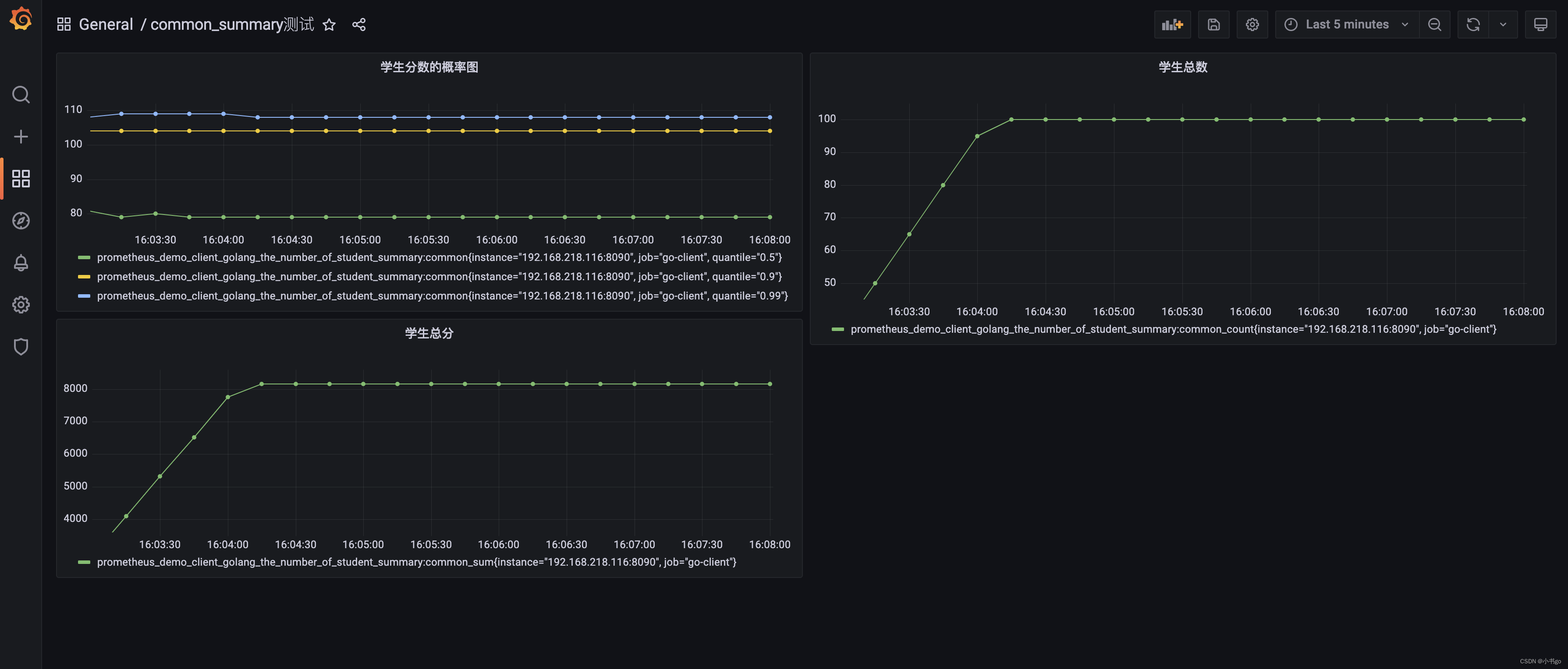
- prometheus_demo_client_golang_the_number_of_student_summary:common_sum

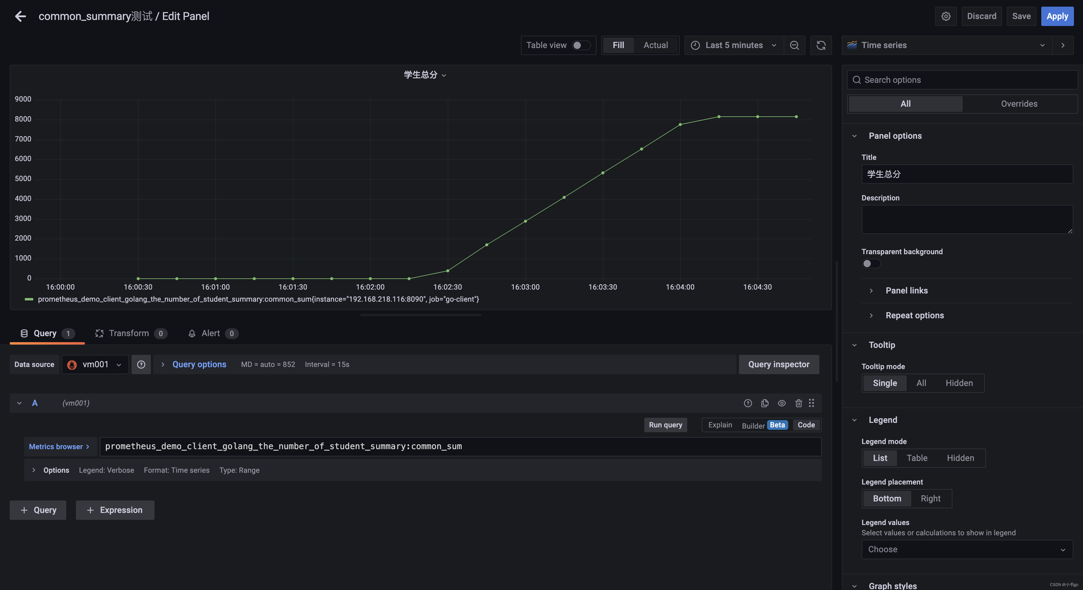
分位数图 (学生的分数分位图)
prometheus_demo_client_golang_the_number_of_student_summary:common{quantile=“0.5”} 有50%人的分数小于或者等于的值 => 测试结果为79,即50%的人分数小于等于78分
prometheus_demo_client_golang_the_number_of_student_summary:common{quantile=“0.9”} 有90%人的分数小于或者等于的值 => 测试结果为104,即90%的人分数小于等于97分
prometheus_demo_client_golang_the_number_of_student_summary:common{quantile=“0.99”} 有99%人的分数小于或者等于的值 => 测试结果为108,即99%的人分数小于等于108分

总览图

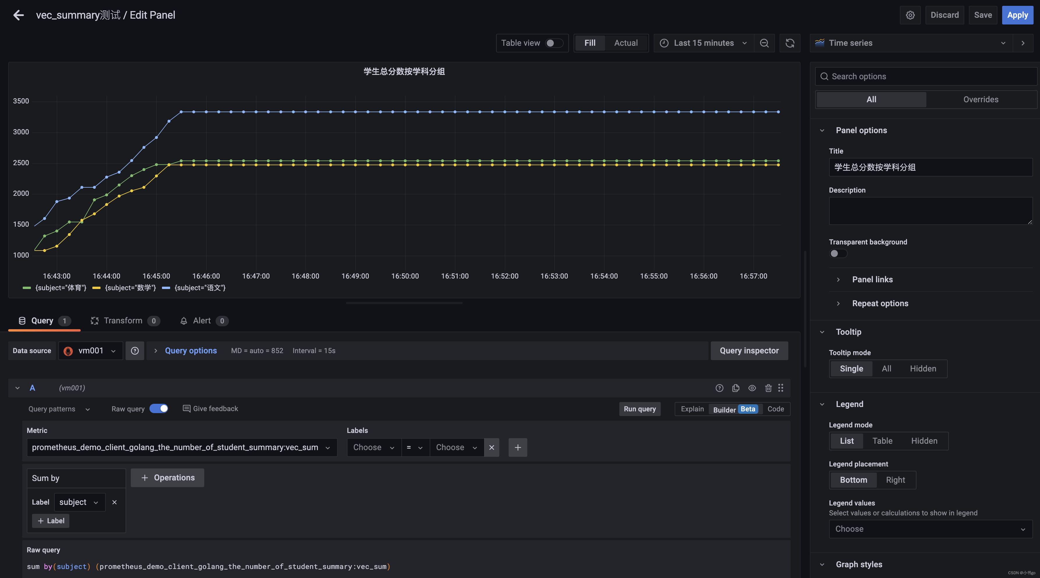
带label的histogram 名称 vec_historgram
每个学生只有一个总分,学生带属性(label),年龄age,学生试卷学科(subject),样本学生一共一百个
模拟操作
curl http://127.0.0.1:8090/vec_summary?num=100
模拟结果
[55 55 56 57 57 58 58 59 60 60 61 61 61 61 62 62 62 63 63 63 63 63 64 65 65 67 67 68 68 69 69 71 71 71 72 72 73 74 75 75 76 77 77 77 77 77 79 80 80 80 82 82 83 83 84 84 85 85 86 86 86 86 87 88 88 90 91 92 92 93 94 94 96 96 96 96 97 98 98 98 98 98 99 99 99 99 100 101 101 101 101 102 104 105 106 107 108 109 109]
subjectMap:map[体育:28 数学:38 语文:34], ageMap:map[20:18 21:15 22:17 23:19 24:10 25:21]
计数指标
- prometheus_demo_client_golang_the_number_of_student_summary:vec_count
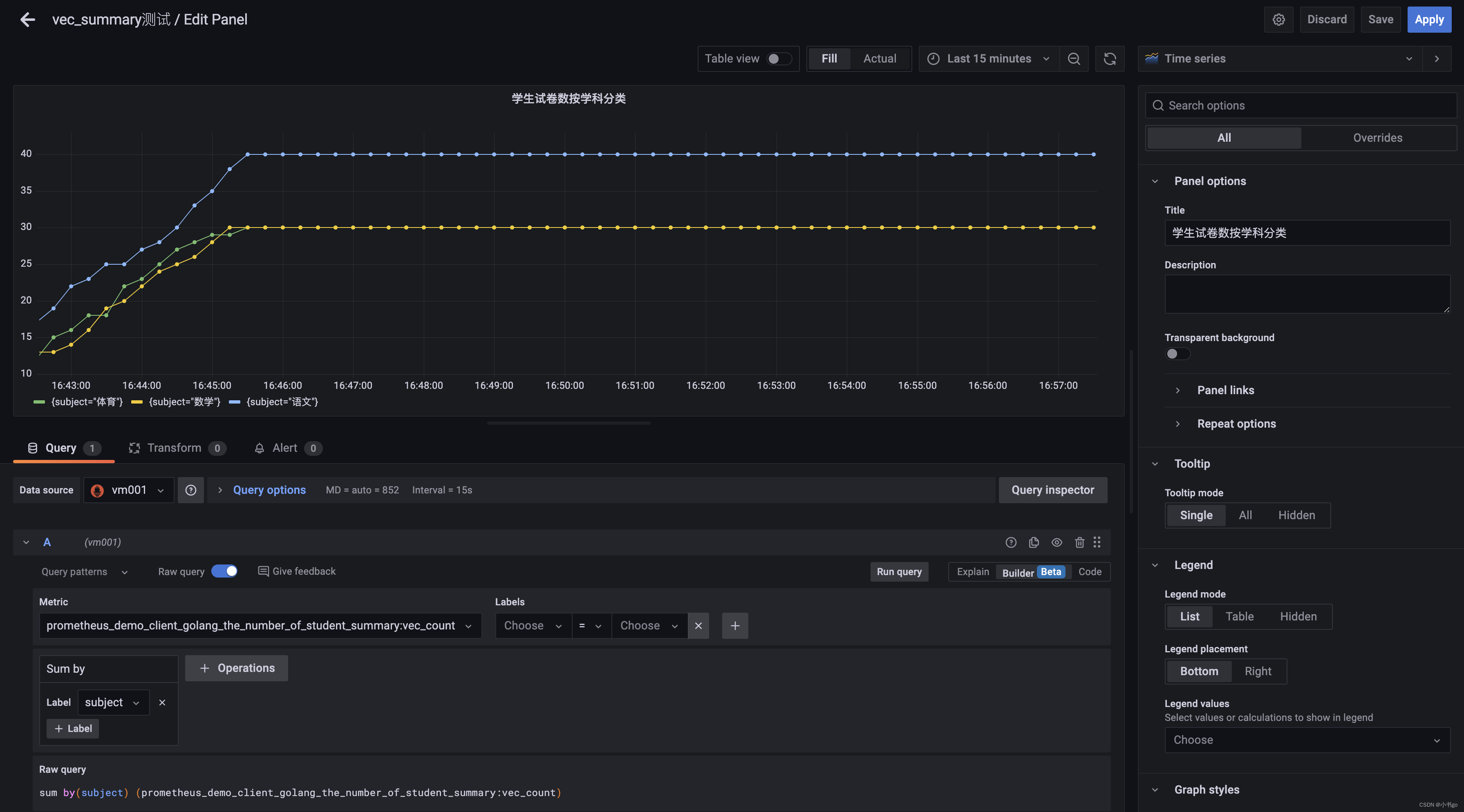
试卷总数按照年龄分组(学生试卷数量图按年龄分类)

试卷总数按照学科分组(学生试卷数量按学科分类)

总分指标
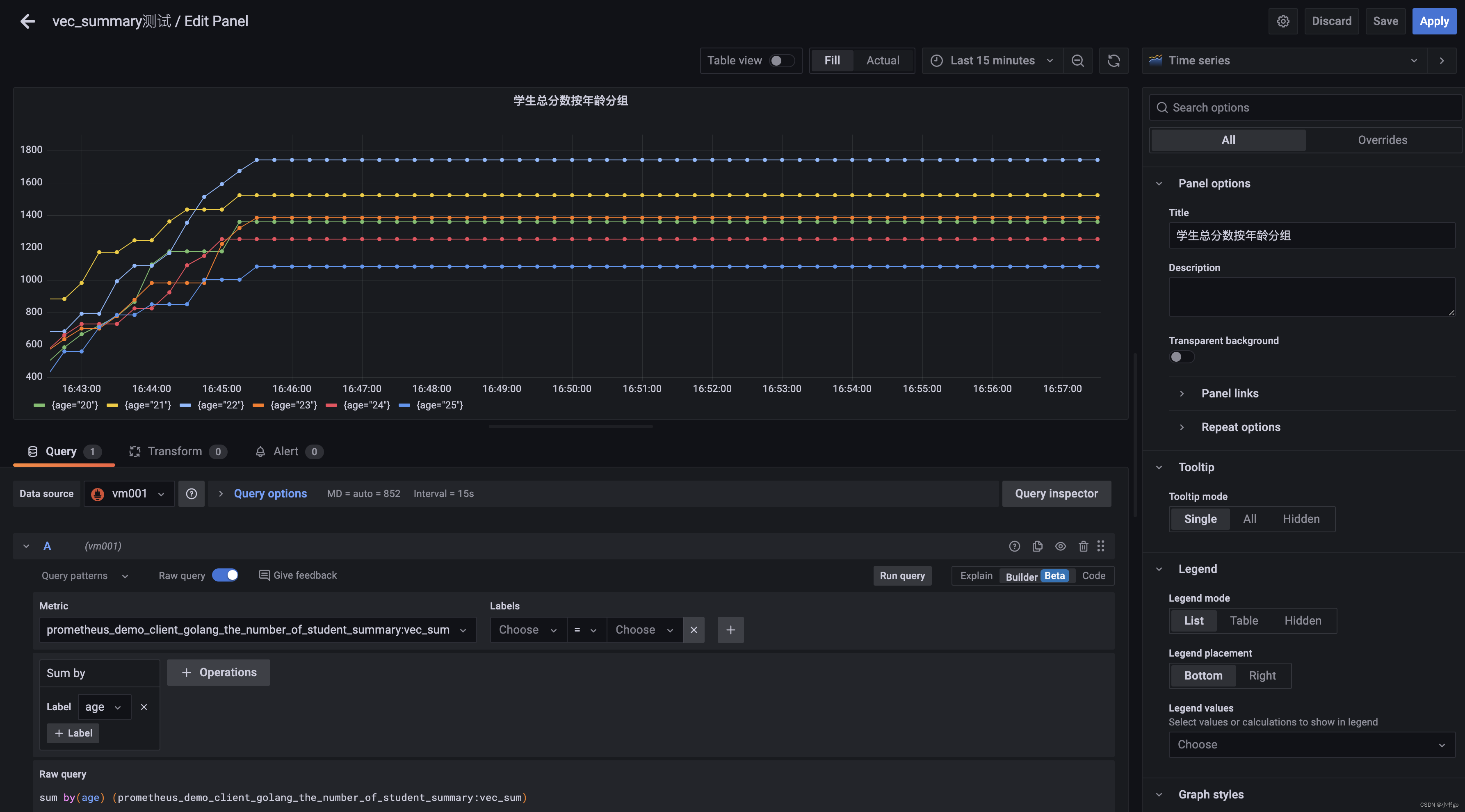
- prometheus_demo_client_golang_the_number_of_student_summary:vec_sum
总分按照年龄分组(学生总分数按年龄分组)

总分按照学科分组(学生总分数按学科分组)

一个分位图样例 (年龄是22岁的学生,三科分数的0.5分位图 )

总览图

告警机制配置
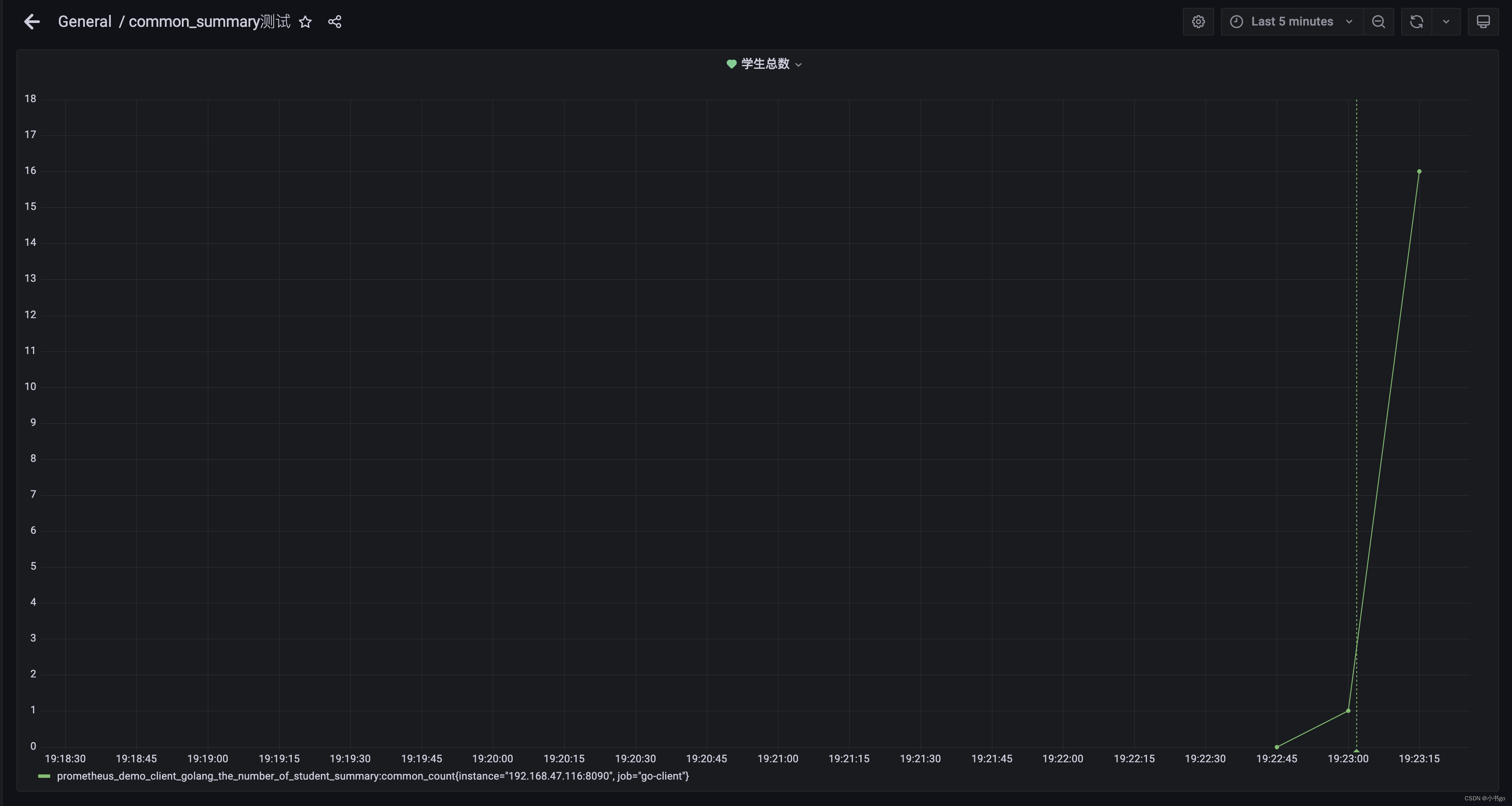
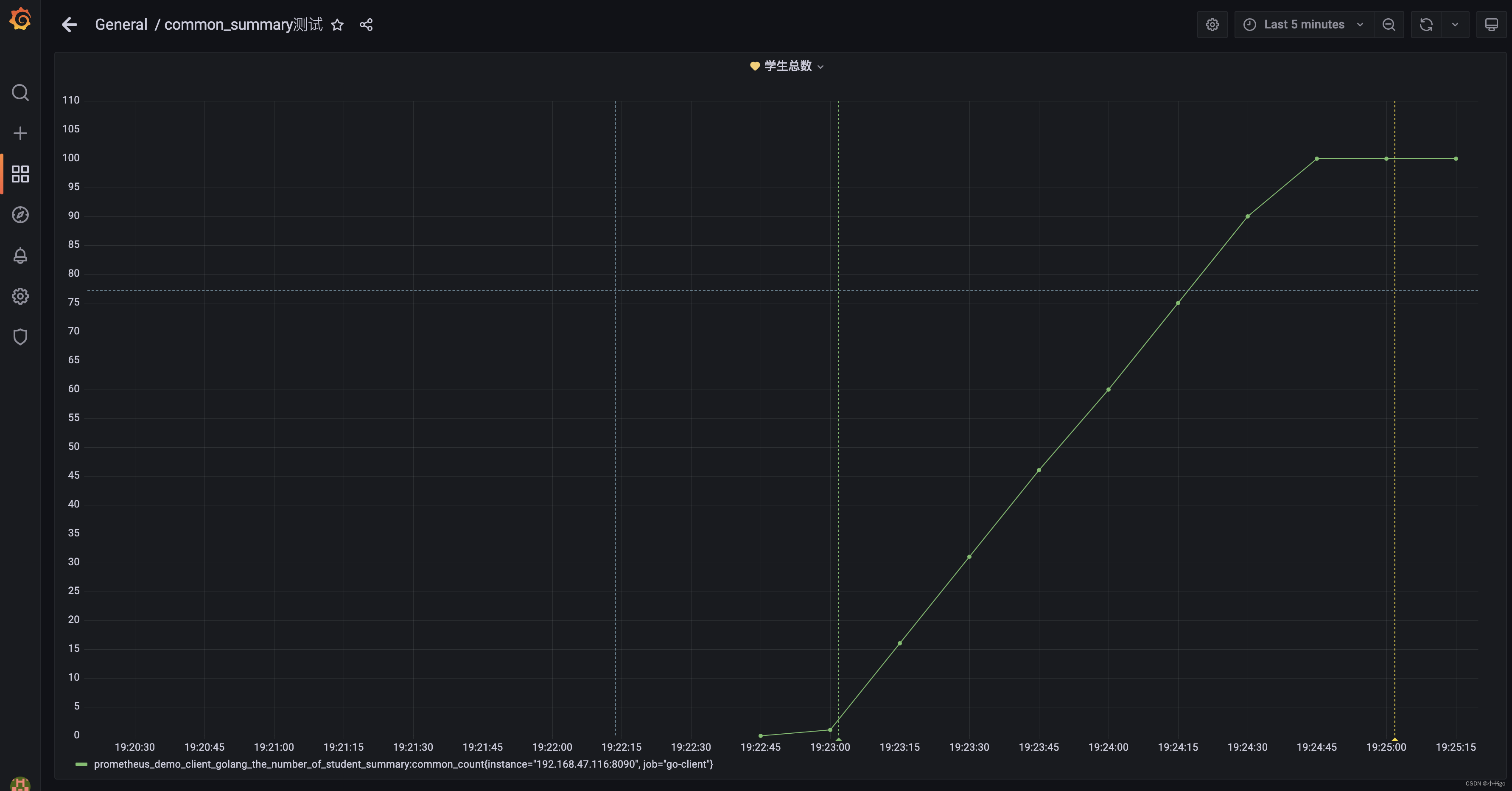
假设场景:设置学生人数超过50 就触发告警
用来测试的指标:prometheus_demo_client_golang_the_number_of_student_summary:common_count
配置告警通道

选择告警的协议
告警通道协议有很多中,目前飞书不能原生支持,需要二次开发。因为飞书机器人的 webhook 发送的数据格式和grafana 发送告警的格式不一致。这里仅仅做一个演示不实际触发

创建告警策略


触发告警策略
- 刚开始

- 随后达到告警阈值

- 触发告警

总结
本文主要演示了 Histogram和Summary两个案例及其grafana面板的配置。随后针对一个指标,演示了配置自动告警的过程。
最后
以上就是鳗鱼万宝路最近收集整理的关于go-prometheus业务监控指标实战(二)案例 Histogram 统计班级人数的考试分数(value),每个人有subject(学科)和age(年龄)两个属性(label)案例 Summary 统计班级人数的考试分数(value),每个人有subject(学科)和age(年龄)两个属性(label)的全部内容,更多相关go-prometheus业务监控指标实战(二)案例内容请搜索靠谱客的其他文章。
发表评论 取消回复