PyTorch–线性回归
运用PyTorch模拟简单的线性回归
利用随机梯度下降法更新参数w和b来最小化损失函数,最终学习到w和b的值。
1.先导入库,产生随机数据,并加入了高斯白噪声。
import torch as t
from matplotlib import pyplot as plt
from IPython import display
t.manual_seed(1000)
def get_fake_data(batch_size=8):
x = t.rand(batch_size, 1) * 20 #产生batch—size行1列的(0,1)之间均匀分布的随机值,再扩大20倍
y = x * 2 + 3*(1 + t.randn(batch_size, 1)) #加上正态分布的随机噪声
return x, y
2.初始化参数以及网络学习
#随机初始化参数
w = t.rand(1, 1)
b = t.zeros(1, 1)
lr = 0.001
for i in range(50000):
x, y = get_fake_data()
#forward
y_pred = x.mm(w) + b.expand_as(x)
loss = 0.5 * (y_pred - y) ** 2
loss = loss.sum()
#backward
dloss = 1
dy_pred = dloss * (y_pred - y)
dw = x.t().mm(dy_pred)
db = dy_pred.sum()
#更新参数
w.sub_(lr * dw)
b.sub_(lr * db)
if i % 10000 == 0:
display.clear_output(wait=True)
x1 = t.arange(0, 20, dtype=t.float).view(-1, 1)
y1 = x1.mm(w) + b.expand_as(x1)
plt.plot(x1.numpy(), y1.numpy())
x2, y2 = get_fake_data(batch_size=20)
plt.scatter(x2.numpy(), y2.numpy())
plt.xlim(0, 20)
plt.ylim(0, 40)
plt.show()
# print(w.squeeze()[0], b.squeeze()[0])
print(w.item(), b.item())
3.画图及最终结果
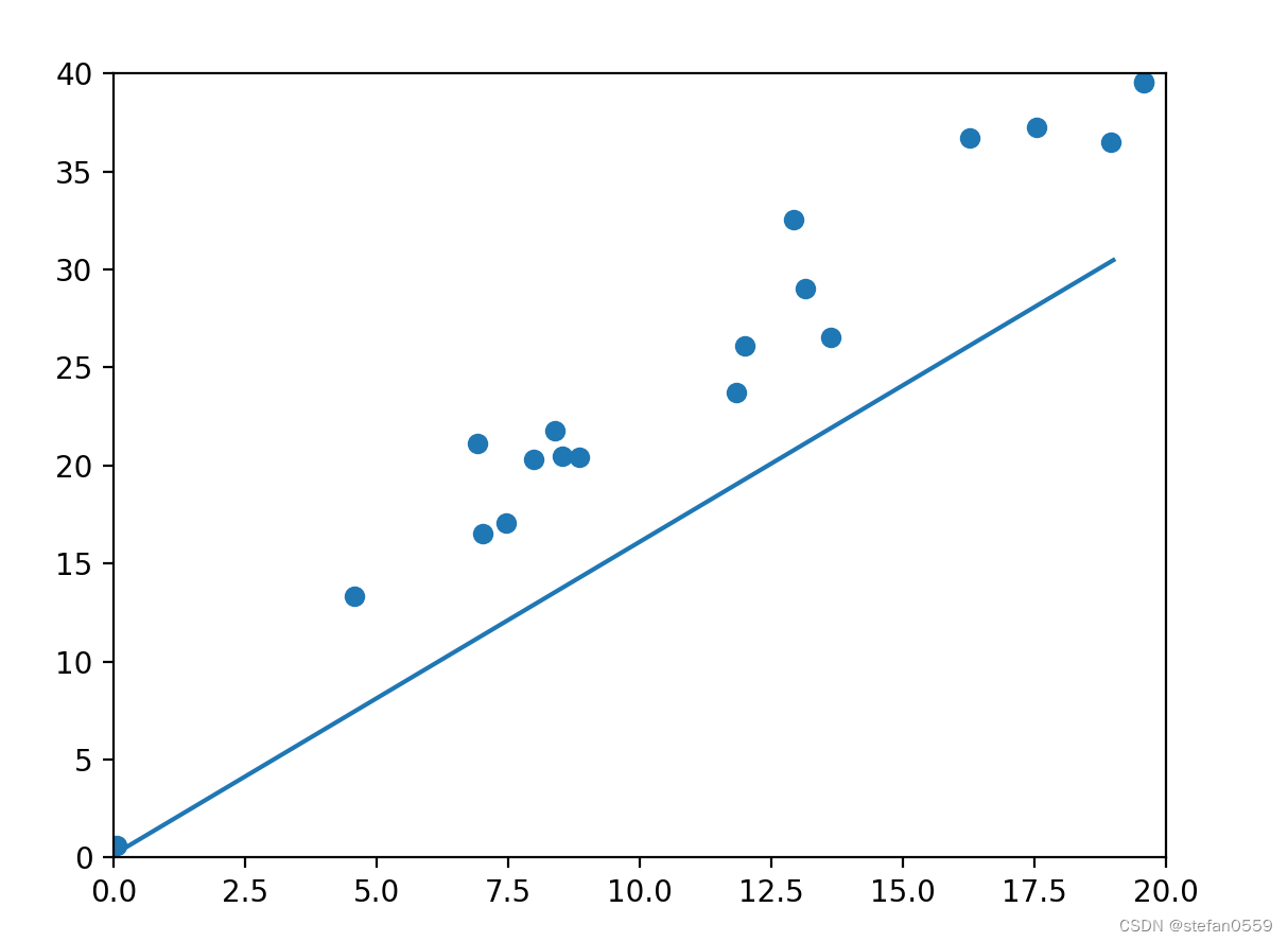
这是10000轮之后的图

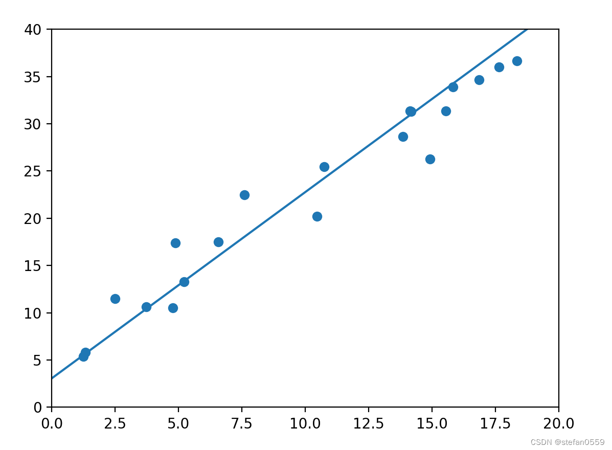
这是50000之后的图

最终的w和b的数值也越来越接近真值2和3.

最后
以上就是慈祥衬衫最近收集整理的关于PyTorch--线性回归PyTorch–线性回归的全部内容,更多相关PyTorch--线性回归PyTorch–线性回归内容请搜索靠谱客的其他文章。
本图文内容来源于网友提供,作为学习参考使用,或来自网络收集整理,版权属于原作者所有。
发表评论 取消回复