本文参考自:
https://blog.csdn.net/FILLMOREad/article/details/106233464
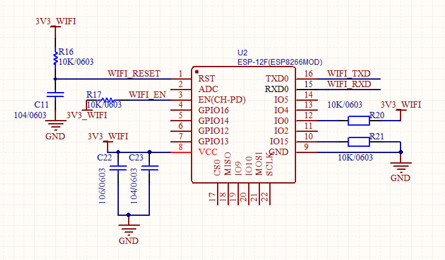
ESP8266模块电路图

添加软件包
打开【RT-Thread Settings】,点击【libc】将其开启

点击添加软件包,搜索at_device,然后点击添加:

所以配置如下:
保存【RT-Thread Settings】,让这些配置生效 。
配置串口
board.h

然后编译,下载,查看串口输出
不支持AT+CIPDNS_CUR?指令,这是因为ESP8266的固件版本太低的原因。
使用ifconfig命令查看一下网络信息

使用ping www.baidu.com测试一下是否可以连接外网
测试AT指令

测试完成
Note:
调试时要将串口和下载器供电断掉,仅使用USB供电,防止WIFI模块不工作。
最后
以上就是漂亮小蜜蜂最近收集整理的关于RT-Thread Studio学习 使用at_device软件包通过ESP8266连接到网络的全部内容,更多相关RT-Thread内容请搜索靠谱客的其他文章。
本图文内容来源于网友提供,作为学习参考使用,或来自网络收集整理,版权属于原作者所有。
发表评论 取消回复