MediaPlayer是Android中的一个多媒体播放类,我们用它来控制音视频流或本地音视频资源的播放过程。
这篇blog我们就来从MediaPlayer的生命周期、用法、工作流程、源码来分析。
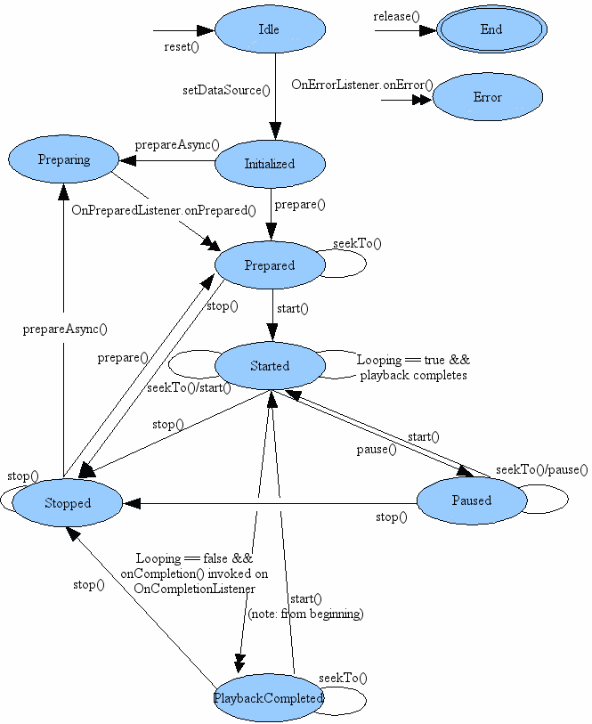
1. 状态图和及生命周期
1.1 MediaPlayer状态图
反正状态图,都会丢出下面这么一个图噶。

其中蓝色的椭圆表示的是MediaPlayer的状态,弧线表示状态进行过渡。有两种类型的弧,单箭头弧表示同步函数调用,双箭头弧表示一步函数调用
这个图讲的很全,所以我们要看图说话,从每个椭圆每条线去分析MeadiaPlayer的所有状态。
1.2 Idle状态以及End状态
这里给大家教下英文单词, Idle就是空闲中的意思。
在MediaPlayer创建实例或者调用reset函数后,播放器就被创建了,这个时候就是一定处于 idle状态。
任何时候调用 relase()函数后,就会变成 End状态
在这两个状态之间的就是MediaPlayer的生命周期
1.3 Error状态
在idle状态时候调用 start、pause、stop、seekTo等等函数,都会触发OnErrorListener.onError,使MediaPlayer处于 onError状态
所以,当我们不再使用MediaPlayer的时候,一定要调用 relase() 方法释放资源
当MediaPlayer处于onError状态时,它将不能再被调用,因为本次生命周期已经结束了。
由于支持的音视频格式分辨率过高,输入数据流超时,或者其他各种各样的原因将导致播放失败。在这种错误的条件下,如果用户事先通过 setOnErrorListener注册过OnErrorListener,之后error的回调就能看到返回的错误信息。
一旦有错误,MediaPlayer就会进入到Error状态,要用 reset()函数才能重新建立MediaPlayer,这个时候就会回到Idle状态了。
1.4 Initalized状态
当调用 setDataSource(FileDescriptor)、setDataSource(String)、setDataSouce(Context,uri)、setDataSource(FileDescriptor,long,long)其中一个函数时,MediaPlayer的Idle状态就会变成 Initalized状态。
如果setDataSource在非Idle状态时调用,会抛出 IllegalStateException 异常
当重载setDataSource时,需要抛出IllegalArgumentExcption和IOExeception这两个异常
1.5 Prepared状态
MediaPlayer有两种途径到达Prepared状态
- 同步方法:使用本地音视频文件
调用prepare()同步的将 lnitalized状态 变为 Prepared状态 - 异步方法:使用网络音视频,需要缓冲
调用prepareAsync()异步的将 lnitalized状态变为Preparing状态,最后再到Prepared状态 ,Preparing状态是个短暂的状态
如果在应用层事先实现 setOnPreparedListener,那么就可以回调 onPrepared 函数
1.6 Started状态
当MediaPlayer处于 Prepared状态状态时,应用就可以开始设置一些属性了,比如音量、循环模式等。
然后就是调用 start()进入到Started状态,如果用户事先注册过 setOnBufferingUpdateListener,那么Started状态就会回调它的onBufferingUpdate,这个回调函数主要使应用程序保持跟踪音视频流的缓冲状态,如果MediaPlayer已经处于Started状态,再调用start()是没有任何用的。
1.7 Paused状态
当调用 paused()时,MediaPlayer 瞬间 从Started变为Prepared状态。
但是在播放器内部,这个过程是异步的。
如果在Paused状态下调用 start(), playback()会恢复之前暂停时的位置,接着开始播放,这时候又变成了 Started状态
当然了,如果 已经是Paused状态,调用paused() 是没有任何用处的。
1.8 Stopped状态
当调用stop()时,MediaPlayer无论处于哪种状态都会进入Stopped状态
如果已经处于Stopped状态时,调用 stop()是没有任何用处的
1.9 PlaybackCompleted状态
可以通过 getCurrentPosition()获取播放的位置
当MediaPlayer播放结束时:
- 如果设置了setLooping(true)
MediaPlayer依然处于Started状态 - 如果设置了setLooping(false),并且事先重写过
setOnCompletionListener
播放器会回调上面那个接口的onCompletion(),然后进入 PlaybackCompleted(播放完成)状态。当处于这个状态时,调用start()将重启播放器从头开始播放数据
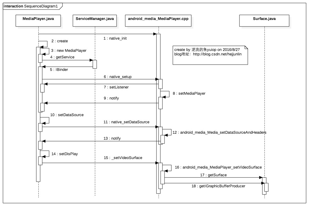
2. 从创建到setDataSource过程
2.1从创建到setDisplay过程

可以从时序图中看出一下步骤:
- 通过
getService()从 ServiceManager获取对应的MediaPlayerService - 调用
native_setup()创建播放器 - 调用
setDataSource()把URL地址传入低层 - 通过
setDisplay()传入 SurfaceHolder,以便将解码出的数据放到SurfaceHolder中的Surface - 显示在SurfaceView上
2.1 创建(create(Context,uri))过程
当应用层调用下面代码时
MediaPlayer.create(this, Uri.parse(" url") );
create会这样做:
//create源码
public static MediaPlayer create(Context context, Uri uri, SurfaceHolder holder,
AudioAttributes audioAttributes, int audioSessionId) {
try {
MediaPlayer mp = new MediaPlayer();
//声音处理,如果为空就new一个
final AudioAttributes aa = audioAttributes != null ? audioAttributes :
new AudioAttributes.Builder().build();
//设置音频属性
mp.setAudioAttributes(aa);
//设置声音会话Id,视频和音频是分开渲染的
mp.setAudioSessionId(audioSessionId);
//从这里setDataSource,传入uri统一资源标志符
mp.setDataSource(context, uri);
//判断SurfaceHolder是否为空,这是一个控制器,用来操作Surface,处理它在Canvas上作画的效果和动画,控制表面、大小、像素
if (holder != null) {
//给Surface设置一个控制器
mp.setDisplay(holder);
}
//开始准备
mp.prepare();
return mp;
} catch (IOException ex) {
Log.d(TAG, "create failed:", ex);
// fall through
} catch (IllegalArgumentException ex) {
Log.d(TAG, "create failed:", ex);
// fall through
} catch (SecurityException ex) {
Log.d(TAG, "create failed:", ex);
// fall through
}
return null;
}
create(context,uri)总结
通过MediaPlayer.create(Context,uri),内部会new出一个 MediaPlayer对象,并为它设置一些配置,这个时候已经经历了IDLE->Initalized状态
并setDataSource,做好prepare的动作,只需要调用start(),就能开始播放数据了。
MediaPlayer可以通过new的方式创建(要手动调用setDataSource()),也可以通过create方式创建(不用手动调用了),我们来看看MediaPlayer在构造的时候做了什么:
public MediaPlayer() {
super(new AudioAttributes.Builder().build(),
AudioPlaybackConfiguration.PLAYER_TYPE_JAM_MEDIAPLAYER);
//定义一个Looper
Looper looper;
if ((looper = Looper.myLooper()) != null) {
//如果myLooper不为空就赋值给myLooper,并实例化一个EventHandler对象
mEventHandler = new EventHandler(this, looper);
} else if ((looper = Looper.getMainLooper()) != null) {
//如果主线程Looper不为空,就赋值给looper,并实例化一个EventHandler对象
mEventHandler = new EventHandler(this, looper);
} else {
mEventHandler = null;
}
//时间数据容器,一般provider都是和数据联系起来的,如ContentProvider、VideoProvider
mTimeProvider = new TimeProvider(this);
mOpenSubtitleSources = new Vector<InputStream>();
//通过Binder机制获取到原生的OPS服务
IBinder b = ServiceManager.getService(Context.APP_OPS_SERVICE);
mAppOps = IAppOpsService.Stub.asInterface(b);
//通过之后获取到的服务,就能使用native_setup方法开始创建MediaPlayer了,而且还是软引用,
//接下来就是放在C++层去创建MediaPlayer了
native_setup(new WeakReference<MediaPlayer>(this));
}
MediaPlayer构造函数总结
- 定义Looper
- 初始化一个TimeProvider
- 通过Binder获取原生
ops服务 - 进入c++层创建一个弱引用的MediaPlayer
所以接下来我们就进入C++层,去分析Native层如何创建MediaPlayer的了。
在分析native_setup之前,请注意 .so文件一般都是在静态代码块中加载的。在MediaPlayer中有一段静态代码块,用于加载和链接库文件media_jni.so:
static {
System.loadLibrary("media_jni");
native_init();
}
所以我们要去查看 "media_jni"这个c代码,Android Studio是看不到JNI文件的
我们要去Android源码大全这上面去找,代码是通过 loadLibrary(xxx_jni)加载的,那么我的搜索关键字就是 libxxx_jni。
然后我们就找到目录/frameworks/base/media/jni下的android_media_MediaPlayer.cpp文件,从它来分析,因为它的第一个函数 android_media_MediaPlayer_init就是从Java静态代码快调过来的nativie_init:
//android_media_MediaPlayer.cpp
static void
android_media_MediaPlayer_native_init(JNIEnv *env) {
//类的句柄
jclass clazz;
//这里通过Native层调用Java层,获取MediaPlayer对象
clazz = env -> FindClass("android/media/MediaPlayer");
if (clazz == NULL) {
//判空
return;
}
//获取成员变量mNativeContext,它是一个long型,实际对应的是一个内存地址
fields.context = env -> GetFieldID(clazz, "mNativeContext", "J");
if (fields.context == NULL) {
return;
}
fields.post_event = env -> GetStaticMethodID(clazz, "postEventFromNative",
"(Ljava/lang/Object;IIILjava/lang/Object;)V");
if (fields.post_event == NULL) {
return;
}
...
}
init方法总结:
- 被通知init后,从Java层获取一个MediaPlayer
- 从MediaPlayer获取一些变量
- 从MediaPlayer获取
postEventFromNative()并执行
这个方法顾名思义:Native通知Java层,我初始化好了,你可以开始做一些事情了。
这个时候我们就要去Java层中看 postEventFromNative()这个方法做什么了。
private static void postEventFromNative(Object mediaplayer_ref,
int what, int arg1, int arg2, Object obj)
{
//得到弱引用的MediaPlayer
final MediaPlayer mp = (MediaPlayer)((WeakReference)mediaplayer_ref).get();
if (mp == null) {
return;
}
...
//如果handler不为空,则发送一条message
if (mp.mEventHandler != null) {
Message m = mp.mEventHandler.obtainMessage(what, arg1, arg2, obj);
mp.mEventHandler.sendMessage(m);
}
}
postEventFromNative总结
总的来说,就是拿到Native层创建好的MediaPlayer,并且向Handler发送一条message,至于后面做了啥之后再讲。
我们之前在create()的时候,创建MediaPlayer之后,会走native_setup方法,我们来看看这个方法做了什么:
//android_media_MediaPlayer.cpp
static void
android_media_MediaPlayer_native_setup(JNIEnv *env, jobject thiz, jobject weak_this)
{
ALOGV("native_setup");
sp<MediaPlayer> mp = new MediaPlayer();
...
// 给MediaPlayer创建一个Listener,便于我们在Java层设置的 setPrepareListener、setOnCompleteListener能产生回调
sp<JNIMediaPlayerListener> listener = new JNIMediaPlayerListener(env, thiz, weak_this);
mp->setListener(listener);
// 对于Java层来说,C++中的MediaPlayer是不透明的,也无需关心其对应的逻辑,各司其职就行了
setMediaPlayer(env, thiz, mp);
}
native_setup总结
- 设置监听器
- C++层自己处理这个MediaPlayer
2.2 setDataSource过程
上面是一个MediaPlayer的构造过程,在构造完,着实的获取到MediaPlayer这个对象之后,我们就会去 setDataSource(),我们来看看它的源码(注:这一段代码比较无聊,可以大致浏览一下并直接看总结):
(注:下面一段是传入的uri为文件资源形式的代码,就比如我们传了一个本地的媒体文件
private void setDataSource(String path, Map<String, String> headers, List<HttpCookie> cookies)
throws IOException, IllegalArgumentException, SecurityException, IllegalStateException
{
String[] keys = null;
String[] values = null;
if (headers != null) {
keys = new String[headers.size()];
values = new String[headers.size()];
int i = 0;
//把HTPP/RTSP中包含的key、value分别装到两个数组中
for (Map.Entry<String, String> entry: headers.entrySet()) {
keys[i] = entry.getKey();
values[i] = entry.getValue();
++i;
}
}
setDataSource(path, keys, values, cookies);
}
private void setDataSource(String path, String[] keys, String[] values,
List<HttpCookie> cookies)
throws IOException, IllegalArgumentException, SecurityException, IllegalStateException {
//解析path
final Uri uri = Uri.parse(path);
final String scheme = uri.getScheme();
if ("file".equals(scheme)) {
path = uri.getPath();
} else if (scheme != null) {
// 处理非资源文件
nativeSetDataSource(
MediaHTTPService.createHttpServiceBinderIfNecessary(path, cookies),
path,
keys,
values);
return;
}
//处理文件类型
final File file = new File(path);
if (file.exists()) {
FileInputStream is = new FileInputStream(file);
//得到文件标识符
FileDescriptor fd = is.getFD();
//传入文件标志符
setDataSource(fd);
is.close();
} else {
throw new IOException("setDataSource failed.");
}
}
public void setDataSource(FileDescriptor fd)
throws IOException, IllegalArgumentException, IllegalStateException {
setDataSource(fd, 0, 0x7ffffffffffffffL);
}
public void setDataSource(FileDescriptor fd, long offset, long length)
throws IOException, IllegalArgumentException, IllegalStateException {
//进入native层
_setDataSource(fd, offset, length);
}
setDataSource()总结
解析uri,如果得到的路径是文件,则把该文件资源的资源标识符丢给native层处理。
native层并没有setDataSource函数,但是有一个函数名映射函数说明,这是JNI中常用的动态注册方法:

所以我们找到 setDataSourceFD():
static void
android_media_MediaPlayer_setDataSourceFD(JNIEnv *env, jobject thiz, jobject fileDescriptor, jlong offset, jlong length)
{
//获得MediaPlayer
sp<MediaPlayer> mp = getMediaPlayer(env, thiz);
...
//在JNI中获取 java.io.FileDescription 这里开始调用JNIEnv*中的 GetIntField函数获取对应的变量
int fd = jniGetFDFromFileDescriptor(env, fileDescriptor);
ALOGV("setDataSourceFD: fd %d", fd);
//进行 setDataSource
process_media_player_call( env, thiz, mp->setDataSource(fd, offset, length), "java/io/IOException", "setDataSourceFD failed." );
}
static void process_media_player_call(JNIEnv *env, jobject thiz, status_t opStatus, const char* exception, const char *message)
{
if (exception == NULL) {
//如果没有异常
if (opStatus != (status_t) OK) {
//如果在 setDataSource过程中opStatus不Ok
sp<MediaPlayer> mp = getMediaPlayer(env, thiz);
//则通知MEDIA_ERROR
if (mp != 0) mp->notify(MEDIA_ERROR, opStatus, 0);
}
} else { // Throw exception!
...
}
}
setDataSourceFD()总结
拿到标识符(uri的内容)后,用mp->setDataSource(fd, offset, length)得到的结果,进行异常处理,如果有异常就抛出。
在setDataSource的时候我们是以本地文件的形式来走的,如果我们当时走的是网络请求,即我们uri内容是 HTTP/RTSP,那么就会nativeSetDataSource()方法,在jni层,对应的是setDataSourceAndHeader():
static void
android_media_MediaPlayer_setDataSourceAndHeaders(
JNIEnv *env, jobject thiz, jobject httpServiceBinderObj, jstring path,
jobjectArray keys, jobjectArray values) {
sp<MediaPlayer> mp = getMediaPlayer(env, thiz);
...//解析网络路径、判空、判内存溢出
//下面是通过Binder机制,将httpServiceBinderObj传给IPC返回给binder,然后强制转换成IMediaHTTPService
sp<IMediaHTTPService> httpService;
if (httpServiceBinderObj != NULL) {
sp<IBinder> binder = ibinderForJavaObject(env, httpServiceBinderObj);
httpService = interface_cast<IMediaHTTPService>(binder);
}
//开始判断状态,和上面的文件操作是一样的
status_t opStatus =
mp->setDataSource(
httpService,
pathStr,
headersVector.size() > 0? &headersVector : NULL);
process_media_player_call(
env, thiz, opStatus, "java/io/IOException",
"setDataSource failed." );
}
至此,setDataSource()的过程就完成了。
这里最后总结一下setDataSource做了什么:
拿到uri,判断uri的内容是否为文件资源 (用大白话讲:就是你用的是本地文件,还是一个指定的网络url)
- 如果是文件资源,就去检查它的 文件描述符(判断类型啥的),没问题的话,就
mp-> setDataSource() - 如果是HTTP/RTSP(网络请求),则通过Binder,去一次做IPC(这里暂且推断为:网络请求),然后就
mp-> setDataSource()
这样通过JNI, JAVA和C++相互调用,有这么几个好处:
- 安全
封装在native层的代码是.so形式的,破坏风险小。 - 效率高
在运行速度上C++更高效,所以对于复杂的渲染,放在native层做最好 - 连通性强
因为正向调用就传值,反向调用就把处理后的值通知回去,其实就是一条路
2.3 setDisplay过程
接下来看看在create()阶段里,setDataSource后 的setDisplay(holder)做了什么
首先我们都知道 Holder是容器、管家的意思,RecyclerView有ViewHolder来控制每个item,那SurfaceHolder同样的,也是控制着每一个Surface。
public void setDisplay(SurfaceHolder sh) {
//给Surface设置一个控制器
mSurfaceHolder = sh;
Surface surface;
if (sh != null) {
surface = sh.getSurface();
} else {
surface = null;
}
//到native层,给视频设置Surface
_setVideoSurface(surface);
//更新Surface到屏幕上
updateSurfaceScreenOn();
}
在定义完SurfaceHolder后,就要去native层了,我们在同样的cpp文件中找到了对应的函数:
static void
setVideoSurface(JNIEnv *env, jobject thiz, jobject jsurface, jboolean mediaPlayerMustBeAlive) {
...
decVideoSurfaceRef(env, thiz);
sp<IGraphicBufferProducer> new_st;
if (jsurface) {
//得到Java层的Surface
sp<Surface> surface (android_view_Surface_getSurface(env, jsurface));
if (surface != NULL) {
//如果Surface不为空,则获取 IGraphicBufferProducer
new_st = surface -> getIGraphicBufferProducer();
...
//调用 incStrong
new_st -> incStrong(( void*)decVideoSurfaceRef);
} else {
...
}
}
env -> SetLongField(thiz, fields.surface_texture, (jlong) new_st.get());
//如果MediaPlayer还没有被初始化,setDataSource将会失败,但setDataSource之前就setDisplay了
//在prepare/prepareAsync中调用setVideoSurfaceTexture 可以覆盖该cas
mp -> setVideoSurfaceTexture(new_st);
}
static void
decVideoSurfaceRef(JNIEnv *env, jobject thiz)
{
...
sp<IGraphicBufferProducer> old_st = getVideoSurfaceTexture(env, thiz);
if (old_st != NULL) {
old_st->decStrong((void*)decVideoSurfaceRef);
}
}
这里有几个很陌生的类,我们先来理清一下较为基础的:
- SurfaceTexture:
它是API 11之后加入的类。这个类可以从 视频解码里面获取图像流(image stream)。但是,和SurfaceView不同的是,SurfaceTexture在接收图像流之后,不需要显示出来。SurfaceTexture不要显示到屏幕上。
因此我们可以用SurfaceTexture接收解码出来的图像流,然后从SurfaceTexture中取得图像帧的副本进行处理,处理完后就交给一个SurfaceView来显示。 - Surface:
处理被屏幕排序的原生的Buffer,Android中的Surface就是就一个画图的平台。对于View及其子类,都是画在Surface上的。
各Surface对象通过SurfaceFlinger合成到frameBuffer。每个Surface都是双缓冲的(双线程),它的介绍在Android自定义控件开发入门与实战(15)SurfaceView,我已经分析的很清楚了 - SurfaceView
SurfaceView是一个View,内嵌一个专门用来绘制的Surface。
可以这么说他们的关系:Surface是计算器,SurfaceView是画布 - SurfaceHolder
上面已经简单比喻出它的用法。它可以监听Surface的操作。 - IGraphicBufferProducer
它是图形缓冲的管理者,它是App和BufferQueue的重要桥梁,承担着整个应用进程中的UI显示需求。
Surface、SurfaceHolder、SurfaceView就像MVC有木有。
这时候再来总结一下native层的setVideoSurface做了什么:
- 先拿到旧的 SurfaceTexture,用旧的获取到 Producer,然后调用它的
decStrong() - nartive层拿到了Surface
- 从Surface获取缓冲数据的管理者
- 用管理者调用
incStrong()
现在不知道decStrong和incStrong具体做了什么,我们可以先理解为处理Surface中的数据吧。
拿现在来概括一下 setDisplay做了什么
- SurfaceHolder 交给native层一个Surface,让它处理数据
- natve层处理好后,SurfaceHolder来通知更新SurfaceView
2.4 开始prepare后的流程
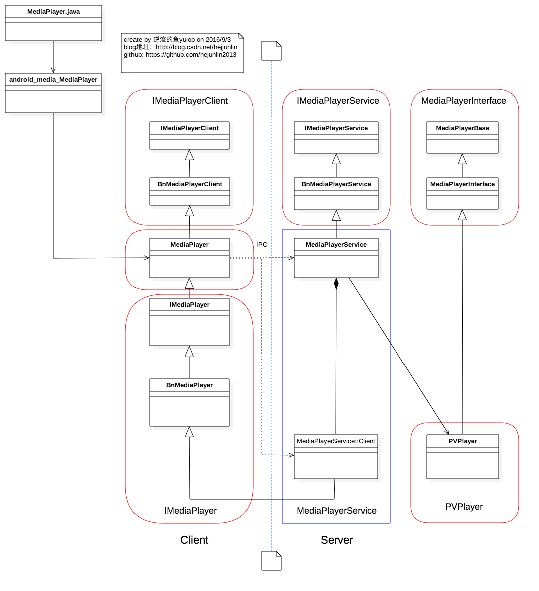
我们前面分析了MediaPlayer从创建到 setDataSource的过程,尽管分析了代码,但是没有从MediaPlayer生态上认识各类库之间的调用关系。下图是从别的blog上找的:MediaPlayer各个具体类之间的依赖关系图:

从上图可以看出,MediaPlayer是C/S架构。他们之间用Binder机制实现IPC通信。
从框架结构上看,IMediaPlayerService.h、IMediaPlayerClient.h和mediaplayer.h这3个头文件中定义了MediaPlayer的接口和架构。
在给播放器设置数据源且展现了Surface后,你应当开始调用prepare或prepareAsync函数。
对于文件类型,调用prepare() 将暂时阻塞,因为它是一个同步函数,直到MediaPlayer已经准备好数据即将播放,也就是播放回调了 onPrepared(),进入Prepared函数。prepare()函数如下:
public void prepare() throws IOException, IllegalStateException {
_prepare();
scanInternalSubtitleTracks();
}
//native的 prepare如下:
static void
android_media_MediaPlayer_prepare(JNIEnv *env, jobject thiz)
{
...
//1
sp<IGraphicBufferProducer> st = getVideoSurfaceTexture(env, thiz);
//2
mp->setVideoSurfaceTexture(st);
//3
process_media_player_call( env, thiz, mp->prepare(), "java/io/IOException", "Prepare failed." );
}
static sp<IGraphicBufferProducer>
getVideoSurfaceTexture(JNIEnv* env, jobject thiz) {
IGraphicBufferProducer * const p = (IGraphicBufferProducer*)env->GetLongField(thiz, fields.surface_texture);
return sp<IGraphicBufferProducer>(p);
}
我们上一节就一直看过1、2、3的代码了。
1是从getVideoSurfaceTexture()方法获取一个 IGraphicBufferProducer 类型指针
2是 把1中得到的指针传给 MediaPlayer。BpGraphicBufferProducer是 GraphicBufferProducer在客户端这边的代理对象,负责和SurfaceFlinger交互。GraphicBufferProducer通过gbp(IGraphicBufferProducer 对象)向BufferQueue获取Buffer,然后填充UI信息,填充完毕会通知SurfaceFlinger
3是走 mp->prepare()并通知结果的函数。
我们知道还有一个 prepareAsync(),前面的思路都是从create走过来的,如果一个网络URL被发过来,这个时候就要用到prepareAsync()了:
public void startPlayUrl(String url) {
Uri uri = Uri.parse(url);
MediaPlayer mp = new MediaPlayer();
try {
mp.setDataSource(this, uri);
} catch (IOException e) {
e.printStackTrace();
}
mp.setOnPreparedListener(prepareListener);
mp.setOnVideoSizeChangedListener(videoSizeChangedListener);
mp.setOnErrorListener(errorListener);
mp.prepareAsync();
}
public native void prepareAsync() throws IllegalStateException;
static void
android_media_MediaPlayer_prepareAsync(JNIEnv *env, jobject thiz)
{
sp<MediaPlayer>..in to make it stick.
sp<IGraphicBufferProducer> st = getVideoSurfaceTexture(env, thiz);
mp->setVideoSurfaceTexture(st);
process_media_player_call( env, thiz, mp->prepareAsync(), "java/io/IOException", "Prepare Async failed." );
}
发现他的代码除了最后一行,和prepare()无异
接下来我们来看的mp-> prepareAsync()中 MediaPlayer的 prepareAsync():
status_t MediaPlayer::prepareAsync()
{
ALOGV("prepareAsync");
//互斥锁头
Mutex::Autolock _l(mLock);
return prepareAsync_l();
}
status_t MediaPlayer::prepareAsync_l()
{
if ( (mPlayer != 0) && ( mCurrentState & (MEDIA_PLAYER_INITIALIZED | MEDIA_PLAYER_STOPPED) ) ) {
//设置音频流类型,在IMediaPlayer.cpp中对应的transact操作是SET_AUDIO_STREAM_TYPE
if (mAudioAttributesParcel != NULL) {
mPlayer->setParameter(KEY_PARAMETER_AUDIO_ATTRIBUTES, *mAudioAttributesParcel);
} else {
mPlayer->setAudioStreamType(mStreamType);
}
//将当前状态置为 MEDIA_PLAYER_PREPARING
mCurrentState = MEDIA_PLAYER_PREPARING;
return mPlayer->prepareAsync();
}
ALOGE("prepareAsync called in state %d, mPlayer(%p)", mCurrentState, mPlayer.get());
return INVALID_OPERATION;
}
下面进行分析prepareAsync(),mp->prepareAsync()对应的BnMediaPlayer操作如下:
PREPARE_ASYNC: {
CHECK_INTERFACE(IMediaPlayer, data, reply);
reply->writeInt32(prepareAsync());
return NO_ERROR;
}
接着分析 MediaPlayerService::Client::prepareAsync():
status_t MediaPlayerService::Client::prepareAsync()
{
...
status_t ret = p->prepareAsync();
...
}
//serivce中调用了 AwesomePlayer的prepareAsync()
//注意 AwesomePlayer在Andorid6.0之后已经弃用
status_t AwesomePlayer::prepareAsync() {
ATRACE_CALL();
Mutex::Autolock autoLock(mLock);
if (mFlags & PREPARING) {
return UNKNOWN_ERROR; // async prepare already pending
}
mIsAsyncPrepare = true;
//调用了 prepareAsync_l()
return prepareAsync_l();
}
status_t AwesomePlayer::prepareAsync_l() {
if (mFlags & PREPARING) {
//如果是Preparing状态,就返回
return UNKNOWN_ERROR;
}
if (!mQueueStarted) {
//队列不是开始状态时,设置成开始状态
mQueue.start();
mQueueStarted = true;
}
//修改状态为Preparing
modifyFlags(PREPARING, SET);
//这里AwesomeEvent接收到时间,进行回调
mAsyncPrepareEvent = new AwesomeEvent(
this, &AwesomePlayer::onPrepareAsyncEvent);
//将回调时间通过队列通知出去
mQueue.postEvent(mAsyncPrepareEvent);
return OK;
}
总结AwesomePlayer层的 prepareAsync():
- 首先判断mFlags是不是Preparing状态。
- 启动mQueue
- 修改状态为Preparing,表示正在处理文件的音视频流
- 然后实例化一个 AwesomeEvent,放到之前启动的mQueue中进行通知。
- 队列中处理的结果就是调用 onPrepareAsyncEvent,后面的过程就是初始化解码器,将流解码出来,也能知道视频流的宽高等属性,然后处于Prepared,不再向下跟踪,prepare的流程就完成了。
接下来,再回到Java层中之前的prepare函数中的 scanInternalSubtitleTracks()
private void scanInternalSubtitleTracks() {
//设置一个字幕控制锚点
setSubtitleAnchor();
populateInbandTracks();
if (mSubtitleController != null) {
//如果字幕控制器不为null,则设置为默认的字幕控制器
mSubtitleController.selectDefaultTrack();
}
}
总结:
这个函数用来扫描内嵌字幕并进行跟踪。
接下来看看MediaPlayer中的start():
public void start() throws IllegalStateException {
final int delay = getStartDelayMs();
if (delay == 0) {
//如果没有延时播放,则直接调用startImpl()
startImpl();
} else {
//否则Thread延时,然后再调用startImpl()
...
}
}
private void startImpl() {
//这个方法里判断视频是否为受限制的,如果是,则设置声音为0
baseStart();
//设置唤醒为true
stayAwake(true);
_start();
}
private void stayAwake(boolean awake) {
if (mWakeLock != null) {
if (awake && !mWakeLock.isHeld()) {
//获取锁
mWakeLock.acquire();
} else if (!awake && mWakeLock.isHeld()) {
//释放锁
mWakeLock.release();
}
}
mStayAwake = awake;
//更新Surface
updateSurfaceScreenOn();
}
总结Java层start():
- 判断是否延时播放
- 判断是否媒体是否受限制
- 设置唤醒,即获取锁
- 调用低层的 _start()
- 更新Surface
从Paused状态变为Started状态,如果playback已经处于Stopped状态,或之前从来没有处于过Started状态,playback将会开始start
其中,锁是用来干什么的呢? stayAwake()和setWakeMode()是串联的,在setWakeMode()中:
//首先获取PM实例
PowerManager pm = (PowerManager)context.getSystemService(Context.POWER_SERVICE);
//通过newWakeLock来生成一个 mWakeLock实例。mode表示视频的几个模式,比如保持屏幕常亮、屏幕可以变暗、键盘灯关闭等等。
//获取WakeLock后通过acquire获取相应的锁,然后进行别的
mWakeLock = pm.newWakeLock(mode|PowerManager.ON_AFTER_RELEASE, MediaPlayer.class.getName())
这里就可以看出来,这里的锁是屏幕的一种唤醒锁,通过设置锁的模式,来改变一些播放时的模式。
接下来我们就要到framework层去看 _start(),其实根据前面,我们想都知道它的方法大概是这样的:
...start(){
...
process_media_player_call(...,mp->start(),...)
}
事实上就是这样的。
从MediaPlayer调用start(),就进入了视频播放环节,最终会到C++的mediaplayer.cpp中实现,我们先来观察一下 /frameworks/av/include/media/mediaplayer.h:
class MediaPlayer : public BnMediaPlayerClient,
public virtual IMediaDeathNotifier
{
public:
MediaPlayer();
~MediaPlayer();
void died();
void disconnect();
status_t setDataSource(
const sp<IMediaHTTPService> &httpService,
const char *url,
const KeyedVector<String8, String8> *headers);
status_t setDataSource(int fd, int64_t offset, int64_t length);
status_t setDataSource(const sp<IDataSource> &source);
status_t setVideoSurfaceTexture(
const sp<IGraphicBufferProducer>& bufferProducer);
status_t setListener(const sp<MediaPlayerListener>& listener);
status_t getBufferingSettings(BufferingSettings* buffering /* nonnull */);
status_t setBufferingSettings(const BufferingSettings& buffering);
status_t prepare();
status_t prepareAsync();
status_t start();
status_t stop();
status_t pause();
bool isPlaying();
status_t setPlaybackSettings(const AudioPlaybackRate& rate);
status_t getPlaybackSettings(AudioPlaybackRate* rate /* nonnull */);
status_t setSyncSettings(const AVSyncSettings& sync, float videoFpsHint);
status_t getSyncSettings(
AVSyncSettings* sync /* nonnull */,
float* videoFps /* nonnull */);
status_t getVideoWidth(int *w);
status_t getVideoHeight(int *h);
status_t seekTo(
int msec,
MediaPlayerSeekMode mode = MediaPlayerSeekMode::SEEK_PREVIOUS_SYNC);
status_t notifyAt(int64_t mediaTimeUs);
status_t getCurrentPosition(int *msec);
status_t getDuration(int *msec);
status_t reset();
status_t setAudioStreamType(audio_stream_type_t type);
status_t getAudioStreamType(audio_stream_type_t *type);
status_t setLooping(int loop);
bool isLooping();
status_t setVolume(float leftVolume, float rightVolume);
void notify(int msg, int ext1, int ext2, const Parcel *obj = NULL);
status_t invoke(const Parcel& request, Parcel *reply);
status_t setMetadataFilter(const Parcel& filter);
status_t getMetadata(bool update_only, bool apply_filter, Parcel *metadata);
status_t setAudioSessionId(audio_session_t sessionId);
audio_session_t getAudioSessionId();
status_t setAuxEffectSendLevel(float level);
status_t attachAuxEffect(int effectId);
status_t setParameter(int key, const Parcel& request);
status_t getParameter(int key, Parcel* reply);
status_t setRetransmitEndpoint(const char* addrString, uint16_t port);
status_t setNextMediaPlayer(const sp<MediaPlayer>& player);
media::VolumeShaper::Status applyVolumeShaper(
const sp<media::VolumeShaper::Configuration>& configuration,
const sp<media::VolumeShaper::Operation>& operation);
sp<media::VolumeShaper::State> getVolumeShaperState(int id);
// Modular DRM
status_t prepareDrm(const uint8_t uuid[16], const Vector<uint8_t>& drmSessionId);
status_t releaseDrm();
// AudioRouting
status_t setOutputDevice(audio_port_handle_t deviceId);
audio_port_handle_t getRoutedDeviceId();
status_t enableAudioDeviceCallback(bool enabled);
...
};
从这些接口可以看出,MediaPlayer类实现了一个MediaPlayer的基本播放控制。
MediaPlayer中还定义了 DeathNotifier,这是为了IPC做准备的。
通过低层的start()后会返回一个状态,告知Java层,是否进入Started状态。
pasue()和start()、prepare()的流程都是差不多的。也是通过 mp->pause()来返回对应的状态的。
总结
OK,到这里我们大致知道了 MediaPlayer的状态以及创建流程,我们做一个总结:
MediaPlayer的生命周期,或者说状态,有 Idle、Initialzed、Prepared、Preparing、Started、Stopped、Paused、PlaybackCompleted、Error、End
- 我们Java层从最开始的 Idle状态进入,第一件做的事情就是setDataSource,Java层的本质,就是通知C++层
- C++层setDataSource后,通知Java层下一步
- Java层就会setDisplay,这也是通知C++去解析传进来的dataSource
- 如果传进来的是文件形式,则MediaPlayer处理完后调用
prepare()直接进入Prepared状态,如果是HTTP(即网络流),先变为Preparing状态,会通过prepareAsync()去做一个异步的处理数据流,等处理完后,才会进入 Prepared状态 - setDisplay成功后,Java层的 Suface、SufaceView、SurfaceHolder会以MVC的形式,更新数据/视图
- 调用start()方法后,开始正式的进入了音视频的播放。
最后
以上就是端庄跳跳糖最近收集整理的关于Android音视频开发入门(2)MediaPlayer 生命周期及create()分析1. 状态图和及生命周期2. 从创建到setDataSource过程的全部内容,更多相关Android音视频开发入门(2)MediaPlayer内容请搜索靠谱客的其他文章。
发表评论 取消回复