SkrShop《订单中心》第1篇 ????????????~
前言
截止目前为止SkrShop《电商设计手册》系列梳理的内容已经涵盖了如下几大块:
用户
商品
购物车
营销
支付
基础服务
今天我们准备开启一个新的篇章订单中心。

订单中心系列主要内容如下:
表格可左右滑动查看
| 知识点 |
|---|
| 订单结算页 |
| 创建订单 |
| 订单履约 |
| 订单状态 |
| 订单详情 |
| 订单逆向操作 |
| ... |
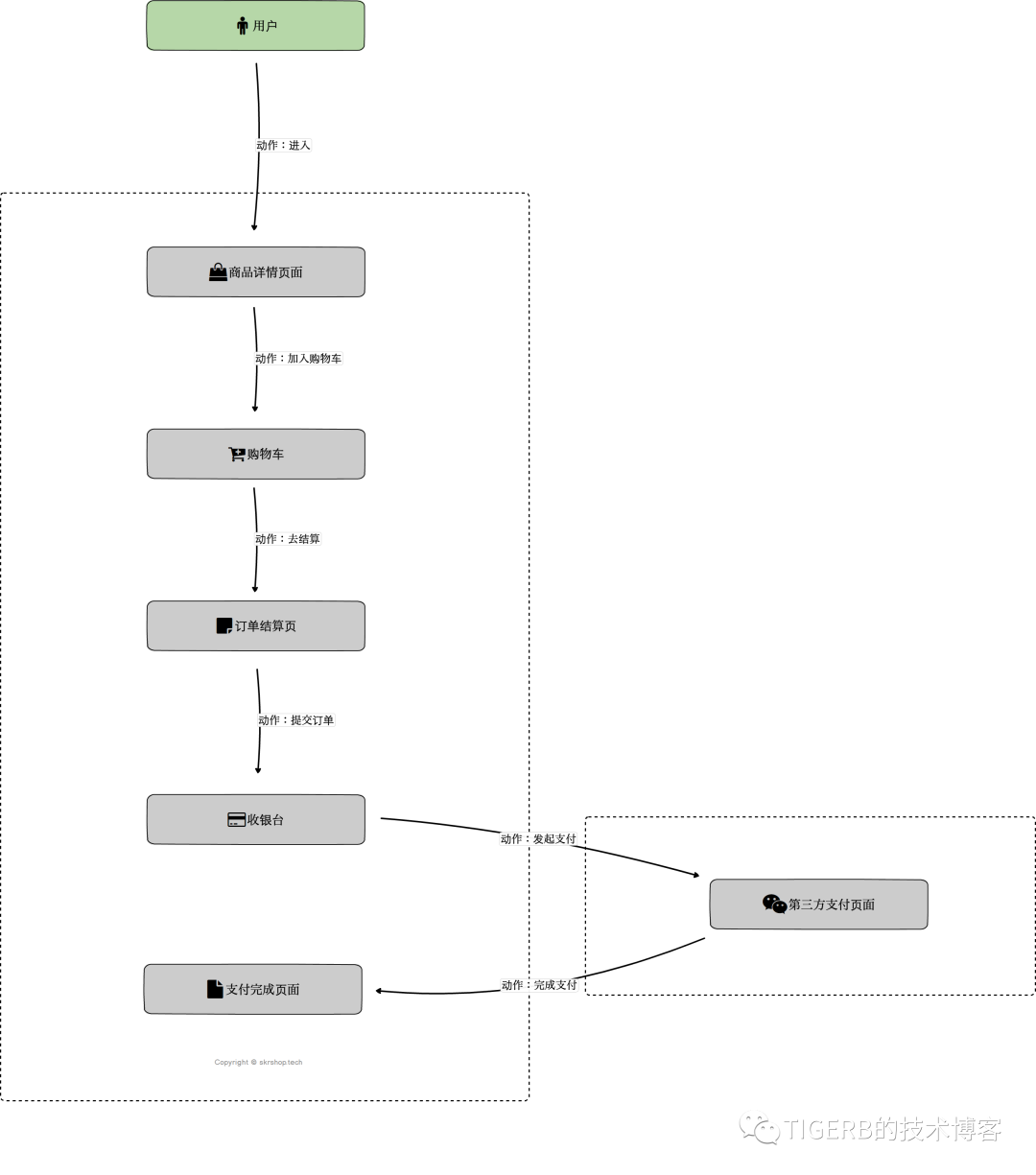
首先,我们来回顾下用户平常在电商平台上的购物的一个简单过程,如下图所示:

所以,今天我们来聊聊什么呢?
答:今天的这篇文章我们主要就来聊聊上面流程中『订单结算页』的设计与实现。
订单结算页长啥样?
我们来看看某东的订单结算页面:

再来看看某宝的订单结算页面:

通过上面的截图,我们可以大致得出订单结算页面的主要页面内容:
用户默认收货地址信息
支付方式选择
店铺&商品信息
商品可选择的配送方式
发票类型选择
优惠信息
订单相关金额
等等
订单结算页面的组成
我一直在思考前端页面可以模块化,后端接口数据不可以模块化吗?
我的答案:是可以的。
我们依据上面整理的内容,再通过以往的经验把订单结算页面进行模块化拆分和组合,得到如下订单结算页面的模块化构成:

订单结算页面各模块分析
表格可左右滑动查看
| 模块编号 | 模块名称 | 子模块编号 | 子模块名称 | 模块描述 |
|---|---|---|---|---|
| 1 | 地址模块 | - | - | 展示用户最优地址 |
| 2 | 支付方式模块 | - | - | 该订单支持的支付方式 |
| 3 | 店铺模块 | - | - | 包含店铺信息、商品信息、参与的优惠信息、可选的物流方式、商品售后信息等 |
| 3 | - | 3.1 | 商品模块 | 包含子模块:商品基础信息模块、商品优惠信息模块、售后模块 |
| 3 | - | 3.2.1 | 商品基础信息模块 | 商品的信息,名称、图片、价格、库存等 |
| 3 | - | 3.2.2 | 商品优惠信息模块 | 选择的销售活动优惠选项 |
| 3 | - | 3.2.3 | 售后模块 | 商品享有的售后权益信息 |
| 3 | - | 3.3 | 物流模块 | 可选择的配送方式 |
| 3 | - | 3.4 | 店铺商品金额信息模块 | - |
| 4 | 发票模块 | - | - | 选择开发票的类型、补充发票信息 |
| 5 | 优惠券模块 | - | - | 展示该订单可以使用的优惠券列表 |
| 6 | 礼品卡模块 | - | - | 展示可以选择使用礼品卡列表 |
| 7 | 平台积分模块 | - | - | 用户可以使用积分抵掉部分现金 |
| 8 | 订单金额信息模块 | - | - | 包含该订单的金额明细 |
地址模块
展示用户的最优地址
最优地址逻辑:
首先,用户设置的默认地址
如果没有默认地址,则返回最近下单的地址
表格可左右滑动查看
| 字段名称 | 类型 | 下级字段名称 | 类型 | 字段含义 |
|---|---|---|---|---|
| consignee | string | - | - | 收货人姓名 |
| string | - | - | 收货人邮箱(返回值用户名部分打码) | |
| mobile | string | - | - | 收货人手机号(返回值中间四位打码) |
| country | object | id | int64 | 国家ID |
| country | object | name | string | 国家名称 |
| province | object | id | int64 | 省ID |
| province | object | name | string | 省名称 |
| city | object | id | int64 | 市ID |
| city | object | name | string | 市名称 |
| county | object | id | int64 | 区县ID |
| county | object | name | string | 区县名称 |
| street | object | id | int64 | 街道乡镇ID |
| street | object | name | string | 街道乡镇名称 |
| detailed_address | string | - | - | 详细地址(用户手填) |
| postal_code | string | - | - | 邮编 |
| address_id | int64 | - | - | 地址ID |
| is_default | bool | - | - | 是否是默认地址 |
| label | string | - | - | 地址类型标签,家、公司等 |
| longitude | string | - | - | 经度 |
| latitude | string | - | - | 纬度 |

模块数据demo:
{
"address_module": {
"consignee": "收货人姓名",
"email": "收货人邮箱(返回值用户名部分打码)",
"mobile": "收货人手机号(返回值中间四位打码)",
"country": {
"id": 666,
"name": "国家名称"
},
"province": {
"id": 12123,
"name": "省名称"
},
"city": {
"id": 212333,
"name": "市名称"
},
"county": {
"id": 1233222,
"name": "区县名称"
},
"street": {
"id": 9989999,
"name": "街道乡镇名称"
},
"detailed_address": "详细地址(用户手填)",
"postal_code": "邮编",
"address_id": 212399999393,
"is_default": false,
"label": "地址类型标签,家、公司等",
"longitude": "经度",
"latitude": "纬度"
}
}
支付方式模块
该订单支持的支付方式
支付方式选项:
在线支付
货到付款
表格可左右滑动查看
| 字段名称 | 类型 | 下级字段名称 | 类型 | 字段含义 |
|---|---|---|---|---|
| pay_method_list | array | id | int | 支付方式ID |
| pay_method_list | array | name | string | 支付方式名称 |
| pay_method_list | array | desc | string | 支付方式描述 |

模块数据demo:
{
"pay_method_module": {
"pay_method_list": [
{
"id": 1,
"name": "在线支付",
"desc": "在线支付的描述"
},
{
"id": 2,
"name": "货到付款",
"desc": "货到付款的描述"
}
]
}
}
店铺模块
包含店铺信息、商品信息、参与的优惠信息、可选的物流方式、商品售后信息等
店铺模块由如下子模块组成:
商品模块
商品基础信息模块
商品优惠信息模块
售后模块
商品物流模块
店铺商品总金额信息模块

由于此处内容比较多我们之后再来单独分析。
发票模块
用户选择开发票的类型以及补充发票信息
选择开发票的类型:
个人
单位
表格可左右滑动查看
| 字段名称 | 类型 | 下级字段名称 | 类型 | 字段含义 |
|---|---|---|---|---|
| type_id | int | - | - | 发票类型,个人;单位 |
| type_name | string | - | - | 发票类型名称 |
| type_desc | string | - | - | 发票类型描述 |

模块数据demo:
{
"invoice_module": {
"type_list": [
{
"type_id": 1,
"type_name": "个人",
"type_desc": "描述"
},
{
"type_id": 2,
"type_name": "公司",
"type_desc": "描述"
}
]
}
}
优惠券模块
返回该订单可以使用的优惠券列表,以及默认选择对于当前订单而言的最优优惠券
展示用户的优惠券列表:当前订单可用的排最前面其他放最后面
默认选中最优优惠券:对于当前订单优惠力度最大的一张优惠券
关于优惠券的其他内容可以阅读优惠券章节内容:《你想知道的优惠券业务,SkrShop告诉你》
礼品卡模块
展示可以选择使用礼品卡列表
表格可左右滑动查看
| 字段名称 | 类型 | 下级字段名称 | 类型 | 字段含义 |
|---|---|---|---|---|
| giftcard_list | array | id | int64 | 礼品卡id |
| giftcard_list | array | name | string | 礼品卡名称 |
| giftcard_list | array | desc | string | 礼品卡描述 |
| giftcard_list | array | pic_url | string | 礼品卡图片 |
| giftcard_list | array | total_amount | float64 | 礼品卡初始总金额 |
| giftcard_list | array | total_amount_txt | string | 礼品卡初始总金额-格式化后 |
| giftcard_list | array | remaining_amount | float64 | 礼品卡剩余金额 |
| giftcard_list | array | remaining_amount_txt | string | 礼品卡剩余金额-格式化后 |

模块数据demo:
{
"giftcard_module": {
"giftcard_list": [
{
"id": 341313121,
"name": "礼品卡名称",
"desc": "礼品卡描述",
"pic_url": "礼品卡图片",
"total_amount": 100.00,
"total_amount_txt": "100.00",
"remaining_amount": 21.00,
"remaining_amount_txt": "21.00"
}
]
}
}
平台积分模块
用户可以使用积分抵现,比如某东叫京豆。
表格可左右滑动查看
| 字段名称 | 类型 | 下级字段名称 | 类型 | 字段含义 |
|---|---|---|---|---|
| order_amount_min | float64 | - | - | 可使用积分抵现功能的订单金额下限 |
| total_points | int64 | - | - | 用户总积分 |
| can_use_points | int64 | - | - | 可使用的积分(可能存在冻结的积分) |
| points2money_rate | int | - | - | 积分转换为现金比率,比如每100积分抵1元,最低1积分抵0.01元 |
| points2money_min | int | - | - | 用户最少满多少积分才可使用积分抵现 |
| points2money_max | int | - | - | 单笔订单 最多可以使用积分的上限 |
| points_amount | float64 | - | - | 该订单积分可抵扣金额 |
| points_amount_txt | string | - | - | 该订单积分可抵扣金额-格式化后 |

模块数据demo:
{
"points_module": {
"order_amount_min": 100.00,
"total_points": 9999,
"can_use_points": 9999,
"points2money_rate": 100,
"points2money_min": 1000,
"points2money_max": 9999,
"points_amount": 99.99,
"points_amount_txt": "99.99"
}
}
订单金额信息模块
包含该订单的金额明细
表格可左右滑动查看
| 字段名称 | 类型 | 下级字段名称 | 类型 | 字段含义 |
|---|---|---|---|---|
| skus_amount | float64 | - | - | 商品的总金额 |
| promotion_amount | float64 | - | - | 优惠的总金额 |
| freight | float64 | - | - | 运费 |
| final_amount | float64 | - | - | 支付金额 |
| promotion_detail | object | coupon_amount | float64 | 优惠券优惠金额 |
| promotion_detail | object | sales_activity_amount | float64 | 销售活动优惠金额 |
| promotion_detail | object | giftcard_amount | float64 | 礼品卡使用金额 |
| promotion_detail | object | points_amount | float64 | 该订单积分抵扣金额 |

模块数据demo:
{
"order_amount_module": {
"skus_amount": 99.99,
"skus_amount_txt": "99.99",
"promotion_amount_total": 10.00,
"promotion_amount_total_txt": "10.00",
"freight_total": 8.00,
"freight_total_txt": "8.00",
"final_amount": 97.99,
"final_amount_txt": "97.99",
"promotion_detail": {
"coupon_amount": 5.00,
"coupon_amount_txt": "5.00",
"sales_activity_amount": 5.00,
"sales_activity_amount_txt": "5.00",
"giftcard_amount": 0,
"giftcard_activity_amount_txt": "0",
"points_amount": 0,
"points_amount_txt": "0"
}
}
}
结语
如上,订单结算页面的内容基本介绍完毕了,有任何问题随时到我们的github项目下留言 https://github.com/skr-shop/manuals/issues。
关于我的常用画图软件:
1. Balsamiq Mockups 3
2. Processon
[Skr Shop] 项目地址
长按进入:https://github.com/skr-shop/manuals

Skr Shop系列更多文章
[Skr-Shop]做电商还搞不清一元秒杀、常规秒杀、限时购?
[Skr-Shop]什么,秒杀系统也有这么多种!
[Skr-Shop]你想知道的优惠券业务,SkrShop告诉你
[Skr-Shop]通用抽奖系统之系统设计
[Skr-Shop]通用抽奖系统之需求分析
[Skr-Shop]营销体系开篇
[Skr-Shop]购物车设计之架构设计
[Skr-Shop]购物车设计之需求分析
[Skr-Shop]coder,你会设计交易系统吗(实干篇)?
[Skr-Shop]coder,你会设计交易系统吗(概念篇)?
[Skr-Shop]电商设计手册之基础商品信息
[Skr-Shop]支付开发,不得不了解的国内、国际第三方支付流程
[Skr-Shop]电商设计手册之用户体系



最后
以上就是简单电脑最近收集整理的关于一篇文章搞清电商订单结算页面设计?SkrShop《订单中心》第1篇 ????????????~ 的全部内容,更多相关一篇文章搞清电商订单结算页面设计?SkrShop《订单中心》第1篇内容请搜索靠谱客的其他文章。
发表评论 取消回复