目录
- 一、CP2102 六合一多功能USB转TTL、232、485
- 芯片
- 电压
- 实物介绍
- 模式选择
- 接线说明
- 引脚说明
- 功能测试
- 二、ESP8266
- ESP-01s
- ESP-01s和ESP-01区别
- 外观区别
- 电路区别
- 管脚功能定义
- 电路原理图
- 其他参数
- ESP-01S Relay
- 继电器负载能力:
这里只是记录下我所用的模块一些资料,省得每次用的时候还得去找(很多时候资料都能在万能TaoBao的产品详情那找到)
一、CP2102 六合一多功能USB转TTL、232、485
芯片
CP2102核心芯片:CP2102是USB转串口芯片中品质较好较稳定的,性能远超同类芯片:PL2303,FT,CH341等。其具有高速、可靠、稳定性能。
电压
提供3.3V-100mA或者5V-500mA,带有过流保护,使用板载自恢复保险丝,即使正负极短路也不会损坏电路板等,出现短路或者电流超过500mA保险丝自动断开,电路恢复正常时保险丝恢复正常。
实物介绍

模式选择
| 模式 | 拨码1(USB) | 拨码2(482) | 开关S1 | 图解 |
|---|---|---|---|---|
| USB转TTL | On | Off | 下(232-485) | ![]() |
| USB转232 | On | Off | 上(232-TTL) | ![]() |
| USB转485 | On | On | 下(232-485) | ![]() |
| TTL转232 | Off | Off | 下(232-485) | ![]() |
| TTL转485 | Off | On | 下(232-485) | ![]() |
| 232转485 | Off | On | 下(232-485) | ![]() |
接线说明
| 模式 | 接线 |
|---|---|
| USB转TTL模式 | ![]() |
| USB转232模式 | ![]() |
| USB转485模式 | ![]() |
| TTL转232模式 | ![]() |
| TTL转485模式 | ![]() |
| 232转485模式 | ![]() |
引脚说明
|模式|引脚名称|功能|
| 模式 | 引脚名称 | 功能 |
|---|---|---|
| TTL电平接口 | TXD | TTL发送 |
| RXD | TTL接收 | |
| GND | TTL参考地 | |
| 232电平接口 | 232T | 232发送 |
| 232R | 232接收 | |
| GND | 232参考地 | |
| 485电平接口 | A | 485A+ |
| B | 485B- | |
| +5 V电压输出 | +5 | 5V电压输出 |
| +3.3 V电压输出 | 3.3 | 3.3V电压输出 |
| DTR输出 | DTR | 特殊功能 |
| RTS输出 | RTS | 特殊功能 |
功能测试
- USB转TTL自闭环
将模块的TXD和RXD引脚用一根杜邦线连接起来,按照模式选择拨码开关,将模块插入到电脑中用串口调试工具发送数据看是否能收到对应的数据 - USB转232自闭环
将模块的232T和232R引脚用一根杜邦线连接起来,按照模式选择拨码开关,将模块插入到电脑中用串口调试工具发送数据看是否能收到对应的数据 - USB转485测试
该测试需要额外的485设备,或者使用两个模块,将一个模块的A和B引脚分别连接另一个模块的A和B引脚,将模块插入计算机中,打开两个串口调试工具,分别选择两个模块对应的串口号,用一个发送数据看另一个能否接收到数据。
二、ESP8266
ESP-01s
ESP-01s和ESP-01区别
ESP8266-01简称ESP-01;ESP8266-01s简称ESP-01s。
外观区别
- ESP01模块上电和信号传输在天线区域右下角有2个LED灯,红色LED上电的时候闪烁,串口通讯的时候蓝色LED闪烁;ESP01s整个模块上只有一个蓝色LED,上电和串口通讯都是蓝色LED闪烁。如图左边是ESP01s,右边是ESP01(图片来源https://www.cnblogs.com/easyidea/p/11525197.htm)

- ESP01s模块背面有引脚说明,ESP01背面没有。

电路区别
ESP01s内部电路相较于ESP01做了优化,
- LED灯的管脚发生变化,由ESP01的TXD0变成ESP01s的GPIO2引脚;
- ESP01s模块的IO0、RST、EN引脚上加了上拉电阻,也就是说在连接了3v3引脚后这三个引脚也自动连接上高电平,无需再EN引脚上外接高电平。

管脚功能定义

| 引脚名称 | 功能说明 |
|---|---|
| GPIO2 | 通用IO,内部已经上拉 |
| GPIO0 | 工作模式选择,悬空:Flash Boot,工作模式 |
| 下拉(接地):UART Download,下载模式 | |
| RST | 外部复位管脚,低电平复位 |
| 可以悬空或者接外部MCU | |
| CH_PD | EN芯片使能端,高电平使能,低电平失能 |
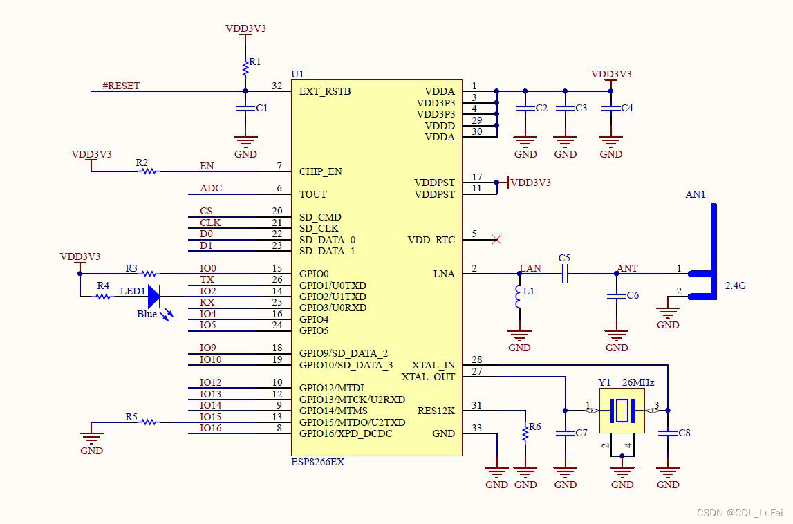
电路原理图

其他参数
| 模块型号 | ESP-01S | 描述 |
|---|---|---|
| 供电电压 | 3.0~3.6V | 最好是3.3V ,电流>500mA |
| 封装 | DIP-8 | 直插式 |
| 尺寸 | 24.714.111.2mm | ±0.2mm |
| SPI Flah | 8Mbit | 默认 |
| 支持接口 | UART/GPIO/PWM | |
| IO口数量 | 2 | GPIO0,GPIO2 |
| 串口速率 | 4608000 bps | 支持110~4608000 bps,默认115200 bps |
| 天线形式 | 板载PCB天线 | |
| 频谱范围 | 2.4GHz | 2400~2483.5MHz |
| 工作温度 | -20~70 0C | |
| 休眠模式 | Modem-Sleep,Light-Sleep,Deep-Sleep | Mode-Sleep用于需要CPU一直处于工作状态;Light-Sleep用于CPU可暂停的应用,如WIFI开关;Deep-Sleep用于不需要一直保持WIFI连接,很长时间才发一次数据包 |
| 工作模式 | STA/AP/STA+AP | AP:AccessPoint无线接入点;STA:Station无线使用终端 |
| 支持WIFI协议 | 802.11b/g/n | 内置完整802.11b/g/n WiFi SoC模块 |
ESP-01S Relay
继电器负载能力:
| 交流与直流 | 电压 |
|---|---|
| AC(交流) | 250V 10A |
| 125V 10A | |
| DC(直流) | 30V 10A |
| 28V 10A |
其他模块资料等用到在记录吧
最后
以上就是洁净可乐最近收集整理的关于硬件模块使用说明一、CP2102 六合一多功能USB转TTL、232、485二、ESP8266的全部内容,更多相关硬件模块使用说明一、CP2102内容请搜索靠谱客的其他文章。
本图文内容来源于网友提供,作为学习参考使用,或来自网络收集整理,版权属于原作者所有。












发表评论 取消回复