【TOLIN】第一章|开发板硬件资源介绍

作者:Tkwer
公众号:Tkwer望远镜
TOLIN,是一块STM32核心板
至于为什么叫Tolin,最可靠的解释就是顺口吧。这是2019年下半年,花些时间将一些零零碎碎的元件拼合成的一块核心板。使用效果其实出乎我的意料,所以打算写一系列的文章来介绍这块板子。
首先其要达到的目标是简便,减少使用杜邦线,同时能插入面板板里,还能与NodeMCU板对板对接,这里使得这块板子也具备了物联的功能,可探索空间进一步扩大。与其他核心板相比它具有什么不同的地方呢?最明显不同的地方就是多了个0.88寸的OLED屏幕,其次两边的io布局其实是在满足与NodeMCU板对板对接的前提下,尽可能满足了市面上一些模块引脚顺序,即模块直接插到核心板上就能完成对接,避免麻烦的杜邦线相连。
TOLIN核心板简介
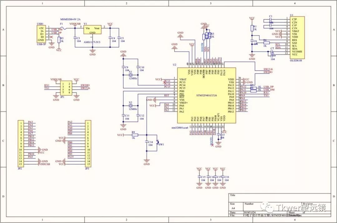
主控是STM32F401CCU6,外围电路包含32.768KHZ的RTC晶振以及8MHZ高速外部晶振。板上资源有一个复位按键、一个用户LED、一个OLED显示、还提供了集USB通讯供电为一体的Micro-USB接口、SWD调试接口和串口引出。剩余所有GPIO接口以IIC,SPI等通用接口顺序引出。
TOLIN核心板引脚功能图:

TOLIN核心板绘制流程
原理图:
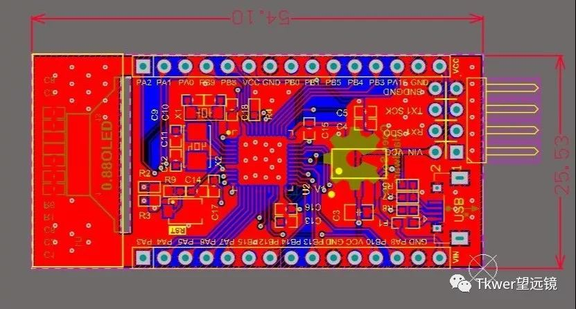
PCB:

实物图:


公众号ID:Tkwer望远镜
提供TOLIN核心板PCB文件,公众号内回复即可获取:TOLIN_PCB
最后
以上就是无限爆米花最近收集整理的关于【TOLIN】第一章|开发板硬件资源介绍的全部内容,更多相关【TOLIN】第一章|开发板硬件资源介绍内容请搜索靠谱客的其他文章。
发表评论 取消回复