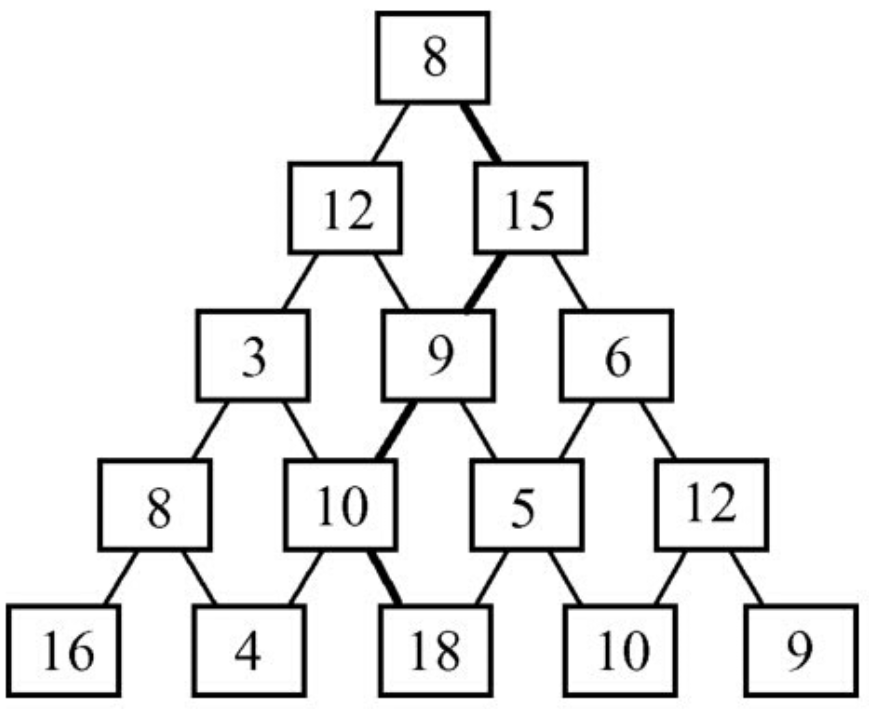
从数塔的顶层出发,在每一个结点可以选择向左走或向右走,一直走到底层,要求找出一条路径,使得路径上的数值和最大

解决这个问题,可以将这个大问题分为若干个子问题求解,但是,子问题之间却往往不是独立的,是相互关联的,如果用分治法求解,这些子问题的重叠部分被重复计算多次,动态规划法将每个子问题求解一次并将其解保存在一个表格(通常采用数组)中,当需要再次解此子问题时,只是简单地通过查表获得该子问题的解,从而避免了大量重复计算。
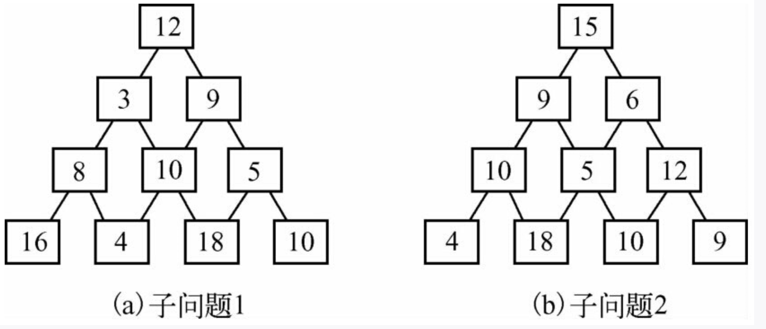
对于这道题目,我们可以将从第二层开始,分为两个子树,然后,比较这两个子树从底层找一条路径相加得到的最大值,不就可以知道是走右边还是左边了?
举个例子:
在(a)中 16比4大,所以选择16,同理,18比4大,选18,然后 18比10大,选10,然后将他们和上一层那个数相加,即16+8=24 ; 18+10=28; 18+5=23;(比较出结果后,把列的下表记录在 path[][]中,然后,然后逐渐往上,记录下表,最终得出路径的表格)
然后,两两比较,显然,28是最大的,所以选择10这条路 ,以此类推,最终回到顶层。

#include<stdio.h> //使用库函数printf
const int n=5; //假设数塔是5层
int DataTorwer(int d[n][n]); //函数声明,求解n层数塔
//以下是主函数
int main()
{
int d[n][n]={{8},{12,15},{3,9,6},{8,10,5,12},{16,4,18,10,9}};
printf("最大数值和为:%dn",DataTorwer(d)); //输出最大数值和
return 0;
//将0返回操作系统,表明程序正常结束
}
//以下是其他函数定义
int DataTorwer(int d[n][n]) //求解数塔问题,数塔存储在数组d[n][n]中
{
int maxAdd[n][n]={0},path[n][n]={0}; //初始化
int i,j;
for(j=0;j<n;j++) //初始化底层决策结果
maxAdd[n-1][j]=d[n-1][j];
for(i=n-2;i>=0;i--) //进行第i层的决策
for(j=0;j<=i;j++) //填写addMax[i][j],只填写下三角
if(maxAdd[i+1][j]>maxAdd[i+1][j+1])
{
maxAdd[i][j]=d[i][j]+maxAdd[i+1][j];
path[i][j]=j; //本次决策选择下标j的元素
}
else
{
maxAdd[i][j]=d[i][j]+maxAdd[i+1][j+1];
path[i][j]=j+1; //本次决策选择下标j+1的元素
}
printf("路径为:%d",d[0][0]); //输出顶层数字
j=path[0][0]; //顶层决策是选择下一层列下标为path[0][0]的元素
for(i=1;i<n;i++)
{
printf("-->%d",d[i][j]);
j=path[i][j]; //本层决策是选择下一层列下标为path[i][j]的元素
}
printf("n");
printf("路径表如下:n");
for(int x= 0 ;x<5;x++)
{
for(int y = 0 ; y<5;y++)
{
printf("%d ",path[x][y]);
}
printf("n");
}
printf("n");
printf("n");
printf("原始的数塔可以表示为:n") ;
for( int x= 0 ;x<5;x++)
{
for( int y = 0 ; y<5;y++)
{
printf("%d ",d[x][y]);
}
printf("n");
}
return maxAdd[0][0]; //返回最大数值和,即最终的决策结果
}
运行结果如图:

最后
以上就是虚幻小甜瓜最近收集整理的关于数塔问题(动态规划的全部内容,更多相关数塔问题(动态规划内容请搜索靠谱客的其他文章。
本图文内容来源于网友提供,作为学习参考使用,或来自网络收集整理,版权属于原作者所有。
发表评论 取消回复