线性回归:

线性方程 y=kx+b




w12+w22+w33+w44+…w“n”*n
算法:线性回归
策略:均方误差
优化:梯度下降api(学习率)



import os
os.environ['TF_CPP_MIN_LOG_LEVEL'] = '2' # 修改警告级别,不显示警告
import tensorflow as tf
def myregression():
"""
自实现一个线性回归预测
:return:
"""
# 1,准备数据,x特征值[100,1] y目标值[100]
x = tf.random_normal([100,1],mean=1.75,stddev=0.5,name="x_data") # 随机创建一个值 100行1列 平均值1.75 方差0.5 name是x_data
# 矩阵相乘必须是二维的
y_true = tf.matmul(x,[[0.7]]) + 0.8 # 假设偏置是0.8
# 2,建立线性回归模型1个特征,1个权重,一个偏置 y = x*w + b
# 随机给一个权重和偏置的值,让他去计算损失,然后在当前状态下进行优化
# 用变量定义才能进行优化
weight = tf.Variable(tf.random_normal([1,1],mean=0.0,stddev=1.0),name="w")
bias = tf.Variable(0.0,name="b")
y_predict = tf.matmul(x,weight)+bias
# 3,建立损失函数,均方误差
loss = tf.reduce_mean(tf.square(y_true - y_predict))
# 4,梯度下降优化损失 leaning_rate:0--1,2,3,4,5
train_op = tf.train.GradientDescentOptimizer(0.1).minimize(loss)
# 定义一个初始化变量op
init_op = tf.global_variables_initializer()
# 通过会话运行程序
with tf.Session() as sess: # 上下文管理器
# 初始化变量
sess.run(init_op)
# 打印随机最先初始化的权重和偏置
print("随机初始化的参数权重:%f,偏置为:%f"%(weight.eval(),bias.eval()))
# 循环训练 运行优化
for i in range(200):
sess.run(train_op)
print("第%d次优化后的参数权重:%f,偏置为:%f" % (i,weight.eval(), bias.eval()))
return None
if __name__=="__main__":
myregression()






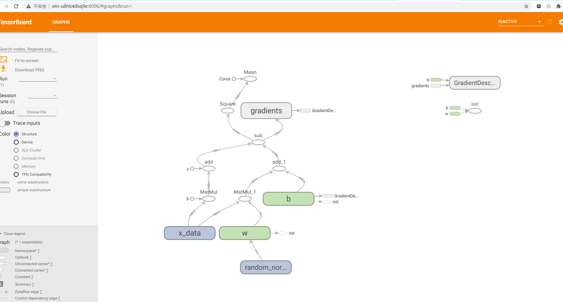
tensorboard --logdir=“test” (test=你的路径)


作用域
让模型代码更加清晰,作用分明
import os
os.environ['TF_CPP_MIN_LOG_LEVEL'] = '2' # 修改警告级别,不显示警告
import tensorflow as tf
def myregression():
"""
自实现一个线性回归预测
:return:
"""
# 建立作用域
with tf.variable_scope("data"):
# 1,准备数据,x特征值[100,1] y目标值[100]
x = tf.random_normal([100,1],mean=1.75,stddev=0.5,name="x_data") # 随机创建一个值 100行1列 平均值1.75 方差0.5 name是x_data
# 矩阵相乘必须是二维的
y_true = tf.matmul(x,[[0.7]]) + 0.8 # 假设偏置是0.8
with tf.variable_scope("model"):
# 2,建立线性回归模型1个特征,1个权重,一个偏置 y = x*w + b
# 随机给一个权重和偏置的值,让他去计算损失,然后在当前状态下进行优化
# 用变量定义才能进行优化
# trainable参数:指定这个变量能否跟着梯度下降一起优化
weight = tf.Variable(tf.random_normal([1,1],mean=0.0,stddev=1.0),name="w",trainable=False)
bias = tf.Variable(0.0,name="b")
y_predict = tf.matmul(x,weight)+bias
with tf.variable_scope("loos"):
# 3,建立损失函数,均方误差
loss = tf.reduce_mean(tf.square(y_true - y_predict))
with tf.variable_scope("optimizer"):
# 4,梯度下降优化损失 leaning_rate:0--1,2,3,4,5
train_op = tf.train.GradientDescentOptimizer(0.1).minimize(loss)
# 定义一个初始化变量op
init_op = tf.global_variables_initializer()
# 通过会话运行程序
with tf.Session() as sess: # 上下文管理器
# 初始化变量
sess.run(init_op)
# 打印随机最先初始化的权重和偏置
print("随机初始化的参数权重:%f,偏置为:%f"%(weight.eval(),bias.eval()))
# 建立事件文件
filewriter = tf.summary.FileWriter("./test",graph=sess.graph)
# 循环训练 运行优化
for i in range(200):
sess.run(train_op)
print("第%d次优化后的参数权重:%f,偏置为:%f" % (i,weight.eval(), bias.eval()))
return None
if __name__=="__main__":
myregression()


增加变量显示

import os
os.environ['TF_CPP_MIN_LOG_LEVEL'] = '2' # 修改警告级别,不显示警告
import tensorflow as tf
# 1,训练参数问题:trainable
# 学习率和步数的设置
# 2,添加权重值,损失值等在tensorboard观察情况
# 1,收集变量 2,合并变量写入事件文件中
def myregression():
"""
自实现一个线性回归预测
:return:
"""
# 建立作用域tf.variable_scope
with tf.variable_scope("data"):
# 1,准备数据,x特征值[100,1] y目标值[100]
x = tf.random_normal([100,1],mean=1.75,stddev=0.5,name="x_data") # 随机创建一个值 100行1列 平均值1.75 方差0.5 name是x_data
# 矩阵相乘必须是二维的
y_true = tf.matmul(x,[[0.7]]) + 0.8 # 假设偏置是0.8
with tf.variable_scope("model"):
# 2,建立线性回归模型1个特征,1个权重,一个偏置 y = x*w + b
# 随机给一个权重和偏置的值,让他去计算损失,然后在当前状态下进行优化
# 用变量定义才能进行优化
# trainable参数:指定这个变量能否跟着梯度下降一起优化
weight = tf.Variable(tf.random_normal([1,1],mean=0.0,stddev=1.0),name="w",trainable=False)
bias = tf.Variable(0.0,name="b")
y_predict = tf.matmul(x,weight)+bias
with tf.variable_scope("loos"):
# 3,建立损失函数,均方误差
loss = tf.reduce_mean(tf.square(y_true - y_predict))
with tf.variable_scope("optimizer"):
# 4,梯度下降优化损失 leaning_rate:0--1,2,3,4,5
train_op = tf.train.GradientDescentOptimizer(0.1).minimize(loss)
# 1,收集tensor
tf.summary.scalar("losses",loss)
tf.summary.histogram("weights",weight)
# 2,定义合并tensor的op
merged = tf.summary.merge_all()
# 定义一个初始化变量op
init_op = tf.global_variables_initializer()
# 通过会话运行程序
with tf.Session() as sess: # 上下文管理器
# 初始化变量
sess.run(init_op)
# 打印随机最先初始化的权重和偏置
print("随机初始化的参数权重:%f,偏置为:%f"%(weight.eval(),bias.eval()))
# 建立事件文件
filewriter = tf.summary.FileWriter("./test",graph=sess.graph)
# 循环训练 运行优化
for i in range(500):
sess.run(train_op)
# 运行合并的tensor
summary = sess.run(merged)
filewriter.add_summary(summary,i)
print("第%d次优化后的参数权重:%f,偏置为:%f" % (i,weight.eval(), bias.eval()))
return None
if __name__=="__main__":
myregression()



模型的保存和加载

保存
import os
os.environ['TF_CPP_MIN_LOG_LEVEL'] = '2' # 修改警告级别,不显示警告
import tensorflow as tf
# 1,训练参数问题:trainable
# 学习率和步数的设置
# 2,添加权重值,损失值等在tensorboard观察情况
# 1,收集变量 2,合并变量写入事件文件中
def myregression():
"""
自实现一个线性回归预测
:return:
"""
# 建立作用域tf.variable_scope
with tf.variable_scope("data"):
# 1,准备数据,x特征值[100,1] y目标值[100]
x = tf.random_normal([100,1],mean=1.75,stddev=0.5,name="x_data") # 随机创建一个值 100行1列 平均值1.75 方差0.5 name是x_data
# 矩阵相乘必须是二维的
y_true = tf.matmul(x,[[0.7]]) + 0.8 # 假设偏置是0.8
with tf.variable_scope("model"):
# 2,建立线性回归模型1个特征,1个权重,一个偏置 y = x*w + b
# 随机给一个权重和偏置的值,让他去计算损失,然后在当前状态下进行优化
# 用变量定义才能进行优化
# trainable参数:指定这个变量能否跟着梯度下降一起优化
weight = tf.Variable(tf.random_normal([1,1],mean=0.0,stddev=1.0),name="w",trainable=False)
bias = tf.Variable(0.0,name="b")
y_predict = tf.matmul(x,weight)+bias
with tf.variable_scope("loos"):
# 3,建立损失函数,均方误差
loss = tf.reduce_mean(tf.square(y_true - y_predict))
with tf.variable_scope("optimizer"):
# 4,梯度下降优化损失 leaning_rate:0--1,2,3,4,5
train_op = tf.train.GradientDescentOptimizer(0.1).minimize(loss)
# 1,收集tensor
tf.summary.scalar("losses",loss)
tf.summary.histogram("weights",weight)
# 2,定义合并tensor的op
merged = tf.summary.merge_all()
# 定义一个初始化变量op
init_op = tf.global_variables_initializer()
# 定义一个保存模型的实例
saver = tf.train.Saver()
# 通过会话运行程序
with tf.Session() as sess: # 上下文管理器
# 初始化变量
sess.run(init_op)
# 打印随机最先初始化的权重和偏置
print("随机初始化的参数权重:%f,偏置为:%f"%(weight.eval(),bias.eval()))
# 建立事件文件
filewriter = tf.summary.FileWriter("./test",graph=sess.graph)
# 循环训练 运行优化
for i in range(500):
sess.run(train_op)
# 运行合并的tensor
summary = sess.run(merged)
filewriter.add_summary(summary,i)
print("第%d次优化后的参数权重:%f,偏置为:%f" % (i,weight.eval(), bias.eval()))
saver.save(sess,"./ckpt/test_model") # 模型保存
return None
if __name__=="__main__":
myregression()

加载模型从上次结果开始训练
import os
os.environ['TF_CPP_MIN_LOG_LEVEL'] = '2' # 修改警告级别,不显示警告
import tensorflow as tf
# 1,训练参数问题:trainable
# 学习率和步数的设置
# 2,添加权重值,损失值等在tensorboard观察情况
# 1,收集变量 2,合并变量写入事件文件中
def myregression():
"""
自实现一个线性回归预测
:return:
"""
# 建立作用域tf.variable_scope
with tf.variable_scope("data"):
# 1,准备数据,x特征值[100,1] y目标值[100]
x = tf.random_normal([100,1],mean=1.75,stddev=0.5,name="x_data") # 随机创建一个值 100行1列 平均值1.75 方差0.5 name是x_data
# 矩阵相乘必须是二维的
y_true = tf.matmul(x,[[0.7]]) + 0.8 # 假设偏置是0.8
with tf.variable_scope("model"):
# 2,建立线性回归模型1个特征,1个权重,一个偏置 y = x*w + b
# 随机给一个权重和偏置的值,让他去计算损失,然后在当前状态下进行优化
# 用变量定义才能进行优化
# trainable参数:指定这个变量能否跟着梯度下降一起优化
weight = tf.Variable(tf.random_normal([1,1],mean=0.0,stddev=1.0),name="w",trainable=False)
bias = tf.Variable(0.0,name="b")
y_predict = tf.matmul(x,weight)+bias
with tf.variable_scope("loos"):
# 3,建立损失函数,均方误差
loss = tf.reduce_mean(tf.square(y_true - y_predict))
with tf.variable_scope("optimizer"):
# 4,梯度下降优化损失 leaning_rate:0--1,2,3,4,5
train_op = tf.train.GradientDescentOptimizer(0.1).minimize(loss)
# 1,收集tensor
tf.summary.scalar("losses",loss)
tf.summary.histogram("weights",weight)
# 2,定义合并tensor的op
merged = tf.summary.merge_all()
# 定义一个初始化变量op
init_op = tf.global_variables_initializer()
# 定义一个保存模型的实例
saver = tf.train.Saver()
# 通过会话运行程序
with tf.Session() as sess: # 上下文管理器
# 初始化变量
sess.run(init_op)
# 打印随机最先初始化的权重和偏置
print("随机初始化的参数权重:%f,偏置为:%f"%(weight.eval(),bias.eval()))
# 建立事件文件
filewriter = tf.summary.FileWriter("./test",graph=sess.graph)
# 加载模型,覆盖模型当中随机定义的参数,从上次训练的参数结果开始
if os.path.exists("./ckpt/checkpoint"): # 判断ckpt目录下是否存在checkpoint
saver.restore(sess,"./ckpt/test_model") # 存在就加载模型
# 循环训练 运行优化
for i in range(500):
sess.run(train_op)
# 运行合并的tensor
summary = sess.run(merged)
filewriter.add_summary(summary,i)
print("第%d次优化后的参数权重:%f,偏置为:%f" % (i,weight.eval(), bias.eval()))
saver.save(sess,"./ckpt/test_model") # 模型保存
return None
if __name__=="__main__":
myregression()



import os
os.environ['TF_CPP_MIN_LOG_LEVEL'] = '2' # 修改警告级别,不显示警告
import tensorflow as tf
# 1,训练参数问题:trainable
# 学习率和步数的设置
# 2,添加权重值,损失值等在tensorboard观察情况
# 1,收集变量 2,合并变量写入事件文件中
# 3,定义命令行参数
# 1,首先定义有哪些参数需要在运行的时候指定
# 2,程序当中获取定义命令行参数
# 第一参数:名字,默认值,说明
tf.flags.DEFINE_integer("max_step",100,"模型训练的步数")
tf.flags.DEFINE_string("model_dir"," ","模型的加载路径")
# 定义获取命令行参数的名字
FLAGS = tf.flags.FLAGS
def myregression():
"""
自实现一个线性回归预测
:return:
"""
# 建立作用域tf.variable_scope
with tf.variable_scope("data"):
# 1,准备数据,x特征值[100,1] y目标值[100]
x = tf.random_normal([100,1],mean=1.75,stddev=0.5,name="x_data") # 随机创建一个值 100行1列 平均值1.75 方差0.5 name是x_data
# 矩阵相乘必须是二维的
y_true = tf.matmul(x,[[0.7]]) + 0.8 # 假设偏置是0.8
with tf.variable_scope("model"):
# 2,建立线性回归模型1个特征,1个权重,一个偏置 y = x*w + b
# 随机给一个权重和偏置的值,让他去计算损失,然后在当前状态下进行优化
# 用变量定义才能进行优化
# trainable参数:指定这个变量能否跟着梯度下降一起优化
weight = tf.Variable(tf.random_normal([1,1],mean=0.0,stddev=1.0),name="w",trainable=False)
bias = tf.Variable(0.0,name="b")
y_predict = tf.matmul(x,weight)+bias
with tf.variable_scope("loos"):
# 3,建立损失函数,均方误差
loss = tf.reduce_mean(tf.square(y_true - y_predict))
with tf.variable_scope("optimizer"):
# 4,梯度下降优化损失 leaning_rate:0--1,2,3,4,5
train_op = tf.train.GradientDescentOptimizer(0.1).minimize(loss)
# 1,收集tensor
tf.summary.scalar("losses",loss)
tf.summary.histogram("weights",weight)
# 2,定义合并tensor的op
merged = tf.summary.merge_all()
# 定义一个初始化变量op
init_op = tf.global_variables_initializer()
# 定义一个保存模型的实例
saver = tf.train.Saver()
# 通过会话运行程序
with tf.Session() as sess: # 上下文管理器
# 初始化变量
sess.run(init_op)
# 打印随机最先初始化的权重和偏置
print("随机初始化的参数权重:%f,偏置为:%f"%(weight.eval(),bias.eval()))
# 建立事件文件
filewriter = tf.summary.FileWriter("./test",graph=sess.graph)
# 加载模型,覆盖模型当中随机定义的参数,从上次训练的参数结果开始
if os.path.exists("./ckpt/checkpoint"): # 判断ckpt目录下是否存在checkpoint
saver.restore(sess,FLAGS.model_dir) # 存在就加载模型
# 循环训练 运行优化 步数
for i in range(FLAGS.max_step):
sess.run(train_op)
# 运行合并的tensor
summary = sess.run(merged)
filewriter.add_summary(summary,i)
print("第%d次优化后的参数权重:%f,偏置为:%f" % (i,weight.eval(), bias.eval()))
saver.save(sess,FLAGS.model_dir) # 模型保存
return None
if __name__=="__main__":
myregression()
python 线性回归.py --max_step=300 --model_dir="/ckpt/model"


最后
以上就是繁荣冬日最近收集整理的关于深度学习-线性回归基础-02的全部内容,更多相关深度学习-线性回归基础-02内容请搜索靠谱客的其他文章。
本图文内容来源于网友提供,作为学习参考使用,或来自网络收集整理,版权属于原作者所有。
发表评论 取消回复