我是靠谱客的博主 心灵美花瓣,这篇文章主要介绍Tensorflow---使用Tensorflow实现线性回归模型一、代码中的数据集下载地址如下:二、代码运行环境:三、训练代码如下所示:四、预测代码如下所示:五、预测结果展示,现在分享给大家,希望可以做个参考。
一、代码中的数据集下载地址如下:
百度网盘提取码:lala
二、代码运行环境:
Tensorflow-gpu==2.4.0
Python==3.7
三、训练代码如下所示:
import tensorflow as tf
import os
import pandas as pd
import matplotlib.pyplot as plt
# 环境变量配置
os.environ['TF_XLA_FLAGS'] = '--tf_xla_enable_xla_devices'
os.environ['TF_FORCE_GPU_ALLOW_GROWTH'] = 'true'
# 数据的读取
data = pd.read_csv(r'dataset/getter.csv')
# 数据的展示
plt.scatter(data.Education, data.Income)
plt.show()
# 模型的构建
x = data.Education
y = data.Income
model = tf.keras.Sequential()
model.add(tf.keras.layers.Dense(1, input_shape=(1,)))
# 模型的相关配置
model.compile(
optimizer='adam',
loss='mse'
)
# 模型的训练
history = model.fit(x, y, epochs=60000, batch_size=20)
# 模型的预测
pre_y = model.predict(x)
pre_y = pre_y.flatten()
# 预测结果的展示
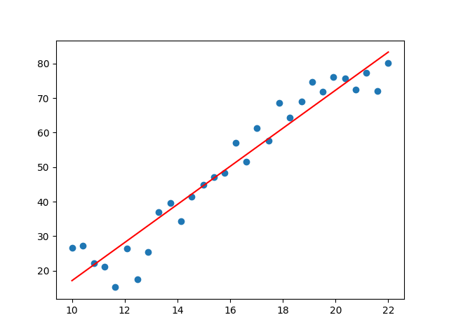
plt.scatter(x, y)
plt.plot(x, pre_y, 'red')
plt.show()
# 模型的保存
model.save(r'model_data/model.h5')
四、预测代码如下所示:
import tensorflow as tf
import os
import pandas as pd
import matplotlib.pyplot as plt
# 环境变量配置
os.environ['TF_XLA_FLAGS'] = '--tf_xla_enable_xla_devices'
os.environ['TF_FORCE_GPU_ALLOW_GROWTH'] = 'true'
# 数据的读取
data = pd.read_csv(r'dataset/getter.csv')
x = data.Education
y = data.Income
# 模型的加载
pre_model = tf.keras.models.load_model(r'model_data/model.h5')
# 结果的预测
pre_y = pre_model.predict(x)
# 预测结果的展示
plt.scatter(x, y)
plt.plot(x, pre_y, 'red')
plt.show()
五、预测结果展示

最后
以上就是心灵美花瓣最近收集整理的关于Tensorflow---使用Tensorflow实现线性回归模型一、代码中的数据集下载地址如下:二、代码运行环境:三、训练代码如下所示:四、预测代码如下所示:五、预测结果展示的全部内容,更多相关Tensorflow---使用Tensorflow实现线性回归模型一、代码中内容请搜索靠谱客的其他文章。
本图文内容来源于网友提供,作为学习参考使用,或来自网络收集整理,版权属于原作者所有。
发表评论 取消回复