如果有人问“测试人员最重要的能力是什么” ,有人会说“自动化技术”,有人会说“代码能力”,还有人会说“沟通能力”。
以上的各种能力确实挺重要的,但是在我看来,有一种能力长期遭到人们的低估,那就是“文档能力”。文档是技术能力和成果的一种输出载体,在测试工作中,文档更是无处不在:
当你做功能测试时,你要编写测试方案设计、测试用例设计、测试报告等
当你做技术型测试时,你要编写自动化测试方案、性能测试方案、接口测试报告、安全漏洞报告等
当你做管理岗位时,你要编写项目工作排期、项目质量分析、风险追踪表、绩效考核方案等
毫不夸张的说,技术能力决定了你的职业下限,文档能力决定你的职业上限。
但是很可惜,许多同学平常只顾提升技术能力,而忽略了文档能力的培养。那么如何在短时间内快速提升文档能力呢?
他山之石,可以攻玉,通过借鉴别人编写的优秀文档就能不断提升自己的文档能力。我建立的交流社区集众多测试行业大咖,编写了各种类型测试工作中产出文档——需要你就来

软件测试交流社区群:914172719
接下来我将分享一下这些年来,我对于技术一些归纳和总结,和自己对作为一名 高级测试工程师需要掌握那些技能的笔记分享,希望能帮助到有心在技术这条道路上一路走到黑的朋友!
1、测试基础

2、Linux必备知识

3、Shell脚本

4、互联网程序原理

5、MySQL数据库

6、抓包工具

7、接口测试工具

8、Web自动化测试Java&Python

9、接口与移动端自动化

10、敏捷测试&TestOps构建

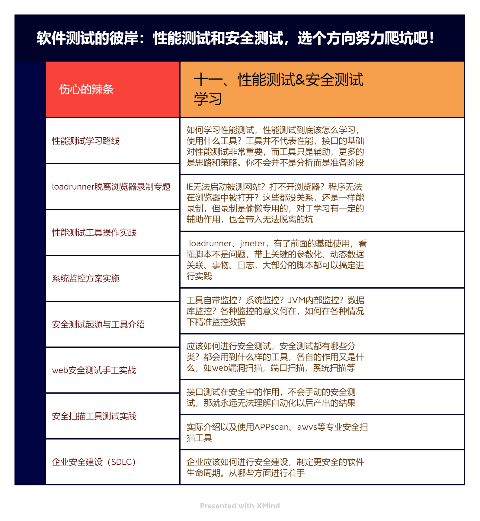
11、性能测试&安全测试

上面就是我为大家整理出来的一份软件测试工程师发展方向知识架构体系图。希望大家能照着这个体系在3-4个月完成这样一个体系的构建。可以说,这个过程会让你痛不欲生,但只要你熬过去了。以后的生活就轻松很多。正所谓万事开头难,只要迈出了第一步,你就已经成功了一半,等到完成之后再回顾这一段路程的时候,你肯定会感慨良多。
下方这份完整的软件测试视频学习教程已经整理上传完成,朋友们如果需要可以自行免费领取 【保证100%免费】

这些资料,对于【软件测试】的朋友来说应该是最全面最完整的备战仓库,这个仓库也陪伴上万个测试工程师们走过最艰难的路程,希望也能帮助到你!

最后
以上就是坚强哈密瓜最近收集整理的关于又一次晋升P7失败,难道干活的真的比不过写PPT的?的全部内容,更多相关又一次晋升P7失败,难道干活内容请搜索靠谱客的其他文章。
发表评论 取消回复