我是靠谱客的博主 无限咖啡豆,这篇文章主要介绍能源收集系统的电源管理技巧,现在分享给大家,希望可以做个参考。

  为一个从环境中获取能量的来源设计一个电源管理系统是很有挑战性的。这些来源,从太阳能电池到振动能量,甚至是来自热差异的能量,都是不可预测的小功率。这给电力管理系统带来了巨大的挑战,电力管理系统必须高效运行并提供稳定的输出。该节点的传感器和处理器的电压和功率要求已经下降,因此使用能量采集源变得更加实用;但是仍然有不同的方法来管理这些电力子系统。

  对系统中低平均功率的优化设计显然是必要的,但也有必要了解能量采集源的下限和上限。一个buck/boost变换器将有一个较低的限制,在这个限制下,power stage可以关闭或不启动,从而中断系统的运行。这也意味着,功率上升的测序必须理解何时为每个设备和其他设备供电的影响,这样能量消耗就不会推动功率转换阶段低于这个下限。

  然而,也有必要了解潜在的峰值功率,以避免压倒额外的储能元件,如电容器或电池。

  使用硬件定时器和中断而不是软件可以降低总体的功率需求,并且在系统中实现状态指示和警报是非常重要的,这样就可以用正确的信息来做出电源管理选择。

  将系统中的所有负载隔离并使其可切换,这给了power manager更多的机会来避免问题并优化性能。这也有助于隔离任何消耗过多能量的设备。

  buck/boost变换器是一种适用于通过压电换能器从运动或振动中获取能量的结构。输入允许的保护并联电源管理器,以适应各种不同的压电元素,可以在10µA短路电流。

  压电源的典型电源管理器的一个例子是线性技术的LTC3588。这是设计的直接接口到一个压电或替代电源,纠正电压波形和储存在一个外部电容上的收集的能量,以及通过一个内部分流调节器释放多余的能量。

  它集成了一个低损耗全波桥式整流器和高效率的buck转换器,对高输出阻抗的压电源进行了优化,并保持了一个具有高效率同步降压调节器的调节输出电压。

  一种超低电压的电流低电压锁定(UVLO)模式,带有一个宽的磁滞窗口,允许电荷在输入电容器上积累,直到buck转换器能够有效地将存储电荷的一部分传输到输出上,而buck转换器在需要的情况下开启和关闭,以保持调节。

  当输入电压高于UVLO上升阈值时,当输入电压从输入电容转移到输出电容时,当输入电压移动到UVLO上升阈值时,就会出现一个重要的例子,即知道下限的重要性。1 V UVLO磁滞窗口的阈值低于所选的调节输出电压的约300mv,这就防止了短时间的循环。

  当输入电容电压在UVLO下降阈值下耗尽时,buck变换器被禁用,450 nA极低的静止电流使能量在压电源的输入电容上累积。迟滞是由一种算法决定的,该算法通过从电压感引脚的内部反馈控制输出。

  压电能量采集系统图。


  图1:静态电流欠压锁定(UVLO)使用了一个滞后算法来保护压电能量采集系统中的能量传递。

  LTC3588的4个输出电压显示,能量采集源的电压较低,从1.8 V、2.5 V和3.3 V到3.6 V,这些都是可选择的,具有高达100 mA的连续输出电流。在20伏的输入保护分流装置,为给定的输入电容提供更大的能量存储。

  低损耗的桥式整流器总下降约400 mV,典型的压电电流产生约10µA,桥是能够携带多达50 mA。所有这一切使得电容器的电荷能够消除电源的间断性,并为传感器或控制器提供所需的电压。

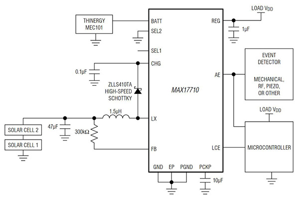
  电池通常用于从能源中收集电荷,但这些电池也需要被保护,以免充电过度或充电不足。马克西姆的MAX17710集成可以管理监管不力能源收获的产量水平从1µW 100兆瓦。对于0.8 V的采收源和4.1 V的电池,只要收获源能够支持,该装置就能提供超过20毫瓦(80兆瓦)的电能。

  为了做到这一点,该设备包括一个boost调节器电路,它可以从一个低至0.75 V的光源充电,而内部的调节器可以保护电池不被过度充电,并且内部的电压保护可以防止电池放电。从1.8 V到2.3 V到3.3 V的可选输出电压,采用低压线性稳压器来调节。

  马克西姆集成的MAX17710图表。


  图2:MAX17710集成了一个低漏失调压器,以保护电容器或锂电池不充电。


  太阳能发电

  一个越来越受欢迎的能量收集来源是太阳能电池,有几种不同的方法来管理来自这些细胞的能量。这些不同的方法可以通过数字图书馆免费获得,并且可以在一系列的评估板上进行测试。

  太阳能电池的数字电源软件库提供了代码优化的构建块来实现各种各样的电源拓扑和算法,如最大功率点跟踪(MPPT)和软件锁相环(PLL),以帮助设计优化的太阳能逆变器到电力设备。

  有三种基本的MPPT算法,可以在微控制器中轻松测试。最受欢迎的是摄动和观察(P&O)算法,也称为“爬坡法”,控制器在其中移动,或扰动,从阵列中产生的电压很小,测量功率。如果功率增加,电压会在相同方向上改变一点点,直到达到最大的功率点为止。但是,这可能会导致输出功率的振荡。

  基本P&O算法图像(来源:MATHWORKS)


  图3a:基本的P&O算法

  第二种选择是增量电导,将增量电导与瞬时电导进行比较。根据结果,它增加或降低电压,直到达到最大功率点(MPP)。与P&O算法不同,当MPP到达时,电压保持不变。

  增量电导算法的图像。(来源:MATHWORKS)


  图3b:增量电导算法。

  第三个MPPT方法是分数开路电压:该算法是基于最大功率点电压始终是开路电压的恒定分数的原理。测量太阳能电池单元的开路电压,并作为控制器的输入。

  来自德州仪器的太阳微变频器开发工具包的图像。


  图4:来自德州仪器的太阳能微型逆变器开发工具包允许对数字图书馆的MPPT算法进行评估(图片来源:凯利讯半导体)。

  这些电源管理算法可以在来自德州仪器的太阳能微型逆变器开发包上进行测试,该设备基于Piccolo TMS320F28035单片机,作为一个完整的并网太阳能微型逆变器。微型逆变器的拓扑结构包括一个有源箝位直流电/直流变换器和二次电压倍增器、最大功率点跟踪(MPPT)、并网直流/交流逆变器。单个的Piccolo控制器同时处理power stage和MPPT算法的执行。

  其他的评估板,比如MAX17710,允许测试不同的拓扑和算法,改变储能元件和控制算法。

  马克西姆整合MAX17710评价板图像。


  图5:MAX17710评估板允许开发人员从太阳能电池等能源中向受保护的锂电池充电(图片来源:凯利讯半导体)


  结论

  在能量获取源的超低功耗水平上运行,给电力系统开发人员带来了许多挑战。密切关注能量源的上下限,使系统设计更容易。开发人员还可以评估不同的控制算法,并调整它们,为所选择的能源提供最有效的能量转换,无论是太阳能电池阵列,压电振动传感器,还是热能源。这些可以很容易地测试出来,在电池单元或电容器的正确选择旁边,可以选择评估板。

最后

以上就是无限咖啡豆最近收集整理的关于能源收集系统的电源管理技巧的全部内容,更多相关能源收集系统内容请搜索靠谱客的其他文章。

本图文内容来源于网友提供,作为学习参考使用,或来自网络收集整理,版权属于原作者所有。
点赞(195)

评论列表共有 0 条评论

立即
投稿
返回
顶部