用PCA降维
PCA将数据投射到一个低维子空间实现降维。例如,二维数据集降维就是把点投射成一条线,数据集的每个样本都可以用一个值表示,不需要两个值。三维数据集可以降成二维,就是把变量映射成一个平面。一般情况下, 维数据集可以通过映射降成维子空间。

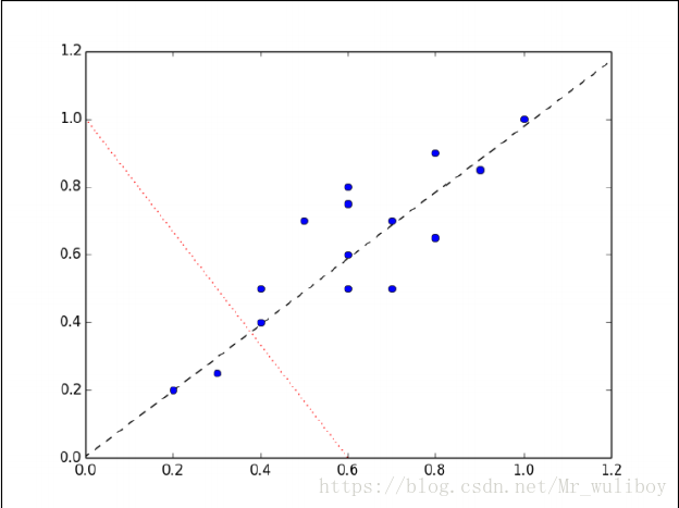
显然,样本映射到虚线的变化比映射到点线的变化小。实际上,这条虚线就是第一主成分。第二主成分必须与第一主成分正交,也就是说第二主成分必须是在统计学上独立的,会出现在与第一主成分垂直的方向,如下图所示:

后面的每个主成分也会尽量多的保留剩下的变量,唯一的要求就是每一个主成分需要和前面的主成分正交。
方差,协方差和协方差矩阵
方差(Variance)是度量一组数据分散的程度。方差是各个样本与样本均值的差的平方和的均值:

协方差(Covariance)是度量两个变量的变动的同步程度,也就是度量两个变量线性相关性程度。如果两个变量的协方差为0,则统计学上认为二者线性无关。注意两个无关的变量并非完全独立,只是没有线性相关性而已。计算公式如下:

如果协方差不为0,如果大于0表示正相关,小于0表示负相关。当协方差大于0时,一个变量增大是另一个变量也会增大。当协方差小于0时,一个变量增大是另一个变量会减小。协方差矩阵(Covariance matrix)由数据集中两两变量的协方差组成。矩阵的第个元素是数据集中第和第(i,j)个元素的协方差。例如,三维数据的协方差矩阵如下所示:

我们可以通过Numpy检验我们手算的特征向量。eig函数返回特征值和特征向量的元组:
import numpy as np
w, v = np.linalg.eig(np.array([[1, -2], [2, -3]]))
print('特征值:{}n特征向量:{}'.format(w,v))
输出结果如下:
特征值:[-0.99999998 -1.00000002]
特征向量:[[ 0.70710678 0.70710678]
[ 0.70710678 0.70710678]]
用PCA实现高维数据可视化
二维或三维数据更容易通过可视化发现模式。一个高维数据集是无法用图形表示的,但是我们可以通过降维方法把它降成二维或三维数据来可视化。
Fisher1936年收集了三种鸢尾花分别50个样本数据(Iris Data):Setosa、Virginica、Versicolour。
解释变量是花瓣(petals)和萼片(sepals)长度和宽度的测量值,响应变量是花的种类。鸢尾花数
据集经常用于分类模型测试,scikit-learn中也有。让我们把iris数据集降成方便可视化的二维数
据:
%matplotlib inline
import matplotlib.pyplot as plt
from sklearn.decomposition import PCA
from sklearn.datasets import load_iris
#首先,我们导入鸢尾花数据集和PCA估计器。PCA类把主成分的数量作为超参数,和其他估计器一
#样,PCA也用fit_transform()返回降维的数据矩阵:
data = load_iris()
y = data.target
X = data.data
pca = PCA(n_components=2)#其中参数n_components表示保留的特征数,默认为1。如果设置成‘mle’,那么会自动确定保留的特#征数
reduced_X = pca.fit_transform(X)
red_x, red_y = [], []
blue_x, blue_y = [], []
green_x, green_y = [], []
for i in range(len(reduced_X)):
if y[i] == 0:
red_x.append(reduced_X[i][0])
red_y.append(reduced_X[i][1])
elif y[i] == 1:
blue_x.append(reduced_X[i][0])
blue_y.append(reduced_X[i][1])
else:
green_x.append(reduced_X[i][0])
green_y.append(reduced_X[i][1])
plt.scatter(red_x, red_y, c='r', marker='x')
plt.scatter(blue_x, blue_y, c='b', marker='D')
plt.scatter(green_x, green_y, c='g', marker='.')#绘制scatter()散点图
plt.show()
运行结果如下图所示:

最后
以上就是寒冷故事最近收集整理的关于sk-learn 学习笔记七用PCA降维的全部内容,更多相关sk-learn内容请搜索靠谱客的其他文章。
发表评论 取消回复