一、实验要求
掌握电路原理图绘制。安装Altium Designer 18,学习使用Altium Designer绘制一个stm32最小系统的电路原理图,并在此基础上完成STM32+SD卡 的系统原理图设计。(该系统的PCB图的绘制不做要求,凭个人兴趣选做)
二、安装Altium Designer 18
1.下载安装
百度网盘链接: https://pan.baidu.com/s/1YSbO2UdL2nrqoFGh8Qf6QQ
提取码: 5mgp
解压后双击打开 AltiumDesigner18Setup.exe 文件,开始安装。
安装步骤如下:

勾选 I accept the agreement,点击next

修改自己需要的路径,点击next

接下来直接next,然后安装完成。
2.修改文件
打开刚刚解压缩后的文件夹 Crack ,复制 shfolder.dll 文件。

粘贴至 AltiumDesigner 的安装目录

打开AltiumDesigner。选择license参考如下图

注册成功如下图

三、绘制电路原理图
1.建立工程
按图所示建立工程

新建一个原理图

加载完毕后,如下图

2.添加元件库
链接:
https://pan.baidu.com/s/1FPWEQcV8F2cJQZvbQU-QlA
提取码:1108
将下载下来的库解压缩,然后按下图步骤添加库。回到Altium Designer按图所示操作

3.绘制原理图
从元件库中选取 stm32f103c8t6 芯片(双击)

延长部分管脚(Ctrl加滚轮缩小视图)
放置网络编号(右键点击)

点击后,元件会挂在鼠标上,此时,先不要放置,按 tab 键进入设置窗口,编辑编号名称:PB12,然后按回车即可退出编辑框,然后左键再放下,方便的是,当放置一个网络标签后,下一个标签的值会自动加一

文字框(用于备注的):选择 Text String ,同样按 tab 键编辑属性,按回车键确定

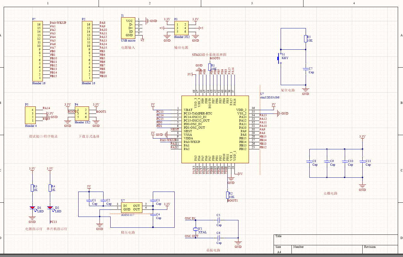
stm32最小系统的电路原理图:

指示灯:


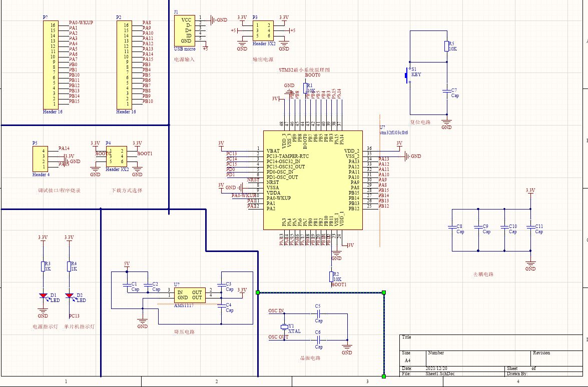
原理总图:


这个原理图大家可以边画边理解一下,后面的具体部分大家根据总图来画就行了,这里就不仔细分解每一部分了。
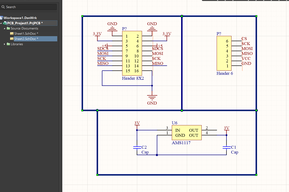
四、SD卡 的系统原理图设计

五、参考文献
https://www.bilibili.com/video/BV17E411x7dR?p=2
https://www.bilibili.com/video/BV1Ab411K7yp/spm_id_from=333.788.videocard.0
最后
以上就是搞怪宝马最近收集整理的关于绘制一个stm32最小系统的电路原理图;完成STM32+SD卡 的系统原理图设计的全部内容,更多相关绘制一个stm32最小系统的电路原理图;完成STM32+SD卡内容请搜索靠谱客的其他文章。
发表评论 取消回复