我是靠谱客的博主 花痴雪糕,这篇文章主要介绍第五章 图形基础(三)-- --5.6矩形,区域和裁剪,现在分享给大家,希望可以做个参考。

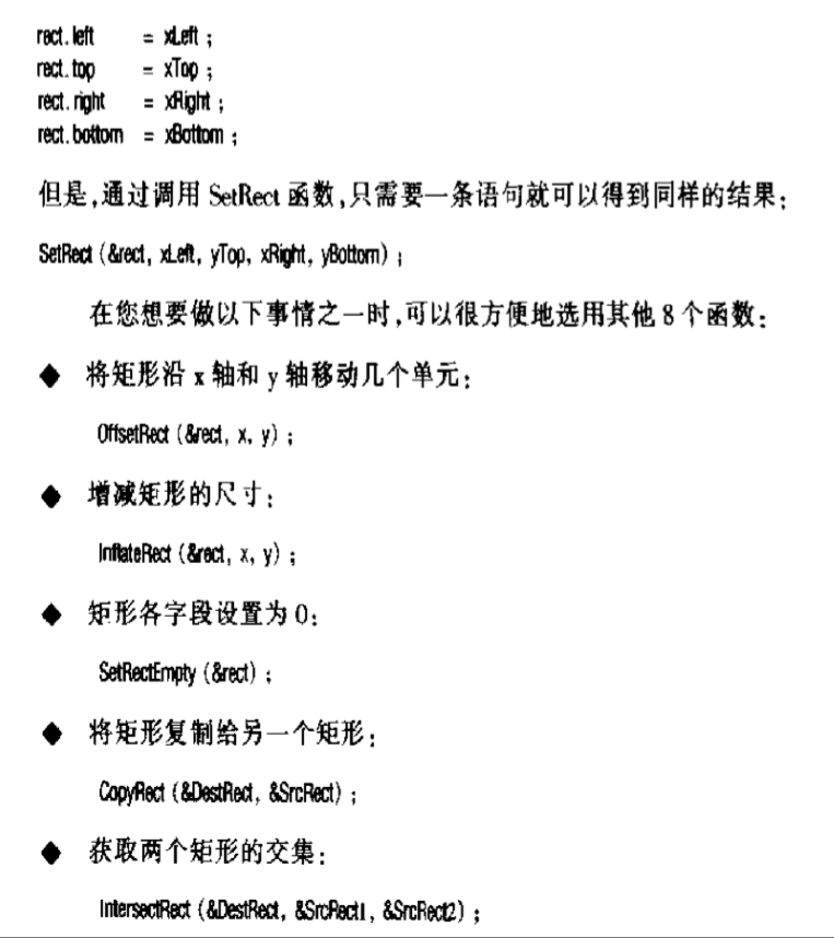
5.6矩形,区域和剪裁

FillRect(hdc,&rect,bBrush);

FrameRect(hdc,&rect,hBrush);

InvertRect(hdc,&rect);

5.6.2随机矩形

PeekMessage(&msg,NULL,0,0,PM_REMOVE)函数

5.6.3创建和绘制区域

区域是对显示器上一个范围的描述,这个范围是矩形,多边形和椭圆形的组合。区域可以用于绘制和剪裁,通过将区域选进设备描述表,就可对其进行操作。

FillRgn ,FrameRng和InvertRng类似于FillRect,FrameRect和InvertRect  FrameRgn的xFrame和yFrame参数是画在区域周围的边框的宽度和高度。PaintRgn函数用设备描述表中当前画刷填充指定的区域。

用完一个区域后,可以像删除其他GDI对象那样删除它:

DeleteObject(hRgn);

5.6.4矩形与区域的剪裁

 

 

 

 

 

最后

以上就是花痴雪糕最近收集整理的关于第五章 图形基础(三)-- --5.6矩形,区域和裁剪的全部内容,更多相关第五章内容请搜索靠谱客的其他文章。

本图文内容来源于网友提供,作为学习参考使用,或来自网络收集整理,版权属于原作者所有。
点赞(207)

评论列表共有 0 条评论

立即
投稿
返回
顶部