前言
matplotlib处理经常能够用到的折线图、柱状图等,还可以画出直方图和密度图。
plt.hist()方法
matplotlib.pyplot.hist(x,bins = None,range = None,density = None,weights = None,cumulative = False,bottom = None,hist type =‘bar’,align =‘mid’,orientation =‘vertical’,rwidth = None,log = False,color = None,label = None,stacked = False,normed = None,*,data = None,** kwargs )
可以看到参数非常多,简单的介绍几个:
x : (n,)数组或序列(n,)数组
输入值,这需要单个数组或不需要具有相同长度的数组序列。
bins: int,默认是10,就是把数据分多少份的意思。
sequence, 可以给出bins的边缘如:[1, 2, 3, 4],分成的区间就是[1, 2)[2, 3)[3, 4]。
hist type : {‘bar’,‘barstacked’,‘step’,‘stepfilled’},可选,改变绘图样式。
rwidth:柱状图,每一个柱子的相对宽度
详情参考官方文档:传送门
代码demo
import numpy as np
import pandas as pd
import matplotlib.pyplot as plt
from pandas import Series, DataFrame
np.random.seed(666)
s = Series(np.random.randn(1000)) # 1000 个数据的分布
s.hist( rwidth = 0.9, bins = 5, histtype = 'stepfilled')
plt.show() # 见 图1
re = plt.hist(s, rwidth = 0.9, kind = 'kde')
'''
re 是一个元组
re[0] 出现的频率
[ 6. 20. 81. 185. 265. 214. 151. 63. 10. 5.]
re[1] 出现的间隔
[-3.19551031 -2.5366076 -1.87770489 -1.21880218 -0.55989947 0.09900323
0.75790594 1.41680865 2.07571136 2.73461407 3.39351678]
re[2]
'''
plt.show() # 见 图2
'''
第一个数值的频率是6,介于 -3.19551031 和 -2.5366076 之间
一次类推
'''
'''
参数设置:
bins 默认 10, 分多少份
color 选择颜色
orientation 默认垂直,可以选择水平
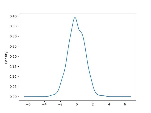
注意:将kind='kde',画出来的就是一个密度图,如:
s.plot(kind='kde') 就是一个密度图
'''1
2
3
4
5
6
7
8
9
10
11
12
13
14
15
16
17
18
19
20
21
22
23
24
25
26
27
28
29
30
31
32
33
34
35
36
37
38
39
40
在之前提到对series画图中,可以使用 s.plot(),需要注意的是,将kind=‘kde’,画出来的就是一个密度图,如:
s.plot(kind=‘kde’) 就是一个密度图
图1:

图2:

最后
以上就是外向纸鹤最近收集整理的关于python 直方图的绘制方法全解_matplotlib画出直方图和密度图方法的全部内容,更多相关python内容请搜索靠谱客的其他文章。
发表评论 取消回复