前言
注册中心的心跳机制有两种形式:客户端主动上报和客户端被动响应。Eureka属于是主动上报类型的,Client通过renew机制频繁的向Server发送消息,通知Server它还活着,不要将其从服务列表中剔除,但是我们renew仅仅是监控Client是否存活,并不会去检测Client依赖的服务是否存活

从图中我们发现Client123和Client456两个客户端均依赖了第三方组件,并且MySQL同时宕机了。
- Client123使用了Eureka自带的renew机制,renew最基础的就是调一下Server的
/apps/{appName}/{instanceId}?status=&lastDirtyTimestamp=接口,正常情况下Client启动后的status为UP,所以只要Client自身服务不出问题,永远都是UP,默认的指示器是CompositeHealthIndicator,默认的管理器为EurekaHealthCheckHandler; - Client456通过扩展
HealthIndicator接口和HealthCheckHandler接口,然后来自定义需要监控的内容
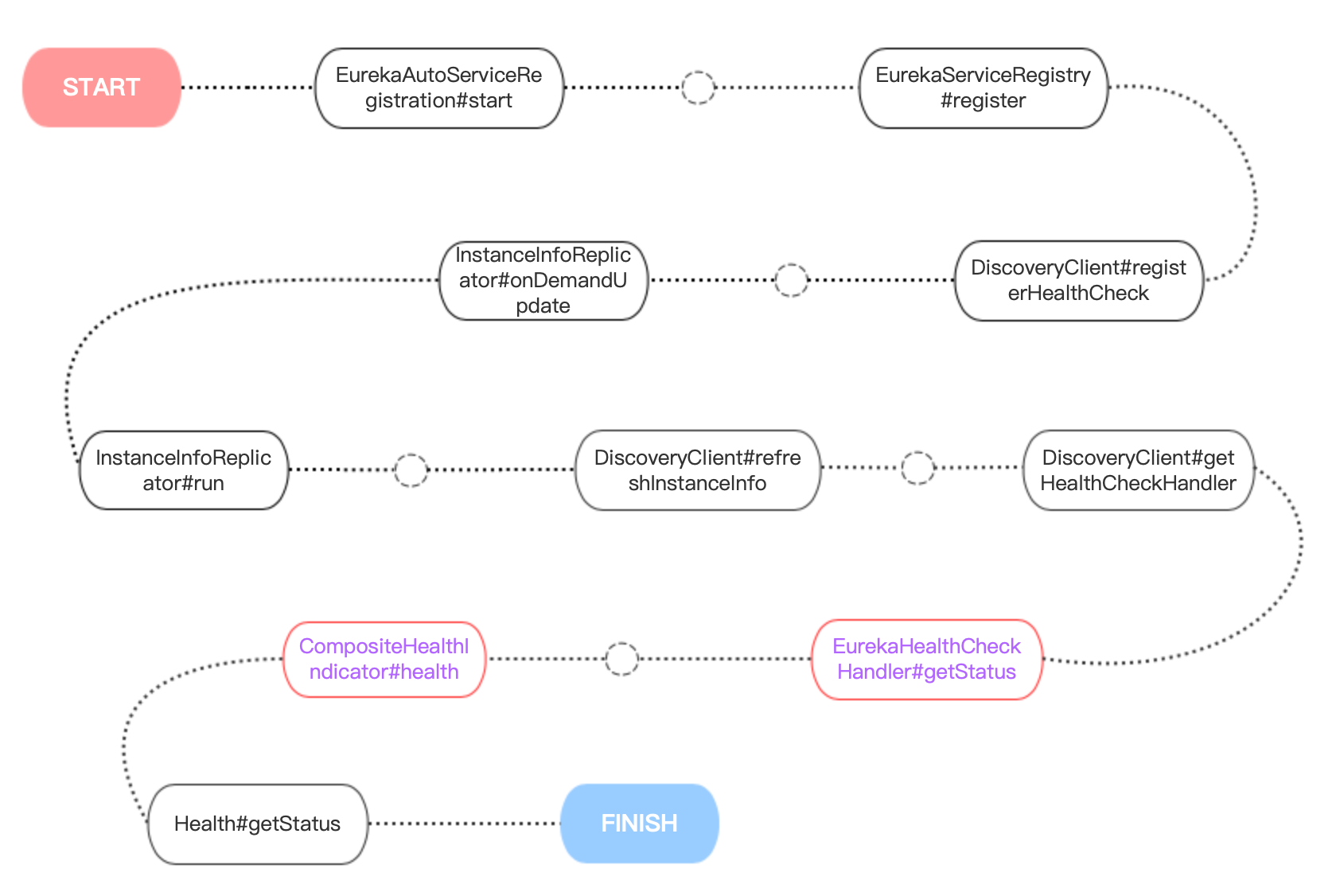
默认健康监控组件
在类DiscoveryClient#getHealthCheckHandler方法中选择需要使用的健康管理器
public HealthCheckHandler getHealthCheckHandler() {
HealthCheckHandler healthCheckHandler = this.healthCheckHandlerRef.get();
if (healthCheckHandler == null) {
if (null != healthCheckHandlerProvider) {
healthCheckHandler = healthCheckHandlerProvider.get();
} else if (null != healthCheckCallbackProvider) {
healthCheckHandler = new HealthCheckCallbackToHandlerBridge(healthCheckCallbackProvider.get());
}
if (null == healthCheckHandler) {
healthCheckHandler = new HealthCheckCallbackToHandlerBridge(null);
}
this.healthCheckHandlerRef.compareAndSet(null, healthCheckHandler);
}
return this.healthCheckHandlerRef.get();
}
方法调用流程图

自定义健康监控
-
自定义监控组件
@Component public class HealthPolicyBean implements InitializingBean { @Resource private RedisTemplate<String, Object> redisTemplate; /** * 调度线程池 */ private ScheduledExecutorService scheduled = Executors.newScheduledThreadPool(1); /** * 数据库健康情况 */ public static boolean dbHealth = true; /** * Redis健康情况 */ public static boolean redisHealth = true; /** * MongoDB健康情况 */ public static boolean mongoHealth = true; @Override public void afterPropertiesSet() throws Exception { // 创建调度器 ThreadPoolExecutor heartbeatExecutor = new ThreadPoolExecutor(1, 1, 0, TimeUnit.SECONDS, new SynchronousQueue<>(), new ThreadFactoryBuilder().setNameFormat("redis-HeartbeatExecutor-%d").setDaemon(true).build()); TimedSupervisorTask task = new TimedSupervisorTask("redis-heartbeat", scheduled, heartbeatExecutor, 10, TimeUnit.SECONDS, 100, new RedisTimer()); scheduled.schedule(task, 10, TimeUnit.SECONDS); } /** * 监控Redis状态 */ protected class RedisTimer implements Runnable { @Override public void run() { try { List<RedisClientInfo> clientList = redisTemplate.getClientList(); if (clientList == null || clientList.isEmpty()) { HealthPolicyBean.redisHealth = false; } else { HealthPolicyBean.redisHealth = true; } } catch (Exception e) { HealthPolicyBean.redisHealth = false; } } } } -
自定义HealthIndicator
/** * Cc健康指示器 */ @Component public class CcHealthIndicator implements HealthIndicator { @Override public Health health() { if (HealthPolicyBean.dbHealth && HealthPolicyBean.redisHealth && HealthPolicyBean.mongoHealth) { // 当所有组件都正常时才返回UP return new Health.Builder(Status.UP).build(); } else { return new Health.Builder(Status.DOWN).build(); } } } -
自定义HealthCheckHandler
/** * Cc健康管理器 */ @Component public class CcHealthCheckHandler implements HealthCheckHandler { @Autowired private CcHealthIndicator ccHealthIndicator; @Override public InstanceInfo.InstanceStatus getStatus(InstanceInfo.InstanceStatus currentStatus) { if (ccHealthIndicator.health().getStatus().equals(Status.UP)) { return InstanceInfo.InstanceStatus.UP; } return InstanceInfo.InstanceStatus.DOWN; } }方法调用流程图

区别
我们打开Redis服务,启动Eureka Server、Client123和Client456。
-
Redis运行中
Redis正常运行时,两个服务都处于正常情况

-
Redis停止
将Redis服务停掉,等待一个renew周期后,服务状态发生变化,使用默认HealthCheckHandler的CUSER-SERVICE的status仍然为UP,而我们自定义HealthCheckHandler的EUREKA-HEALTH服务的status已经变成了DOWN,符合正常要求。

总结
在实际的生产工作中,尽量不要使用默认的HealthCheckHandler,不然就算是我们项目的MySQL、Redis、MongoDB、MQ都挂掉了,只要项目的进程还存活,那么status就很大的可能是UP,但实际上项目已经无法正常提供服务了,会给我们的项目带来很大的麻烦。
最后
以上就是乐观纸鹤最近收集整理的关于Eureka心跳检测的全部内容,更多相关Eureka心跳检测内容请搜索靠谱客的其他文章。
发表评论 取消回复