参考视频:【奥特学园】ROS机器人入门课程《ROS理论与实践》零基础教程_哔哩哔哩_bilibili
参考文档:http://www.autolabor.com.cn/book/ROSTutorials/
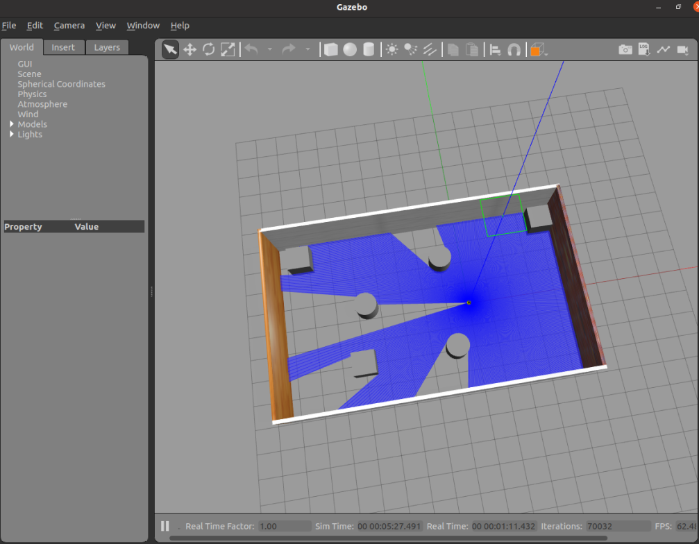
通过 Gazebo 模拟激光雷达传感器,并在 Rviz 中显示激光数据。
实现流程:
雷达仿真基本流程:
-
已经创建完毕的机器人模型,编写一个单独的 xacro 文件,为机器人模型添加雷达配置;
-
将此文件集成进xacro文件;
-
启动 Gazebo,使用 Rviz 显示雷达信息。
1.Gazebo 仿真雷达
在 urdf/gazebo 下新建 laser.xacro
1.2 xacro 文件集成
更新 car.urdf.xacro
<robot name="my_base" xmlns:xacro="http://www.ros.org/wiki/xacro">
<!--包含惯性矩阵文件-->
<xacro:include filename="head.xacro" />
<!--包含底盘、摄像头与雷达的 xacro 文件-->
<xacro:include filename="demo05_car_base.urdf.xacro" />
<xacro:include filename="demo06_car_camera.urdf.xacro" />
<xacro:include filename="demo07_car_laser.urdf.xacro" />
<!--运动控制-->
<xacro:include filename="gazebo/move.xacro" />
<!--雷达控制-->
<xacro:include filename="gazebo/laser.xacro" />
</robot>
1.2 新建 Xacro 文件,配置雷达传感器信息
<robot name="my_sensors" xmlns:xacro="http://wiki.ros.org/xacro">
<!-- 雷达 -->
<gazebo reference="laser">
<sensor type="ray" name="rplidar">
<pose>0 0 0 0 0 0</pose>
<visualize>true</visualize>
<update_rate>5.5</update_rate>
<ray>
<scan>
<horizontal>
<samples>360</samples>
<resolution>1</resolution>
<min_angle>-3</min_angle>
<max_angle>3</max_angle>
</horizontal>
</scan>
<range>
<min>0.10</min>
<max>30.0</max>
<resolution>0.01</resolution>
</range>
<noise>
<type>gaussian</type>
<mean>0.0</mean>
<stddev>0.01</stddev>
</noise>
</ray>
<plugin name="gazebo_rplidar" filename="libgazebo_ros_laser.so">
<topicName>/scan</topicName>
<frameName>laser</frameName>
</plugin>
</sensor>
</gazebo>
</robot>
启动两个 launch 文件
cys@ubuntu:~/demo05_ws$ source ./devel/setup.bash
cys@ubuntu:~/demo05_ws$ roslaunch urdf02_gazebo demo03_env.launch
cys@ubuntu:~/demo05_ws$ source ./devel/setup.bash
cys@ubuntu:~/demo05_ws$ roslaunch urdf02_gazebo demo04_sensor.launch
2.Rviz 显示雷达数据
先启动 rviz,添加雷达信息显示插件

最后
以上就是平常黑夜最近收集整理的关于机器人系统仿真(十五)——雷达信息仿真以及显示的全部内容,更多相关机器人系统仿真(十五)——雷达信息仿真以及显示内容请搜索靠谱客的其他文章。
本图文内容来源于网友提供,作为学习参考使用,或来自网络收集整理,版权属于原作者所有。
发表评论 取消回复