我是靠谱客的博主 欢喜鸡,这篇文章主要介绍fvdm 跟驰模型 matlab仿真_NI Veristand与Matlab/Simulink联合仿真教程 第一章,现在分享给大家,希望可以做个参考。

Matlab/Simulink模型搭建与编译

最近收到很多交流信息,对于如何使用Matlab/Simulink与NI Labview以及Veristand进行联合仿真比较感兴趣,在这里我将之前所做的一些案例进行了一下总结,写下这篇教程,通过一个电机仿真的功率硬件在环仿真案例跟大家分享一下如何实现Matlab/Simulink与NI Labview以及Veristand联合仿真。

Veristand是NI 公司专门针对HIL仿真测试系统开发的软件环境。NI Veristand能够配置模拟、数字和基于FPGA的硬件I/O接口;能从NI Labview和MathWorks Simulink等建模环境中导入控制算法和仿真模型;通过博电的功率接口(PI系列模块化功率平台)实现PHIL的联合仿真;通过利用操作界面实时在线监控运行任务并与之交互。

本案例分为三个章节

第一章主要介绍如何使用Matlab/Simulink搭建模型,修改模型,编译生成.dll文件;

第二章主要介绍如何将.dll文件导入NI Veristand,设置模型参数,搭建MIL仿真系统;

第三章主要介绍如何结合博电功率接口(PI系列模块化功率平台)构建PHIL仿真系统。

1

整体流程介绍

NI Veristand可以利用.dll文件导入由Matlab/Simulink/Stateflow创建的算法或仿真模型,下图所示为Simulink模型导入NI Veristand过程:

498e97cdae88d2f5d17d781b6253665a.png

图1.1. Simulink模型导入NI Veristand流程图

NI Veristand支持的编译器包括:Microsoft Visual Studio 2008, 本文将介绍上述过程具体操作步骤,将具体示范如何在一个Matlab/Simulink环境下创建的.mdl文件转换为 NI Veristand所支持的.dll文件。

2

Matlab/Simulink创建软件模型

在Matlab/Simulink环境下建立电机模型如下图所示,输入参数是力矩,输出参数包括:转子转速,电磁转矩,转子转角,转子电流(Ia,Ib,Ic),定子电流(IA,IB,IC),通过调整输入力矩,可以得到不同的输出转速,转矩,转子、定子电流等:

78ae250a869886314bf5f3f636c13a1a.png

图2.1. Simulink模型

运行模型,检查输出参数的正确性,确保模型正确,可以看到:

7b6881d7192e55fcc8e9e7f1f9f0654d.png

图2.2. 转子与定子电流仿真波形

fbd29d0b9c935bad563e13ca209b6347.png

 图2.3. 转子转速

507579b3ff09010c485c1e94c8ff2c83.png

图2.4. 输入转矩变化

3

Matlab/Simulink模型修改

在Simulink Library Browser 中找到NI Veristand Blocks如下图:

c930f615338b7427e7165540af5423a9.png

图3.1. NI Veristand模型接口

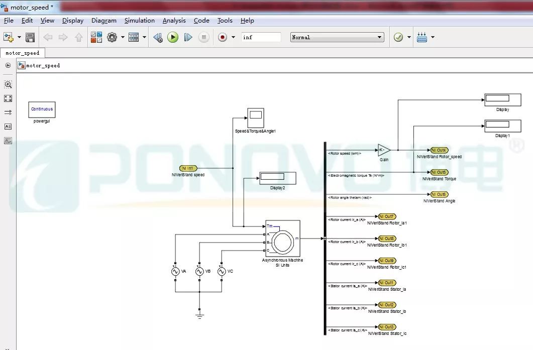
在模型中需要做映射的端口,用相应的Veristand In和Veristand Out替代,修改以后的模型如下图所示:

02c7e4c70caba0d156e430f3ad55f120.png

图3.2. 修改好以后的Matlab/Simulink模型

4

设置编译环境

打开Simulink模型的Configuration Parameters(快捷键:Ctrl+E),在Solver options类型处选择固定步长,求解器选择离散。

3e3c34786eeaaa371bc8a4543dd4e1bc.png

图4.1. 编译环境设置界面1

在Code Generation处,选择目标系统为NIVeristand.tlc,因为本项目是基于NI PXI实时仿真系统的案例,所以选择目标系统为NIVeristand.tlc,该格式专门针对NI PXI的RT设备。编译语言选择C或者C++,编译器使用Microsoft Visual Studio 2008。

2ff0b1ace5320d4176639d81deaf312f.png

图4.2. 编译环境设置界面1

5

编译

点击编译图标,或者Ctrl+B,开始编译。

5d97f6320ac0239b9f5ac3ca8e1052ed.png

图5.1. 编译图标

编译通常非常快就完成,完之后会有系统提示信息,如果有错误无法通过编译,系统也会提示错误发生在什么地方。

4ae51acf50b9cee3dba0483878e4711c.png

图5.2. 编译成功以后的系统提示信息

编译成功以后生成与Motor_speed同名的Motor_speed.dll文件,保存在新生的Motor_speed_niVeristand_rtw文件夹内。Motor_speed.dll文件可以导入到NI Veristand软件中进行联合仿真。

31a9225c222dfa79c3c043cae2a4c767.png

图5.3. 编译生成的.dll文件

6

总结:

本章类容主要介绍了如何使用Matlab/Simulink创建模型,修改模型,设置编译器,编译生成.dll文件。下一章,我们将介绍如何在NI Veristand中导入dll文件,加载模型,创建MIL测试环境等。

更多精彩文章

1.一分钟读懂航天器供电系统及实时仿真解决方案

2.电力系统震荡仿真测试解决方案

3.电动汽车动力电池仿真测试解决方案

4.针对舰船电源系统管理、控制和保护的硬件在环测试

5.功率硬件在环仿真精度与稳定性影响因素探究

6.新能源并网实时仿真解决方案

4eebc0c00050b3a36f7ea0e471356f37.png

最后

以上就是欢喜鸡最近收集整理的关于fvdm 跟驰模型 matlab仿真_NI Veristand与Matlab/Simulink联合仿真教程 第一章的全部内容,更多相关fvdm内容请搜索靠谱客的其他文章。

本图文内容来源于网友提供,作为学习参考使用,或来自网络收集整理,版权属于原作者所有。
点赞(210)

评论列表共有 0 条评论

立即
投稿
返回
顶部