51单片机:用ADC0832做模数转换,测量外界电压大小
问题要求
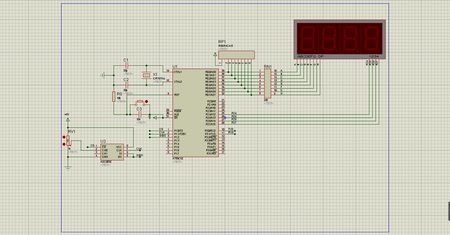
利用51单片机,外加一个ADC0832模数转换器,设计一个可以实时测量电压的电路。测量电压的范围是0-5V(允许误差),要求测出的电压用数码管实时显示,精确到小数点后两位。
代码编写:
//----------------------------------------------------------
// 用ADC0832测量电压,并将测量值显示在数码管上
//----------------------------------------------------------
#include<reg51.h>
#include<intrins.h>
#define uchar unsigned char
#define uint unsigned int
uchar Get_AD_Result(); //模数转换结果
void ET0_init(); //定时器0中断
void RT1_init(); //定时器1中断
//ADC0832引脚定义
sbit CS = P1^0;
sbit CLK = P1^1;
sbit DIDO = P1^2;
//数码管位选
sbit qian = P2^4;
sbit bai = P2^5;
sbit shi = P2^6;
sbit ge = P2^7;
//数码管位选
unsigned char date[4];
//共阴极七段数码
unsigned char code tb[18]={0x3f,0x06,0x5b,0x4f,0x66,0x6d,0x7d,0x07,
0x7f,0x6f,0x77,0x7c,0x39,0x5e,
0x79,0x71,0x00,0X80};
//------------------------------
// 主函数
//-------------------------------
void main()
{
ET0_init(); //定时器0初始化
RT1_init(); //定时器1初始化
ET0 = 1;
TR0 = 1;
ET1 = 1;
TR1 = 1;
EA = 1; //打开总中断
CLK = 0; //ADC0832初始化
CS = 1;
while(1);
}
//---------------------------------
// 定时器0中断
//---------------------------------
void ET0_INT() interrupt 1
{
static uchar i;
TH0 = (65536-2000)/256; // 重装初值
TL0 = (65536-2000)%256;
P2 |= 0xf0; //消影
switch(i) //位选,选择点亮的数码管,
{
case(0):
P0 = date[0];qian = 0;break;//显示千位
case(1):
P0 = date[1];bai = 0;break;//显示百位
case(2):
P0 = date[2];shi = 0;break;//显示十位
case(3):
P0 = date[3];ge = 0;break;//显示个位
}
i++;
if(i==4)
{
i=0;
}
}
//---------------------------------------------
// 定时器T1中断服务程序
//---------------------------------------------
void ET1_INT() interrupt 3
{
// float L = 500.0/256.0;
uint vt;
uchar AD;
TH1 = (65536-2000)/256; // 重装初值
TL1 = (65536-2000)%256;
AD = Get_AD_Result();
vt = (500.0/256.0)*AD; //测量电压值
date[0] =tb[vt/1000];
date[1] =tb[vt/100%10]|0x80; //点亮小数点
date[2] =tb[vt/10%10];
date[3] =tb[vt%10];
}
//------------------------------
// 获取AD转换结果(0通道)
//------------------------------
uchar Get_AD_Result() //包含11个CLK下降沿
{
uchar i, dat;
CS = 1; //ADC0832未工作时,CS端为高电平,此时芯片禁用
_nop_; //对于延时很短的,要求在us级的,采用“_nop_”函数
CLK =1;
CS = 0;
DIDO = 1; CLK = 0; _nop_; CLK = 1; _nop_; //SCLK第一个下降沿来到时,DI = 1启动ADC0832
DIDO = 1; CLK = 0; _nop_; CLK = 1; _nop_; //SCLK第二个下降沿
DIDO = 0; CLK = 0; _nop_; CLK = 1; _nop_; //SCLK第三个下降沿,发送1,0选择通道cho
DIDO = 1; //释放总线
for(i = 0; i < 8; i++) //第4个下降沿到第11个下降沿
{
CLK = 0; //clk处于下降沿,每一个下降沿DO端输入下一个
_nop_; //对于延时很短的,要求在us级的,采用_nop_函数
if(DIDO) dat |= 0x01; // dat = dat | 0x01,dat和0x01做“或”的运算,意思是最低位置1,其它位保持不变。
CLK = 1; _nop_; //clk处于上升沿
dat <<= 1; //数据左移
}
return (dat);
CS = 1; //ADC0832停止工作
}
//------------------------------
//定时器0初始化
//------------------------------
void ET0_init()
{
TMOD &= 0xf0; //定时器0
TMOD |= 0x01;
TH0 = (65536-2000)/256; //2ms溢出
TL0 = (65536-2000)%256;
}
//---------------------------------
// 定时器1初始化
//-----------------------------------
void RT1_init()
{
TMOD &= 0x0f;
TMOD |= 0x10;
TH1 = (65536-2000)/256; //2ms溢出
TL1 = (65536-2000)%256;
}
电路设计图:

仿真结果:



(注:ADC0832初始化参考了zhai1997的博客)
最后
以上就是眯眯眼宝贝最近收集整理的关于51单片机:用ADC0832做模数转换,测量电压大小51单片机:用ADC0832做模数转换,测量外界电压大小的全部内容,更多相关51单片机:用ADC0832做模数转换内容请搜索靠谱客的其他文章。
本图文内容来源于网友提供,作为学习参考使用,或来自网络收集整理,版权属于原作者所有。
发表评论 取消回复